烂尾楼盘业主联名停贷出现了“城传城”的现象。
“至少14个烂尾楼业主公告强制停贷 ”冲上热搜。
强制停贷潮”席卷房地产市场
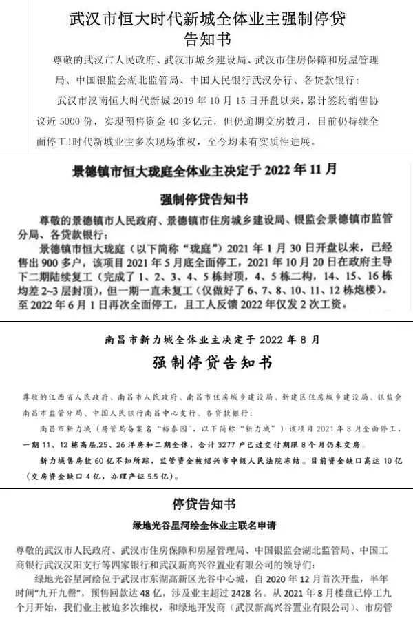
最近有一份“武汉时代新城全体业主强制停贷告知书”在网上热传,其显示“武汉市汉南时代新城项目逾期交房数月,业主多次现场维权仍无实质进展,数千户业主(已售房源且未结清贷款)决定,若该项目在限定时间(2022年8月1日)内仍未全面复工,业主将强制停还银行月供。”

再往前追溯,6月30日,江西景德镇恒大珑庭项目全体业主发出一封公开信,称珑庭项目已在2021年5月底全面停工,项目监管资金耗尽。因项目停工、多次维权无果,珑庭业主要求项目方须在2022年10月底复工,否则将在2022年11月强制停贷,保障自己的合法权利。
景德镇恒大珑庭打响“第一枪”后,河南郑州、商丘、新乡、南阳、周口、山西、江苏等多地业主抱团宣布强制停贷,据网友统计,全国起码有52个烂尾楼的业主宣布强制停贷了。

在这份流传的名单中,恒大名下烂尾楼几乎占到一半。其中河南省更是重灾区,有16个烂尾楼盘宣布强制停贷。
一位南昌新力城的业主向观察者网表示,“业主的诉求其实很简单,就是尽快开工尽快交付。”“能试的办法都试过了,开发商不理不睬,政府相关部门负责人相互推诿,想起诉退房,又怕开发商没钱退,但凡有一点办法,大家也不至于走到这一步。”
集体“停贷”能倒逼烂尾楼复工吗
房子烂尾似乎是购房者与开发商之间的矛盾,业主们为何要将“锅”甩给银行?
烂尾楼业主们在多份强制停贷告知书中提及,各银行存在不同程度的典型的违规发放贷款,未履行资金监管义务的行为。
例如作为贷款银行,违规在房屋主体结构未封顶前发放按揭贷款、将按揭贷款资金违规划入非监管账户。“更有甚者,在借款人签字后私自修改贷款合同”,作为预售款资金监管银行,未积极履行资金监管义务,导致预售资金支出不明。

这也是业主在所购买项目无法如期交付、向开发商维权无果之时,直接将矛头指向银行的主要因素。
北京金诉律师事务所王玉臣向《华夏时报》记者指出,在很多烂尾楼项目里,银行违规放贷难辞其咎。“不少项目逾期甚至烂尾与开发商挪用预售资金有直接的关系,同时和银行违规放贷以及地方相关部门不作为,监管不到位也有一定关系。”
中原地产首席分析师张大伟向观察者网表示,中国房地产发展到今天,出现一系列市场乱象,很多都是银行在实际操作过程中各种故意出现的漏洞导致。最直接的问题就是银行在预售资金监管上不作为、为不达标项目违规放贷等。

早在2010年,住建部就下发《关于加强房地产市场监管完善商品房预售管理工作的通知》,明确要求建立商品房预售资金监管制度,以督促房地产开发商在销售期房之后,保质保量完成交付任务。不过这项制度在2021年下半年才开始真正发力,彼时为防止开发商在流动性压力之下超额使用“预收款”偿还债务或继续提高周转速度,从中央到各地主管部门纷纷发文要求加强对于预售资金的监管力度。
而在此之前,各家房企基本都遵循“高周转才是王道”的扩张模式,即便建立了受监管的专用账户,也几乎早已通过各种方式掏空,然后积极投入到新的项目开发之中。

目前,武汉等地业主的希望以停止还贷来倒逼烂尾楼重启,等于是以停贷向银行施压,而并没有要求解除买房合同。
买房人的集体“停贷”诉求其实是一个信号:以前那种将风险全部转移给期房业主的积弊必须要整改了。
来自和讯
| 留言与评论(共有 0 条评论) “” |