8月22日上午,“新版红绿灯”话题冲上微博热搜,热度为“爆”,引发众多关注。

图片来源:新闻晨报
据都市快报报道,所谓新的国标红绿灯,不是个新近推出的新事物,早在2016年年底就开始研究了。
新国标的红绿灯, 是根据2017年7月国家标准化管理委员会实施的《道路交通信号灯设置与安装规范》(GB 14886—2016) 推出的。
《道路交通信号灯设置与安装规范》(GB 14886—2016)于2016年12月13日 发布,2017年7月1日开始实施。

中新财经致电北京市公安局公安交通管理局询问是否有新版红绿灯规范时,对方回应称,“目前没有登记相关信息。” 另,中新财经在全国标准信息公共服务平台“国家标准”分类下搜索到《道路交通信号灯设置与安装规范》(GB14886-2016),该规范标注有“现行”字样,于2017年7月1日起实施。并未搜到2016年出台后的相关规范文件。
另外,据红星新闻报道, 记者发现“九宫格”红绿灯的消息2021年就在网络流传。多地交管部门回应红星新闻记者,暂未均未收到更换通知。


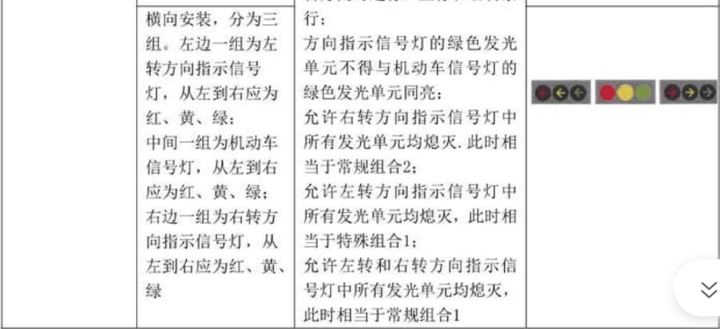
“九宫格式”是“特殊组合”的一类
据深圳特区报8月22日报道,“新国标红绿灯”是源自《道路交通信号灯设置与安装规范》(GB 14886—2016),2017年就已经开始实施。引发网友热议的“九宫格”式红绿灯,是其中红绿灯组合的一种。该标准中,红绿灯分为常规组合和特殊组合,“九宫格”式特殊组合的存在并不意味着会取代常规组合。
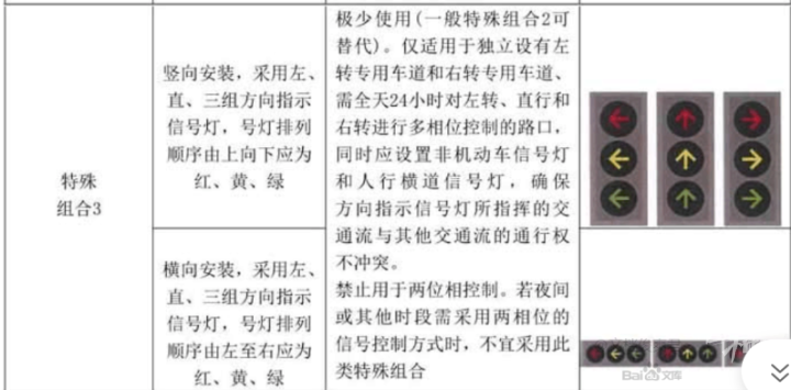
记者注意到,标准中将道路交通信号灯的组合大体定义为常用、较少使用、极少使用,网友吐槽规则复杂的“九宫格”式信号灯即为“极少使用”的一种。仅适用于独立设有左转专用车道和右转专用车道、需全天24小时对左转、直行和右转进行多相位控制的路口,同时应设置非机动车信号灯和人行横道信号灯,确保方向指示信号灯所指挥的交通流与其他交通流的通行权不冲突。简单来说,满足“九宫格”式红绿灯设置的条件十分严苛,在道路交通应用中并不常见。




值得注意的是,网络上有讨论称“新国标红绿灯取消倒计时”,这也是网友们最为关心的话题。
据“ 上海网络辟谣”,《道路交通信号灯设置与安装规范》(GB 14886—2016)中没有“读秒”“倒计时”等说法。关于读秒,是根据2014年12月11日发布、2015年1月1日实施的GA/T 508-2014《道路交通信号倒计时显示器》标准执行。这是一个行业标准,并不是国标,所以不是强制执行。现实生活中看到的读秒红绿灯,由各地交警根据道路实际情况选装。
另外,据深圳特区报报道,《道路交通信号灯设置与安装规范》(GB 14886—2016)里根本没有信号灯倒计时的规定,没有的规定就这样被流传成取消。
“首先,红绿灯安装倒计时器并不是强制安装的标准,是辅助设备而非必要设备。其次,很多地方的信号灯和倒计时器是一体的,而在道路交通信号灯倒计时显示器的标准中,如果要设置倒计时器应该独立于道路交通信号灯,是外置的,在深圳很多路口看到的倒计时器都是外置独立的。”深圳市公安局交通警察局科技处民警介绍。而信号灯最简单的通行规则就是“红灯停、绿灯行”,只要记住自己的行车方向,是红灯就停,不必被各种解读所迷惑。
倒计时器本意是提醒驾驶人注意红绿灯之间的转换,提前采取绿灯起步或红灯停车的准备。但在实际中,倒计时器带来的问题比较突出。驾驶人往往会抓住倒计时的最后几秒,猛踩油门加速闯过路口,极易发生交通事故。看到倒计时器时间不足时,开车比较谨慎的人会远远降速、停车;如果倒计时指示时间还很多,驾驶人和行人都存在低头看手机不注意红绿灯转换的情况。这些都会影响路口的通行效率。目前,深圳市信号灯有三分之一配有倒计时。

一句话口诀教你左转、右转
那么问题来了
虽然这种九宫格红绿灯极少使用
如果遇到怎么看呢?
有个口诀:
“红灯停,绿灯行。
左转不亮看直行,
右转不红不用停。”
再细分一下:
■ 直行:看中间的圆形灯,红灯停,绿灯行。
■ 右转:看右侧的箭头灯,红灯停,绿灯或不亮都可以走。
■ 左转/掉头:首先看左侧的箭头灯,红灯停,绿灯行;如果不亮,就看中间圆形灯,只要绿色就走。
主要有八种不同组合,
分别如下
▼








对于这种九宫格红绿灯,有网友认为它过于复杂,组合状态太多根本分不清。
也有网友表示,可以提高车辆行驶的安全性、增加转弯车辆通过效率等。
你遇到九宫格红绿灯吗?
欢迎来聊聊实际使用的感受
编辑| 何小桃 盖源源
校对| 卢祥勇

每日经济新闻综合都市快报、红星新闻、中新财经、
每日经济新闻
| 留言与评论(共有 0 条评论) “” |