以下文章来源于安安科普 ,作者安安科普
你知道除了“冷冰冰”的不良反应、禁忌症、注意事项以外,药品说明书也有“温度”吗?事实上,如果没注意说明书里标注的温度,同时又没有医师或药师的提醒,未按要求服用很可能会导致药效降低,甚至不良反应的发生。
药品说明书会罗列如何安全、合理使用药品的具体内容,也会告知如何保存药品。但由于说明书字体小、内容多、专业名词频繁出现,作为普通患者能读懂说明书并不是一件简单的事情。
事实上药品说明书里一般还会有3个关于温度的规定,如果没有按照说明书标注的温度保存或使用药品很可能导致药品失效。

第一个温度:贮藏温度
说明书中均会标注药物的贮藏温度,如果没有按照标注的温度贮藏,最直接的影响就是可能会导致药物的理化性质改变(即变质)。
有些药品说明书并未直接标明贮藏的温度,仅仅标注常温贮藏,或者阴凉处贮藏,但这并不意味着可以忽略贮藏的温度。
根据《中国药典》,阴凉处是指不超过20℃;凉暗处是指避光且不超过20℃;常温(室温)是指10-30℃;冷处是指2-10℃。
有些药物如胰岛素,开封前和开封后的保存温度还不一样,需要更加关注专业性建议。如果在药店或者医疗机构购买药品时,发现未按照要求的贮藏温度保存,则可拒收药品。
第二个温度:使用前温度
外用或者静脉注射用的药物,使用前要调整温度,以求安全使用。
如腹膜透析液在低于0℃的环境下会发生冻结,使用前应使其自然解冻并充分摇匀;
甘露醇注射液在低于15℃时容易产生结晶,静脉输液时前需检查有无结晶,如有结晶应放置在温水中,以使结晶完全溶解;
用于阴道或直肠的栓剂,在体温下会慢慢融化,若储存不当,发生了软化或融化,可放入冰箱或冷水中待其冷却成形后再使用,这样做并不会影响疗效。
第三个温度:使用温度
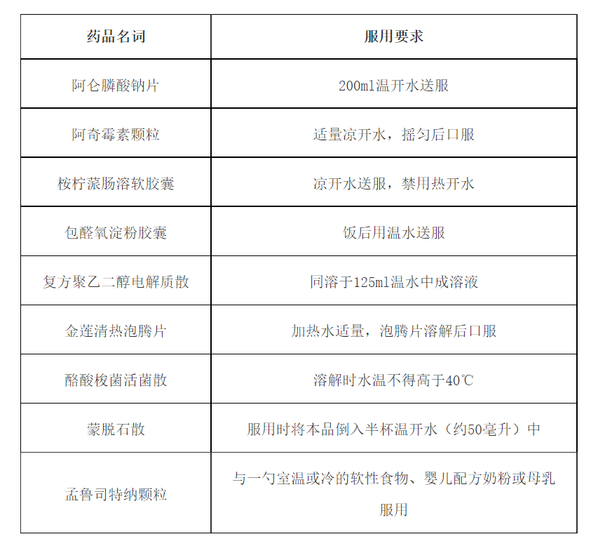
贮藏温度和使用前温度,很多人都可以理解并会参照执行,但使用温度往往会被忽略。对于口服药物来说,使用温度是指送服的开水或饮品应有的温度要求。以下是几种常见药物对使用/服用温度的要求,我们可以先来看一下。

而温开水、凉开水、热水的定义,《中国药典》也有具体的界定。热水是指70-80℃;微温或温水是指40-50℃;室温(常温)是指10-30℃;冷水是指2-10℃;冰浴是指约0℃;放冷是指放冷至室温。
谨记
药品的理化性质相对比较“脆弱”,怕光、怕热、怕湿是共性。只有遵循说明书所规定的3个温度,正确贮藏和使用,才能最大程度发挥药效,同时尽可能规避不良反应。
参考资料:
1.《药品说明书和标签管理规定》
2.《中国药典》凡例
部分图源自网络
作者 / 株洲市中心医院副主任药师 吴玲
编辑 / 广东省药监局事务中心 潘烁
审稿 / 上海交通大学医学院附属瑞金医院药剂科副主任 上海市执业药师协会副会长 石浩强、广东药科大学教授 邹宇华
| 留言与评论(共有 0 条评论) “” |