目前,对乙酰氨基酚和布洛芬已经成为家庭常备的镇痛解热药物。然而二者的化学结构、作用强度、不良反应又有明显的差别,该如何做出正确选择呢?
第一局:有效性

图源:药评中心结果:布洛芬胜。
第二局:安全性

图源:药评中心
结果:不分胜负——用药不当均可致命!
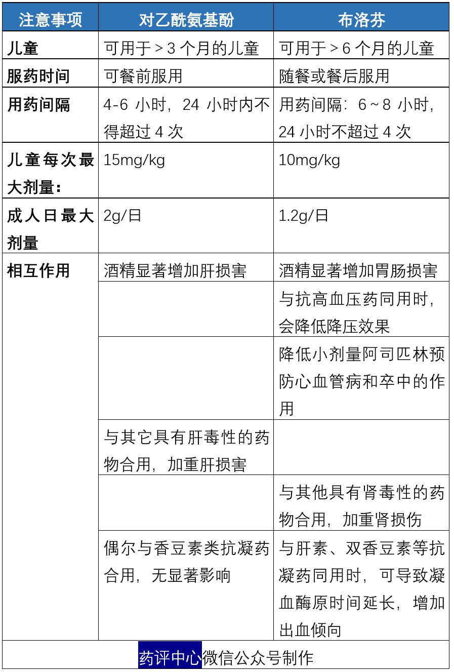
第三局:注意事项

图源:药评中心结果:对乙酰氨基酚胜。
结论
1、儿童、60岁以上老年人、有多种基础疾病的患者(肝功能不全者除外),优先使用对乙酰氨基酚。
2、需要长期用药的患者、关节炎患者,优先使用布洛芬(对乙酰氨基酚无消炎作用)。
(来源:科普中国 药评中心)
【编辑:王戎飞】
更多精彩内容,请在各大应用市场下载“大武汉”客户端。
| 留言与评论(共有 0 条评论) “” |