1905电影网
,赞 17
短视频|77、阿泉
文|阿泉
时隔三年,高分剧集《想见你》的电影版,终于和观众见面了。
柯佳嬿、许光汉、施柏宇三位主演再次回归,电影官宣定档之后,预售票房表现出惊人战绩,点映票房累积破1800万。

在此之前,很多人都好奇,影版是翻拍,还是延续呢?直到监制林孝谦透露,“剧版的结束,是电影版的开始,但是电影版的结束就是这个故事的终篇。”
很显然,影版《想见你》将是剧集故事的延续,而且从目前透露的所有时间线和故事梗概来看,这一次是全新的时间线。

熟悉《想见你》这个故事的观众都知道,这并不是一个简单的爱情故事,其中涉及了各种时空穿越的概念,甚至在剧集播放过程中,有不少粉丝拿着小本子画各种时间轴去做分析,将这部作品作出各种烧脑解读。

网友绘制的剧集《想见你》思维导图
主演柯佳嬿也坦言,电影的故事不仅仅涉及时空穿越,还有多重宇宙的概念。那么对于这样高概念设定的作品,观众是否在看之前,该了解剧集的内容呢?我们企图带着这个问题,和没有看过剧集的观众,一起走进影版《想见你》。
01.剧集彩蛋的延续
先给出一个简单的答案,影版《想见你》对于没有看过剧集的观众,会有一定门槛。但是,门槛不会太高。
电影通过107分钟去解释整个时空穿越的概念,并把其中的人物关系和剧情尽可能捋清楚。这个过程对于编剧创作而言,实则存在一定难度,毕竟之前在剧集里,整个设定用了2集,才完成解释。

电影剧照
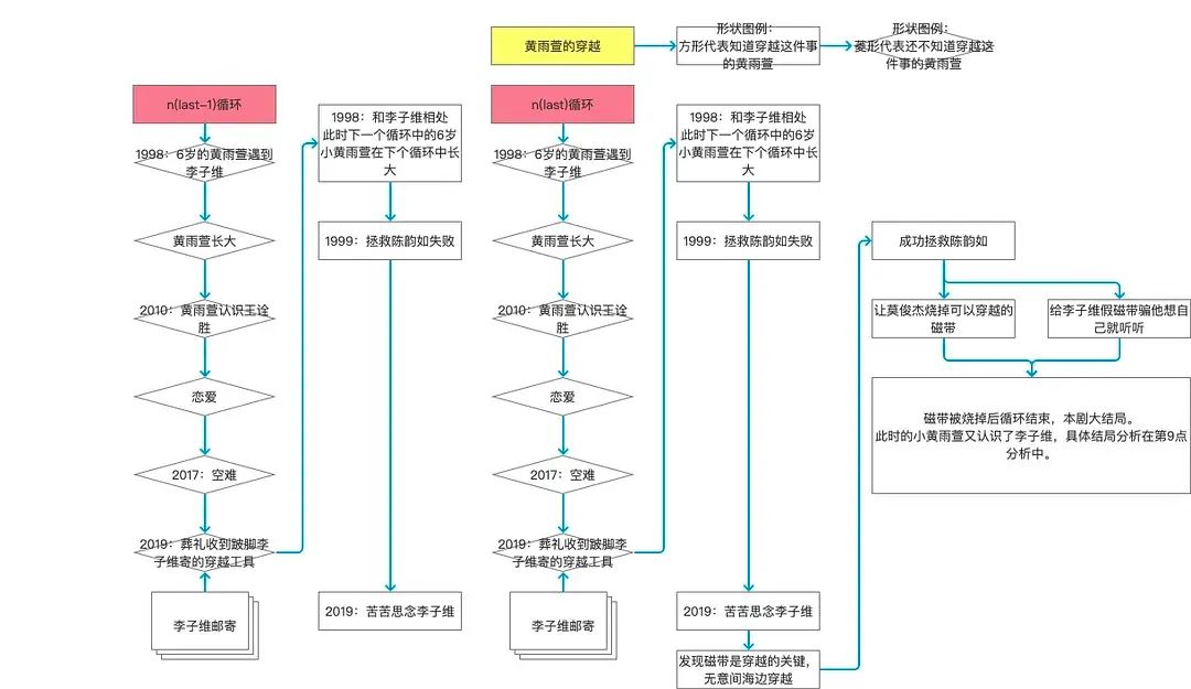
在了解《想见你》整个故事之前,先要清楚最重要的四个角色。柯佳嬿分饰的陈韵如和黄雨萱,以及许光汉分饰的李子维和王诠胜。
四个角色分别生活在两个不同的年代,其中陈韵如和李子维在一个年代,黄雨萱和王诠胜则是另一个。故事中,角色通过一盘伍佰的专辑磁带中一首《Last Dance》,就能实现穿越。

陈韵如和黄雨萱则是较为关键的角色,前者安静,甚至一度自闭去跳楼(即,剧集中穿越解决的问题之一);黄雨萱则是一个大大咧咧,活泼的女生。两人外形上也有着细微的不同,后者眼角下方有颗痣。
在剧集中,还涉及了一个简单的设定,穿越的这首磁带是特定的,同时并不是对方听到这首歌就能穿越。
黄雨萱曾经有过一次穿越失败的经历,这呼应了片名,以及剧集中,黄雨萱和李子维的结婚戒指上刻着的话:只有你想见我的时候,我们的相遇才有意义。

四个角色的时空,形成了“莫比乌斯环”。
这也是整个故事设定的关键,磁带的原理,以及剧集里婚戒的形状,都是如此。这也反映了莫比乌斯环的特点,首尾衔扣、因果循环。

在剧集大结局中,同样有所体现。
黄雨萱让施柏宇饰演的莫俊杰把磁带烧掉,而当磁带烧掉之后,所有的故事都发生了改变,也完成了所有角色的救赎。相应的角色也回到了自己该存在的时空,与此同时,黄雨萱记忆中的王诠胜开始消失,李子维对黄雨萱的记忆也慢慢消失。

编剧当时做了一个开放式的结局,同样呼应了莫比乌斯环,更是为电影的开场作出了铺垫——在正常时空中,6岁的黄雨萱就已经遇见了17岁的李子维,并预埋了羁绊。

其实,以上并没有完全将剧集的所有设定说明白,但是对于观影而言,这些概念能更快速地了解穿越逻辑、人物关系,以及情感羁绊,或许能更好地走入电影本身。
在影版刚开始,李子维在奶茶店遇到了黄雨萱,正是呼应了剧集最后彩蛋里最后,17岁的黄雨萱给28岁李子维过生日的时间线。

虽然影版《想见你》故事发生在全新的时间线,但从各种设定和剧情来看,故事延续了剧版结局的同时,又一次发生了穿越事件,也让所有人物又一次出现在同一时空中。
只是影版简单地用台词,对穿越进行了讲解,尽可能地简化设定。反而在人物情感关系方面,影版《想见你》做了更强的突出。

在剧集中,大多数人都获得圆满的结局,唯有王诠胜的故事被留在了海边。从影版的预告中,有人叫住了想跳海的王诠胜,或许也能为他的故事,圆上不错的后续。对于电影故事而言,这或许也是关键之一。

对于人物关系,以及穿越设定较为了解的剧粉而言,影版《想见你》是很好的剧集延续;对于从未看过剧的观众而言,虽然能当作一部独立的作品,但那些简化的设定和人物关系,让这群人在观影过程中,难免会跟不上节奏,不断好奇这些情节发生的缘由。
或许,正如主创所说的,影版《想见你》是送给剧迷们的礼物。
02.影版创作的诀窍
从剧集到电影,两种不同媒介的跨度,是否该让观众了解前景呢?
《想见你》这种从剧集到电影的创作,只是纯粹的剧情延续,必然是共享一个完整的世界观。这和此前《武林外传》的电影创作是概念相似的。

如何让观众了解世界观,其实是电影创作的关键。
即便是剧集粉丝,在许久没有看过作品之下,对于设定也会存有一定模糊的情况。但《想见你》不同于《武林外传》这种剧情片,它自带的穿越设定,和平行时空的高概念,就非同一般。

一位从事项目策划的小蒋谈到,她曾经做过一个剧集的番外电影,因为不是主线人物的故事,总体创作上比较轻松,但依旧要考虑和剧集故事里的人设不变,同时也要放进去一些剧粉能懂的彩蛋,只是这种彩蛋不能喧宾夺主,更多是要考虑全部观众。
在看过影版《想见你》点映之后,她感叹这个项目电影化的不容易,“我个人能猜到,团队前期的策划会中,肯定对目标观众有过讨论,到底是要为剧粉服务,还是更广泛的观众。但是如果是后者,那编剧要把《想见你》的设定说清楚,其实并不容易,而且剧集本身来看,情感才是核心。”

从目前首波观影反馈来看,多数还是剧集的粉丝,而且从前期的各种宣传方向来看,“情怀”显然是影版《想见你》的主打方向。
作为剧粉,小蒋虽然对故事并不满意,“但是看到这个结局,好像觉得满足了。”当然,遗憾同样存在,因为影版《想见你》是2007年之后的故事,“凤南小队”也没有真正意义的合体。

不能否认的是,剧集和电影是两个独立的媒介载体,若过于抛开非剧集观众,那对于电影本身而言,就是纯粹的粉丝电影,直接把门槛放在了明面上。
小寒是之前没有看过剧的观众,也跟着朋友慕名看了影版《想见你》,他最大的感觉就是自己完全被电影的剧情带着跑,“之前大概知道有穿越,但是为什么会发生这些事情,全然不知道,属于电影指哪打哪。”观影结束的第一时间,他就马上向看过剧的朋友抛出各种问题。

这种形式的创作其实对于中国电影市场相对少见,但在日韩影视市场中,时常出现在剧集爆火之后,推出后续大电影的情况,譬如《逃避虽可耻但有用》《孤独的美食家》等热门日剧均是如此。
只是这些影版作品虽说是延续了剧集内容,但独立内容存在,并不会对剧集故事产生影响,且本身仍在同一个世界观里,相对非剧集的粉丝而言,相对会友善不少。

市场决定产出,站在文化消费的角度来看,这种电影的创作,有助于延长IP的寿命,可以说,这是影视工业化成长的必经之路。只是对于电影这单一媒介而言,不应该只是纯粹的情怀贩卖,而需要更高质量的内容。
对于这种电影版的IP,我们更希望当非剧集粉丝问出,“没看过剧集是否能看懂电影”的时候。
这个答案是,“能”。
#
24小时大片连播
关注1905电影网APP
365天佳片有约
每天24小时连播不见不散
12月24日推荐
《战狼2》
《羞羞的铁拳》
《流浪地球》
点此观看

/ 福利 /
从张艺谋到马伯庸,为什么都爱它?
《阿凡达:水之道》最大的亮点,是它!
贺岁档火爆来袭!这10余部电影排队“想见你”
《无间道》影响了世界影坛!
分享、赞与在看
只要你点,我们就是好朋友
想了解更多新片动态和影节信息
↓↓↓ 关注我们 ↓↓↓

| 留言与评论(共有 0 条评论) “” |