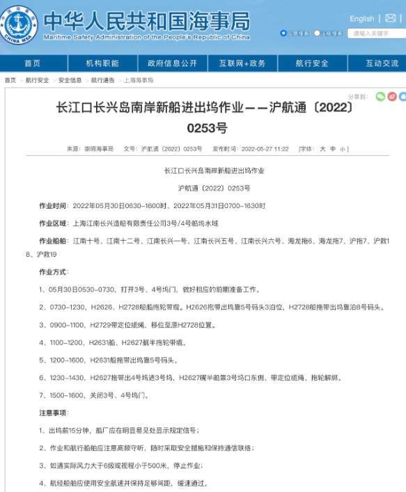
最近,中国海事局发布了沪航通[2022]0253号通告,要求对相关船坞进行相应的调整,很多人再次对国产18号航母,也就是通常所说的003型航母产生了兴趣。从调整的范围和力度上来看,确实也只有003航母这种级别的大型舰船,才需要进行如此大力度的水域调整了。

当然,对003型航母感兴趣的也不只有我们。美国前陆军军官兼新兴威胁专家布伦特·伊斯特伍德就在《1945》上刊文表示,从目前中国海军航母部队的建设力度上来看,中国将会成为下一个航母超级大国。

这实际上并不是一种笑谈,虽然目前世界上拥有航空母舰的国家不少,甚至泰国手上都拥有一艘轻型航母。但世界上拥有双航母战斗群,并且正在打造下一代航母的国家实际上并不多。剔除掉各种要命技术都受制于人的印度,也就法国还在谋划建造核动力航母。但可惜,法国海军的规模不够大,距离成为“航母超级大国”还有很长一段路要走。

法国也在筹划下一代核动力航母
布伦特·伊斯特伍德认为,中国海军拥有3艘航母已经是板上钉钉的事实了,但从长远上来看,这恐怕不会是中国航母的数量上限。按照中国海军的建军经验,应该已经在打造核动力电磁弹射航母,也就是004型核动力航母。这款航母是中国海军的“目标舰”,搭配上歼-35隐身舰载机,将会给美国带来巨大的威胁。


布伦特·伊斯特伍德认为,“辽宁”舰、“山东”舰和003型航母都是常规动力设计布局。对于中国海军来说,这三艘航母也能够执行“蓝水任务”。但如果想要保证中国在太平洋和印度洋上的权益不受损害,只有004型核动力航母才能够做到。因此,对于中国来说,只有004型核动力航母才有资格被称为“蓝水航母”。

目前关于004型核动力航母的详细数据还不清楚,但是《大众科学》已经对其进行了估算,认为004型核动力航母的排水量应该在9万吨-10万吨之间,配备电磁弹射系统。舰载机配置和18号航母差不多,除了歼-35隐身舰载机之外,还能够携带弹射型歼-15舰载机、“空警-600”舰载预警机、反潜直升机和大型舰载无人机。


需要注意的是,歼-35隐身舰载机并不能直接生硬地等同于原本的歼-31隐身战斗机或者是FC-31隐身战斗机。因为严格来说,歼-35隐身舰载机只能算FC-31的一个衍生机型而已。从今年3月份沈飞集团公开发文表示成立“鹘鹰”军贸项目办来看,FC-31还会衍生出相应的出口型号,如果发展顺利的话,国内甚至有可能会出现空军型号,和歼-20形成“高低搭配”的局面。

沈飞自己也承认了FC-31是要外销的
FC-31原型机目前已经出现了多个版本,现有的歼-35隐身舰载机大部分气动外形设计基本上都来自于FC-31的3.0版本。和早期型的FC-31原型机相比,垂尾进行了调整,优化了跨音速飞行能力。

最上方的为3.0版本
也正是因为这个原因,目前大部分观点均认为3.0版本的FC-31和歼-35隐身舰载机在空优作战方面,都能够压制住美军的F-35C隐身舰载机。毕竟根据美国海军的说法,目前F-35C只能够保持60秒-90秒不等的超音速飞行时间,并且在超音速飞行时存在机动能力未达预期的情况。

体型还比F-35C稍微大点
003型航母和004型航母如果都搭载歼-35隐身舰载机和“空警-600”舰载预警机,那么就有相当大的几率,能够撕开美国海军航母战斗群的海上防空圈,然后再展开攻击。
目前美国媒体认为003型航母的载机能力和“尼米兹”级核动力航母差不多,004型核动力航母对标的则是“福特”级核动力航母。这样来看,即将下水的18号国产航母应该能够至少4个舰载战斗机中队。歼-35隐身舰载机的数量如果有一个中队,那么战斗力就能够和进行恒温机库改造后的“尼米兹”级核动力航母持平。如果能够携带2个歼-35舰载机中队,那么战斗力就足以压制住一艘“尼米兹”级核动力航母。

当然,003型航母相较于“尼米兹”级核动力航母的优势,除了歼-35隐身舰载机之外,还有电磁弹射器。目前很多人最多只知道电磁弹射器很先进,但是对于电磁弹射器为什么先进,却并不清楚。
先来说一下美国海军为什么要在“福特”级核动力航母上采用电磁弹射器,并且对中国发展电磁弹射技术这么关注。

美国海军“尼米兹”级核动力航母上使用的C-13系列蒸汽弹射器属于美国海军的第七代弹射器,一条弹射槽下面有3个高温高压蒸汽储压罐,2个为弹射舰载机提供蒸汽,1个用于弹射器的复位。但需要注意的是,这三个高温高压蒸汽储压罐的蒸汽并不是自己直接生成或者特供的,而是调用的航母主动力蒸汽。

如果是在短时间内密集弹射,那么“尼米兹”级核动力航母的航速和机动能力就会快速下降。美国海军自己的测试数据显示,在连续弹射8架舰载机之后,“尼米兹”级核动力航母就会直接损失32%的动力蒸汽。

相比之下,电磁弹射技术就没有这个问题。只要电能供应保障没问题,无论是弹射数量还是弹射频率都比蒸汽弹射器更强。因此,003型航母和004型核动力航母都拥有比“尼米兹”级核动力航母更强的舰载机投送能力。
当然,除了航母本身之外,如果要成为真正的航母超级大国,我们还有很多事情要做。首先是海军需要继续“下饺子”,保证在满足日常执行任务所需的前提下,仍然能够为航母提供足够的护航力量,组成不同等级的航母战斗群。

其次,我们还需要打造大量的航母前进基地。毕竟,就算是核动力航母,也需要大量的特种油料、航空燃油和弹药物资补给,全依靠远洋补给舰还是存在一些不足,最好打造相应的航母前进基地作为配合,才能够更好地发挥出航母的真正战斗力。
图源网络,侵删。
| 留言与评论(共有 0 条评论) “” |