抖音电商修订《「订单确认收货」实施细则》

抖音电商修订《「订单确认收货」实施细则》

6月23日消息,抖音电商今日发布关于修订《【订单确认收货】实施细则》的意见征集通知(以下简称公告)。

公告称,为了保护消费者权益,规范商家经营行为,现修订《【订单确认收货】实施细则》。现就此规范进行意见征集,意见征集期:2022年06月23日-06月30日。

抖音电商修订《「订单确认收货」实施细则》

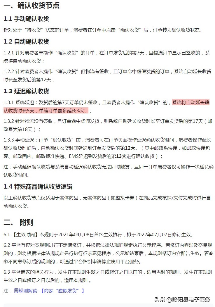
公告显示,延迟确认收货变更后,系统延迟:发货后的第7天订单仍未签收,且消费者未操作“确认收货”的,系统将自动延长确认收货时长5天,单笔订单最多延长3次。

抖音电商修订《「订单确认收货」实施细则》

《【订单确认收货】实施细则》显示,针对处于“待收货”状态的订单,消费者在订单中点击“确认收货”后,订单转为确认收货状态。

针对消费者未操作“确认收货”的订单,在订单发货后的第7天,且物流订单显示已签收的,系统将自动确认收货;针对消费者未操作“确认收货”但物流有签收,且订单命中虚假发货的订单,系统自动延长收货时长至发货后的第12天。

订单“确认收货”前,消费者可在订单页面操作延迟确认收货时间,消费者操作延长确认收货时间后,自动确认收货时间延迟到订单发货后的第12天。(其中邮政系快递,如邮政快递包裹、邮政国内、邮政标准快递、EMS延迟到发货后的第13天进行确认收货)。值得注意的是,手动延迟确认收货与系统自动延迟确认收货无法同时触发,且同一订单消费者仅可操作一次延长确认收货时间。

抖音电商修订《「订单确认收货」实施细则》


原文作者:云合

发表评论
留言与评论(共有 0 条评论) “”
   
验证码:

相关文章

推荐文章