通信行业深度研究:科技“新四化”将内卷打造全新投资“摩天轮”

(报告出品方:民生证券)

01. 智能汽车线

1.1 物联网模组&终端:5G迭代,车载加码

物联网:高景气延续,产品加速向5G迭代

物联网行业发展迅猛,市场规模不断提升。在供给侧和需求的双重推动下,5G、低功耗广域网等基础设施加速构建,数以万亿计的新设备将接入网 络,带来了物联网市场高速发展。根据 ABI Research 公司的预测数据,预计到 2026 年物联网连接数量将达到 231 亿,2021~2026年CAGR达到 22.5%。据Statista报告,全球物联网市场规模稳健上升,到2025年预计达到1.57万亿美元,CAGR达到39%。

物联网应用:C端乘用车智能网联需求持续演进

智能网联乘用车销量占比整体呈现上升趋势,1~5月累计渗透率超19%。目前智能网联乘用车销量占比整体虽有波动但仍呈现上升趋势,2022年5 月智能网联乘用车零售终端渗透率已达20.73%。

传统车载模组向更高端的智能模组演进。4G时代车载模组多集成于T-BOX中,比亚迪引领5G智能模组浪潮,模组与智能座舱深度融合,高等级芯 片的加持带来单车价值量的提升。

1.2 汽车连接器: 量价双升,国产良机

汽车电动化演绎为车载高压连接器带来全新增量

新能源车相较于燃油车电子电气架构发生深刻变革,为汽车连接器带来全新需求。汽车连接器广泛应用于汽车动力系统、车身系统、信 息控制系统、安全系统、车载设备等汽车系统模块。传统燃油汽车主要动力获取依赖发动机等核心零部件,对于连接器的使用主要为低 压连接器,整体对电压要求较低(一般低于20V),通常应用于车灯、车窗升降电机等领域;目前由于汽车逐步由传统燃油车向新能源 车演进,汽车内置的核心零部件如电池、电机、电机控制器,及DC-DC转换器、PDU、充电系统、温度控制系统等均需配备可承受较 高电压(60~380V甚至更高)的高压连接器。

智能网联推进下中国汽车高速连接器空间有望超百亿

数据高速传输系统应用扩展,高速连接器需求升级。传统车辆的信息数据传输主要是对AM/FM收音机信号接收和无网络下的定位导航 等,对传输速率要求较低。当前汽车智能网联不断推进下,车载信息娱乐功能不断完善叠加自动驾驶层面高算力自动驾驶计算平台与大 量车载传感器的陆续上车,对于连接器的信息传输速率和其他性能也提出了更高需求,数据传输速率逐步由150Mbps提升至 24Gbps,同时还需具备高稳定性、抗干扰、耐高温等属性。

1.3车载高精定位: 上车提速,拐点将至

工信部重要文件大力扶持,北斗+5G充分赋能车载

工信部明确强调通过大众消费扩大北斗普及率,扩大车载终端北斗应用规模。今年以来工信部发布《关于大众消费领域北斗推广应用的若干意见》, 其中明确指出扩大车载终端北斗应用规模。鼓励车辆标配化前装北斗终端,提升北斗在车辆应用的渗透率。探索车辆北斗定位+短报文+4G/5G的一 键紧急救援模式,鼓励有条件的地区、车企、服务商先试先行。结合北斗地基增强系统、高精度地图,在车联网中推广应用北斗高精度定位技术。

自动驾驶进程推进提速,高精定位前景广阔

奔驰L3级自动驾驶已于德国落地,搭载高精定位模块+高精度地图。2021年12月,搭载最新一代DRIVE PILOT的奔驰S级和EQS已经通过了德国相关 监管部门的审批,搭载激光雷达、摄像头等车载传感器的同时也配备了高精定位模块和高精度地图,可以被允许在德国高速上以不高于60km/h的条 件启用。这是全球首个真正意义上面向私人市场的L3级乘用车量产车型。我们认为从法律层面允许L3自动驾驶车辆销售和上路是量产自动驾驶技术的 重要突破。

1.4光通信: 数通需求&激光雷达双轮驱动, 光通信领域持续高景气

云巨头CAPEX&云业务收入居于高位,数通领域景气度持续高企

22Q1云巨头CAPEX仍居高位:亚马逊/谷歌/微软/Meta四家合计达355亿美元,(同比+29.7%,环比-2.8% )。亚马逊(同比 23.7%,环比-21.0%),谷歌(同比64.7%,环比,53.3%),微软(同比4.9%,环比,-9.0%),Meta(同比27.4%,环比1.3%)。

云巨头对2022年全年CAPEX预期:Meta与前期指引一致,2022年CAPEX预期为290~340亿美元;亚马逊、谷歌、微软均预计全年 CAPEX将保持增长,同时亚马逊还表示,AWS相关的基础设施投入占比预计从40%进一步增至50%。

服务器&交换机市场持续向好,进一步验证云产业链高景气

服务器:信骅月营收指标能够作为服务器及云计算景气度的先验指标,通常领先行业景气度大概2-3个月左右。2022年3-5月,其营收分 别同比增长66.3%/60.7%/52.7%,环比增长29.6%/4.9%/2.5%。展望全年,公司进一步表示,受惠于整个服务器市场需求仍强劲及下半 年产能分配有望提升,信骅科技乐观预估下半年营运情况将较上半年为佳,整年度营收YOY预计值从30%上修调整为45%。

02. 元宇宙线

2.1 通信设备及配套: 传统业务增长有望超预期,配套 向高景气赛道拓展边界

市场空间:运营商资本开支重心转至数字经济/东数西算

中国移动2022年资本开支预算1852亿元,其中算力网络资本开支480亿元(主要包括业务网、 IT云、数据中心的直接投资 以及传输网、汇聚机房部分分摊投资),落实国家“东数西算” 工程部署, 累计投产对外可用IDC机架约45万架(新增约4 万);加快布局热点中心云, 按需建设边缘云,累计投产云服务器超66万台。

中国电信2022年资本开支预算930亿元,其中产业数字化投资占比由19.9%提升至30%,同比增长62%。IDC投资65亿,新 增4.5万机架,算力投资140亿,新增16万云服务器。

通信配套:切入高景气汽车、新能源赛道

2013年,华工科技在国内首创新能源汽车PTC风加热器。2017年,公司自主研发新能源汽车PWM智能控制系统和新能源汽车 PTC水加热器。目前,目前,华工科技已经开发了具有OTA技术的产品,产品覆盖电池加热、乘客舱供暖以及电池水暖一体等 多种整车热管理方案。根据华工科技官网,21年公司出货PTC100多万台,预测22年订单有400多万台。

2.2 运营商: 基本面改善,数字化提速

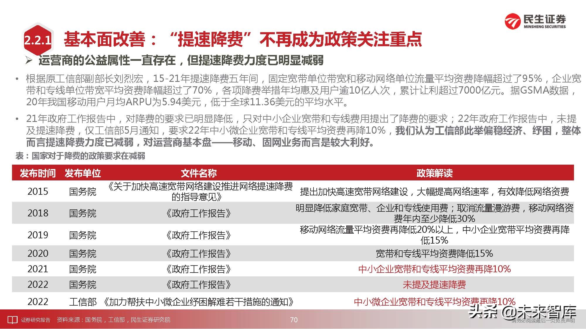
基本面改善:“提速降费”不再成为政策关注重点

运营商的公益属性一直存在,但提速降费力度已明显减弱

根据原工信部副部长刘烈宏,15-21年提速降费五年间,固定宽带单位带宽和移动网络单位流量平均资费降幅超过了95%,企业宽 带和专线单位带宽平均资费降幅超过了70%,各项降费举措年均惠及用户逾10亿人次,累计让利超过7000亿元。据GSMA数据, 20年我国移动用户月均ARPU为5.94美元,低于全球11.36美元的平均水平。

数字化提速:产业数字化等新兴业务成增收主力

根据工信部数据,三家基础电信企业积极发展IPTV、互联网数据中心、大数据、云计算、物联网等新兴业务,2022年1-4月 份共完成新兴业务收入1,039亿元,同比增长35%,在电信业务收入中占比为19.6%,拉动电信业务收入同比增长5.5pct。 其中云计算和大数据收入同比增速分别达132.6%和57.3%,数据中心业务收入同比增长19.2%,物联网业务收入同比增长 24.5%。(报告来源:未来智库)

2.3 云办公: 混合办公风至,解决方案打开成 长空间

HP收购Poly的底层逻辑:混合办公带来广阔增量空间

看好混合办公赛道,真金白银大幅溢价收购Poly

22年3月28日,HP宣布以每股40美元、溢价53%的价格收购音视频会议领导者Poly(17亿美元收购,并承担16亿美元债务, 总成本33亿美元);此次收购将强化HP在混合办公解决方案的战略布局。

未来H端、B端办公环境都要改造,混合办公整体渗透率将大幅提升。根据HP的调研,大约75%的办公室工作人员正在投资 改善他们的家庭办公环境,以支持新的工作方式。传统的办公空间也正在重新配置,以支持混合办公和协作,其中的投资重 点是会议室解决方案。根据Frost & Sullivan报告,目前全球超过9,000万个会议室仅有不到10%有视频功能,该机构预计到 2024年,办公室会议室解决方案渗透率有望提升至30%。

发力全场景解决方案,提升单会议室ASP

2022年上半年,亿联、MAXHUB、华为分别举行新品发布会,纷纷推出全场景解决方案

亿联2022智慧办公新品发布会(4月13日)推出混合云视讯解决方案、会议平板、国产语音解决方案、双镜头4K智能追踪摄 像机、桌面一体式终端、BH系列蓝牙商务耳机、设备/空间管理七大重磅新品;MAXHUB领效新品发布会(4月25日)推出 V6系列会议平板和无线传屏器、商用显示屏、智能显示器、分体式视频会议终端和无线级联麦五大协同硬件,以及集终端、 管理平台于一体的MAXHUB智慧会议3.0解决方案。

2.4 元宇宙: 下一代互联网

政府对元宇宙关注度日益提升

工信部:将编制《虚拟现实与行业应用融合发展行动计划》

2021年10月19日,工信部副部长王志军在2021世界VR产业大会云峰会上表示,将编制《虚拟现实与行业应用融合发展行动 计划》,深挖具备潜在商业推广价值的创新应用,培育各具特色的优势产业集群。健全虚拟现实标准和评价体系,建设产业 公共服务平台,培育具有引领带动作用的龙头企业,支持创新型中小企业加快发展。

2.5 工业互联网: 数字经济的抓手,政策支持力度 空前

工业设备上云趋势明显,工业互联网带动企业转型升级

根据赛迪顾问发布的《2020-2021年中国工业互联网市场研究年度报告》,2020年中国工业互联网市场规模总量达6712.7亿 元。据中国工业互联网研究院预测,2021年我国工业互联网产业增加值规模4.13万亿元,名义增速15.60%,以工业互联网 为载体的新型工业和经济模式成为我国生产和经济复苏的发力点。

据IoT Analytics统计,2021年全球IoT设备连接量工业、交通、智慧能源占比分别为22%、15%、14%,合计超半数。根据 中国互联网络信息中心(CNNIC)发布的第49次《中国互联网络发展状况统计报告》,有全国影响力的工业互联网平台已超 150家,接入设备总量超过7600万台套,其中电力、电子工业设备上云比例相对较高,但渗透率依旧仅为20%左右,处于初 期发展阶段,未来成长空间广阔。

2.6 电子测量: 数字经济守门人

通信及工业研发需求是否仍然上行?

通信:需求依旧景气

我们认为下游应用行业研发需求将仍然保持增长趋势。根据欧盟委员会发布的《2021年欧盟产业研发投入记分牌》[ 共选取全球研发投入最多的2,500 家公司,总投资9,089亿欧元,约占全球企业研发投入总额的90%],2020年,全球研发投入增长约6%(我国增长18.1%,美国增长9.1%)。疫情虽使 部分行业研发预算承压,但高技术行业研发需求仍较为强劲。全球研发增长主要由信息通信ICT服务(15.5%)推动,其次是健康(12.8%)和ICT生产 (5.7%)。受疫情影响,部分产业的研发投资都出现了下降:航空航天与国防(-17.0%)、汽车(-4.3%)、化工(-3.4%)。

03. 新能源+东数西算线

3.1 IDC: “双碳”新基建,温控新趋势

IDC:“双碳”新基建,温控新趋势

受疫情影响,数据中心建设小幅承压,行业分化愈发明显

受互联网行业影响,数据中心建设小幅承压,行业分化愈发明显。1Q22重点公司(宝信软件、光环新网、数据港、奥飞数 据)合计实现收入59亿元,同比增长8.1%,归母净利润8.0亿元,同比增长1.9%。我们认为受疫情管控、供电与“双减政策” 的影响,部分公司合同因续签滞后发生坏账损失,叠加部分项目转固,电费上浮等影响,一季度盈利能力受到影响,未来行业 有望加速整合,“大鱼吃小鱼”的现象或将成为常态。

3.2 建设运维规划: 5G后周期,积极探索第二成长曲线。

3.3 光纤+海缆: 光纤光缆景气回升,海风长坡厚雪

海缆:短期,受海风平价影响有限

高技术壁垒+高品牌壁垒使海风平价过程中海缆端价格下降有限。风电场建设成本是影响海风电价重要因素,以江苏、广 东、福建三地海风成本结构为例,其中海缆成本占比8%-13%。由于海缆生产工艺复杂,技术难度大,如果海缆发生故 障,整体海上风电场将无法运行,因此客户会优先选择有历史交付订单和稳定海缆质量的头部高口碑企业。根据北极星电 力网测算,要实现海风电价平价,施工端需单价下调40-50%,海缆端单价仅下调15%-20%。

报告节选:

通信行业深度研究:科技“新四化”将内卷打造全新投资“摩天轮”

通信行业深度研究:科技“新四化”将内卷打造全新投资“摩天轮”

通信行业深度研究:科技“新四化”将内卷打造全新投资“摩天轮”

通信行业深度研究:科技“新四化”将内卷打造全新投资“摩天轮”

通信行业深度研究:科技“新四化”将内卷打造全新投资“摩天轮”

通信行业深度研究:科技“新四化”将内卷打造全新投资“摩天轮”

通信行业深度研究:科技“新四化”将内卷打造全新投资“摩天轮”

通信行业深度研究:科技“新四化”将内卷打造全新投资“摩天轮”

通信行业深度研究:科技“新四化”将内卷打造全新投资“摩天轮”

通信行业深度研究:科技“新四化”将内卷打造全新投资“摩天轮”

通信行业深度研究:科技“新四化”将内卷打造全新投资“摩天轮”

通信行业深度研究:科技“新四化”将内卷打造全新投资“摩天轮”

通信行业深度研究:科技“新四化”将内卷打造全新投资“摩天轮”

通信行业深度研究:科技“新四化”将内卷打造全新投资“摩天轮”

通信行业深度研究:科技“新四化”将内卷打造全新投资“摩天轮”

通信行业深度研究:科技“新四化”将内卷打造全新投资“摩天轮”

通信行业深度研究:科技“新四化”将内卷打造全新投资“摩天轮”

通信行业深度研究:科技“新四化”将内卷打造全新投资“摩天轮”

通信行业深度研究:科技“新四化”将内卷打造全新投资“摩天轮”

通信行业深度研究:科技“新四化”将内卷打造全新投资“摩天轮”

通信行业深度研究:科技“新四化”将内卷打造全新投资“摩天轮”

通信行业深度研究:科技“新四化”将内卷打造全新投资“摩天轮”

通信行业深度研究:科技“新四化”将内卷打造全新投资“摩天轮”

通信行业深度研究:科技“新四化”将内卷打造全新投资“摩天轮”

通信行业深度研究:科技“新四化”将内卷打造全新投资“摩天轮”

通信行业深度研究:科技“新四化”将内卷打造全新投资“摩天轮”

通信行业深度研究:科技“新四化”将内卷打造全新投资“摩天轮”

通信行业深度研究:科技“新四化”将内卷打造全新投资“摩天轮”

通信行业深度研究:科技“新四化”将内卷打造全新投资“摩天轮”

通信行业深度研究:科技“新四化”将内卷打造全新投资“摩天轮”

通信行业深度研究:科技“新四化”将内卷打造全新投资“摩天轮”

通信行业深度研究:科技“新四化”将内卷打造全新投资“摩天轮”

通信行业深度研究:科技“新四化”将内卷打造全新投资“摩天轮”

通信行业深度研究:科技“新四化”将内卷打造全新投资“摩天轮”

通信行业深度研究:科技“新四化”将内卷打造全新投资“摩天轮”

通信行业深度研究:科技“新四化”将内卷打造全新投资“摩天轮”

通信行业深度研究:科技“新四化”将内卷打造全新投资“摩天轮”

通信行业深度研究:科技“新四化”将内卷打造全新投资“摩天轮”

通信行业深度研究:科技“新四化”将内卷打造全新投资“摩天轮”

通信行业深度研究:科技“新四化”将内卷打造全新投资“摩天轮”

通信行业深度研究:科技“新四化”将内卷打造全新投资“摩天轮”

通信行业深度研究:科技“新四化”将内卷打造全新投资“摩天轮”

通信行业深度研究:科技“新四化”将内卷打造全新投资“摩天轮”

通信行业深度研究:科技“新四化”将内卷打造全新投资“摩天轮”

通信行业深度研究:科技“新四化”将内卷打造全新投资“摩天轮”

通信行业深度研究:科技“新四化”将内卷打造全新投资“摩天轮”

通信行业深度研究:科技“新四化”将内卷打造全新投资“摩天轮”

通信行业深度研究:科技“新四化”将内卷打造全新投资“摩天轮”

通信行业深度研究:科技“新四化”将内卷打造全新投资“摩天轮”

通信行业深度研究:科技“新四化”将内卷打造全新投资“摩天轮”

通信行业深度研究:科技“新四化”将内卷打造全新投资“摩天轮”

通信行业深度研究:科技“新四化”将内卷打造全新投资“摩天轮”

通信行业深度研究:科技“新四化”将内卷打造全新投资“摩天轮”

通信行业深度研究:科技“新四化”将内卷打造全新投资“摩天轮”

通信行业深度研究:科技“新四化”将内卷打造全新投资“摩天轮”

通信行业深度研究:科技“新四化”将内卷打造全新投资“摩天轮”

通信行业深度研究:科技“新四化”将内卷打造全新投资“摩天轮”

通信行业深度研究:科技“新四化”将内卷打造全新投资“摩天轮”

通信行业深度研究:科技“新四化”将内卷打造全新投资“摩天轮”

通信行业深度研究:科技“新四化”将内卷打造全新投资“摩天轮”

通信行业深度研究:科技“新四化”将内卷打造全新投资“摩天轮”

通信行业深度研究:科技“新四化”将内卷打造全新投资“摩天轮”

通信行业深度研究:科技“新四化”将内卷打造全新投资“摩天轮”

通信行业深度研究:科技“新四化”将内卷打造全新投资“摩天轮”

通信行业深度研究:科技“新四化”将内卷打造全新投资“摩天轮”

通信行业深度研究:科技“新四化”将内卷打造全新投资“摩天轮”

通信行业深度研究:科技“新四化”将内卷打造全新投资“摩天轮”

通信行业深度研究:科技“新四化”将内卷打造全新投资“摩天轮”

通信行业深度研究:科技“新四化”将内卷打造全新投资“摩天轮”

通信行业深度研究:科技“新四化”将内卷打造全新投资“摩天轮”

通信行业深度研究:科技“新四化”将内卷打造全新投资“摩天轮”

通信行业深度研究:科技“新四化”将内卷打造全新投资“摩天轮”

通信行业深度研究:科技“新四化”将内卷打造全新投资“摩天轮”

通信行业深度研究:科技“新四化”将内卷打造全新投资“摩天轮”

(本文仅供参考,不代表我们的任何投资建议。如需使用相关信息,请参阅报告原文。)

精选报告来源:【未来智库】。未来智库 - 官方网站

发表评论
留言与评论(共有 0 条评论) “”
   
验证码:

相关文章

推荐文章