使用pushgateway实现自定义监控

Prometheus自带的exporter模板覆盖了很多监控功能了,但是免不了业务需要做一些特殊监控,这需要使用到pushgateway实现自定义监控功能。

结合上一篇文章的机器,在172.24.8.95安装prometheus的机器上安装pushgateway。

一、安装pushgateway

wget https://github.com/prometheus/pushgateway/releases/download/v1.4.3/pushgateway-1.4.3.linux-amd64.tar.gz

tar -zxvf pushgateway-1.4.3.linux-amd64.tar.gz

cd pushgateway-1.4.3.linux-amd64 && cp pushgateway /usr/bin


cat > /usr/lib/systemd/system/pushgateway.service <

[Unit]

Description=pushgateway

Documentation=https://github.com/prometheus/pushgateway

After=network.target

[Service]

ExecStart=/usr/bin/pushgateway

Restart=on-failure

[Install]

WantedBy=multi-user.target

EOF


systemctl daemon-reload && systemctl enable pushgateway && systemctl start pushgateway && systemctl status pushgateway


二、编辑prometheus.yml

vim /usr/local/prometheus/prometheus.yml

#自定义监控

- job_name: "pushgateway"

honor_labels: true

file_sd_configs:

- files:

- targets/pushgateway/*.json

refresh_interval: 5m


#说明

  1. honor_labels

#true #当为true时,prometheus在拉取时会使用pushgateway上的job名称和instance的标签

#false #当为false时,prometheus在拉取时会添加exported_的前缀,并在服务器上为这些标签添加新值

  1. refresh_interval #服务发现间隔


systemctl restart prometheus

使用pushgateway实现自定义监控


三. 数据推送

#格式

http://:9091/metrics/job/{//}

#我们推送一个指标做测试

echo 'metrics_name 1' | curl --data-binary @- http://172.24.8.95:9091/metrics/job/test1/

使用pushgateway实现自定义监控

cd /usr/local/prometheus

vim memory.sh #编辑脚本推送数据

#!/bin/bash

total_memory=$(free |awk '/Mem/{print $2}')

used_memory=$(free |awk '/Mem/{print $3}')

job_name="custom_memory"

instance_name="172.24.8.95"

cat <http://172.24.8.95:9091/metrics/job/$job_name/instance/$instance_name

custom_memory_total $total_memory

custom_memory_used $used_memory

EOF

sh memory.sh #把数据推送到pushgateway中,如下图:

使用pushgateway实现自定义监控

corntab -e #设置定时任务10秒种持续推送

* * * * * sleep 10 /usr/bin/bash /usr/local/prometheus/memory.sh

检查已有数据推送过来

使用pushgateway实现自定义监控

把自定义监控用grafana展现:

1、点击Explore

使用pushgateway实现自定义监控

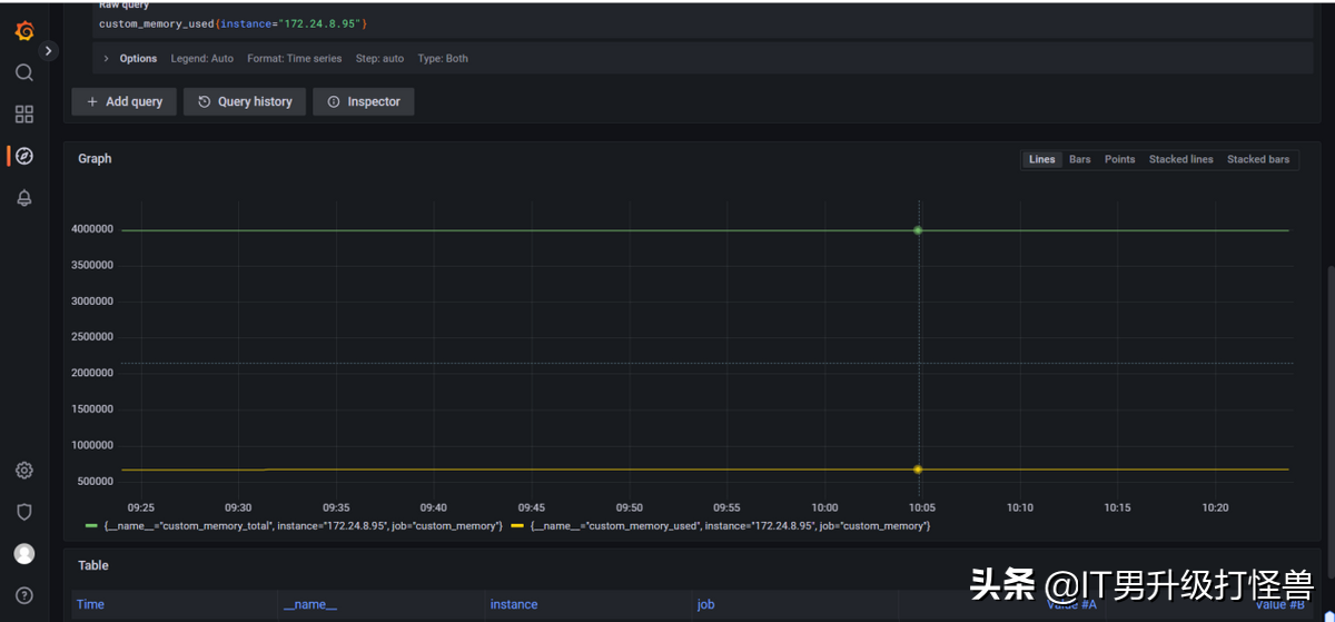
2、添加在脚本中设置的:custom_memory_total 和 custom_memory_used 的监控

使用pushgateway实现自定义监控

点击Run query,把页面拉到底下,会出现监控信息

使用pushgateway实现自定义监控

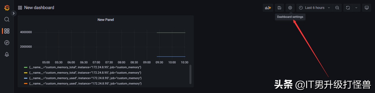
点击Add to dashboard ,即第5点,即可保存设置的监控

使用pushgateway实现自定义监控

还需要点击Dashboard settings,对设置好的监控模板进行保存

使用pushgateway实现自定义监控


使用pushgateway实现自定义监控

发表评论
留言与评论(共有 0 条评论) “”
   
验证码:

相关文章

推荐文章