昨夜今晨:爱奇艺与抖音达成二创合作 WPS将下线部分功能 小天才因内容涉黄被约谈

2022年7月20日 驱动中国昨夜今晨

昨夜今晨:爱奇艺与抖音达成二创合作 WPS将下线部分功能 小天才因内容涉黄被约谈

爱奇艺与抖音达成二创合作

昨日,爱奇艺和抖音集团宣布达成合作,将围绕长视频内容的二次创作与推广等方面展开探索。这标志着长短视频平台开启合作共赢新模式。依据合作,爱奇艺将向抖音集团授权其内容资产中拥有信息网络传播权及转授权的长视频内容,用于短视频创作。双方对解说、混剪、拆条等短视频二创形态做了具体约定,将共同推动长视频内容知识产权的规范使用。

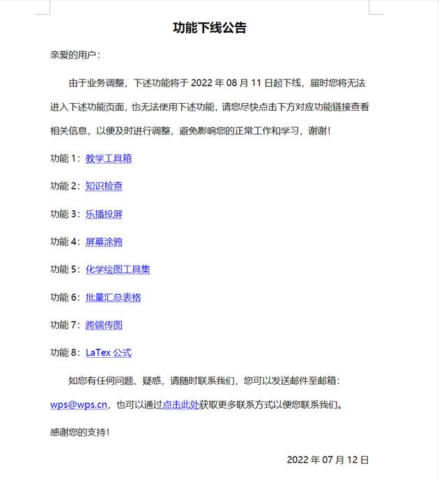
金山宣布下线WPS部分功能

金山办公近日表示,由于业务调整,WPS部分功能将于 2022 年 08 月 11 日起下线,届时用户将无法进入功能页面。公告显示,受影响的功能包括教学工具箱、知识检查、乐播投屏、屏幕涂鸦、化学绘图工具集、批量汇总表格、跨端传图和LaTex 公式。

字节跳动称自研芯片仅供自用

近日,字节跳动发言人表示,由于无法找到能够满足需求的供应商,该公司计划针对特定用途设计自用芯片。该芯片将会专门针对字节跳动涉足的多个业务领域进行定制,包括视频平台、信息和娱乐应用等。

B站上线一键网暴取证举报功能

近日,B站上线防网络暴力专项,发布包含一键取证在内的多项功能,遏制网络暴力的发生,并发起倡议行动。本次B站上线的防网络暴力专项,包括六项功能:防陌生人私信骚扰功能、弹幕优选模式功能、拉黑举报功能、消息偏好设置功能、一键防护功能及一键取证功能。

马斯克称已将自己大脑上传云端

特斯拉CEO马斯克近日在推特表示,他已经将自己的大脑上传到云端,并与自己的虚拟版本交谈过。马斯克拥有脑机接口公司Neuralink,他曾表示该公司有望在2022年底前进行人体试验,并宣称在未来人人都可以拥有属于自己的脑机接口装置。不过,威斯康星医学院的蒂亚戈·阿尔祖亚认为,Neuralink的业务华而不实,事实上马斯克所做的并不新颖,脑机接口的想法至少有50年的历史了。

小鹏汽车与一嗨出行达成合作

昨日,小鹏汽车与一嗨出行正式达成战略合作关系,一嗨出行将分批采购与运营小鹏汽车旗下车型。小鹏汽车向一嗨出行进行了首批车辆的交付,这些车辆将在今年暑假档期在广州、深圳、天津、杭州、郑州、海口、三亚等七个城市上线。这也是造车新势力企业首次与出行租赁平台合作,批量上线智能电动汽车。

世纪佳缘多位高管已刑拘到案

此前媒体报道称,婚恋网站世纪佳缘被传公司的多位C字头高管突然消失,其中包括CEO、COO、CFO和以及多位VP。今日从世纪佳缘的控股股东复星集团了解到,世纪佳缘的个别管理层,因个人涉嫌职务侵占,目前被公安机关采取刑事拘留措施。复星方面进一步透露,这次案件是集团廉政督察部门在日常的监督检查中,发现当事人涉嫌利用职务便利进行犯罪的相关线索,之后向公安机关报案,并由公安机关依法采取了强制措施。

龙芯3号桥路芯片发布

龙芯日前宣布新一代龙芯3号系列处理器配套桥片龙芯7A2000正式发布,该桥片内置自研GPU核心,核心频率达到400-500Mhz,基于OpenGL 2.1和OpenGL ES 2.0规范实现,集成DDR4显存控制器,支持两路显示。此外,龙芯7A2000内部还集成PCIE 3.0、SATA 3.0、USB 3.0/2.0、千兆网PHY、HDMI、I2C、UART、GPIO等接口,可为龙芯处理器提供丰富的南北桥功能。

小天才产品内容因涉黄京津冀三地消协约谈

北京市消费者协会、天津市消费者协会、河北省消费者权益保护委员会日前联合约谈了广东小天才科技有限公司。据悉,小天才在京津冀地区其销售网点约计445个,为维护三地广大不特定消费者合法权益,三地消协决定联合对小天才公司进行约谈。约谈会上,三地消协秘书长分别就应用商店如何进行安全检查等相关问题对小天才公司进行了询问,并向小天才公司发出《查询函》,要求其在7月28日前做出答复。

苹果将就MacBook键盘缺陷支付五千万美元赔偿

苹果公司近日同意支付5000万美元以了结一起集体诉讼案件。在该案中,消费者指控苹果隐瞒其MacBook笔记本电脑上的蝴蝶键盘容易出现故障的事实。苹果已向加州圣何塞联邦法院提交了这份初步的和解方案,该方案除了5000万美元的赔偿,MacBook用户还可以免费享受四年的键盘维修服务。

发表评论
留言与评论(共有 0 条评论) “”
   
验证码:

相关文章

推荐文章