IPO定价71.17元,智能矿山系统软硬件方案商,北路智控申购解读

大家好,我是量子熊猫。

今天7月的LPR报价出来了,其中1年期LPR报3.7%,5年期报4.45%,都跟6月持平,算是符合市场预期吧。

最近由于房地产下滑一直没稳住,然后又爆了停贷的雷,很多人觉得LPR应该下调再加大电流刺激下楼市,这背后的逻辑其实就跟今年银行的水不小但社融一直没起来一样,核心问题不在供给侧,而是需求侧信心太弱,因此现阶段调降LPR的意义其实并不大。

腾三亿这波回购停在了上周五也就是7月15日,随后开始进入业绩披露的静默期,没想到的是回购停止后,这周反倒还涨了一些,有点利空出尽是利好的感觉,但这并不意味着压力的结束,加仓的话再想想之前熊猫说的。

昨晚纳指反弹了3个点,背景是7月底美联储基本铁定加息100个点,是不是跟腾讯很像,没来之前拼命跌,来了之后反倒又嗨起来了,不过这并不意味着利空的真的出尽了,今年跟踪过几次加息附近的纳指走势,一般美联储开始吹风加息的时候就开始跌,真正加息了又开始涨,涨完第二天又开始跌...

感觉是不是很有规律,但其实只要有一次不规律就能套人,别想着赚钱能讨巧,你要的只是一点利润,被吃掉的可能是本金。

最新鲜和典型案例就是最近的中通神车,今天开盘一字跌停,成交额走了个地量2.37亿,直接闷杀了昨天抄底博反弹的59.46亿资金,大家有兴趣可以去看一下中通客车这个月的日K线图,非常有意思:

7月6日第一次跌停,成交量6.07亿,几乎没什么翘板意愿,然后第二天直接涨停,冲进去的资金有42.75亿。

7月8日第二次跌停,成交量相比第一次放大到33.07亿,超底意愿明显,随后是连续三天上涨后再次涨停,翘板的成功吃糖。

7月19日也就是昨天,第三次跌停,成交量放大到59.46亿,结果今天糖没吃到还继续挨了顿棍子直接闷杀...

对于这波控盘,除了耍猴我想不出更好的形容词了…至于冲进去的热钱,自求多福能剩一点是一点吧。

接着进入今天打新内容,开始还是我们的常规声明。

鉴于注册制逐步开放且新股破发逐渐常态化,以及我中的新股也碰到了破发情况...所以决定推出一个打新必读系列,专门分析判断新股的申购价值。

这部分研究从2021年11月开始,截止目前已经分析数百只新股,整体统计下来准确率接近90%,但由于新股相比已上市企业更容易受到多方面因素影响,并且数据验证周期仍然较短,会存在一定的风险。

因此我可以保证的是我会告诉你我是怎么分析的,并且我会按照这份计划执行,我无法保证的是一定就不会破发。

新股考察要素说明

考察要素1:可比行业和企业。

看企业的经营范围,判断从属行业,并选取相似度较大的可比公司,有现成的东西当然比较最省事。

考察要素2:发行价格和发行市盈率

参考近期破发情况,股价越高破发风险就越大,这个因素不算很重要。

注册制下新股发行定价和估值更趋于市场化,任何企业的价值都不可能摆脱行业基本面和企业基本面,所以市盈率是新股分析的绝对重点要素。

优秀的企业以其高于行业的成长性确实能够获得比行业更高的估值,所以第三步要筛选的就是成长性。

考察要素3:业绩情况。

企业的以往营收和利润是稳健增长还是逐年下滑?是否存在大幅波动,如果存在大幅波动需要重点考虑是否存在为了上市和估值调节报表的嫌疑。

考察要素4:市场情绪。

不可否认的是在新股发行中除了基本面以外,情绪面的影响权重也很大,特别是对于某些热点赛道资金炒作意愿也更高,因此这部分分析也会综合考量适当增加,当然一切都还是得从基本面出发。

下面进入正式内容。

2022年7月21日可申购新股分析

北路智控(301195):

IPO定价71.17元,智能矿山系统软硬件方案商,北路智控申购解读

企业基本情况:

全称“南京北路智控科技股份有限公司”,主营业务为相关信息系统的开发、生产与销售。

主要产品为智能矿山信息系统,是公司根据下游客户具体的信息化、智能化需求,自主开发系统软件、硬件设备并外购少量第三方组件后所集成,其广泛运用于采煤、掘进、运输、通风、排水等多种煤矿生产作业场景,能够有效满足煤矿生产过程中诸如井下信息高可靠传输交互、煤矿工作全场景可视化监控及智能分析、煤矿生产设备智能集中控制、采掘工作面智能化升级等需求,从而有效提升煤矿生产的自动化、信息化、智能化水平,实现少人化乃至无人化作业,最终达成煤矿生产安全提升、减员增效、节能降耗的产业升级目标。

公司的智能矿山相关信息系统主要是针对煤矿生产中安全监测、生产管理等环节,自主开发相应软件,并集成具备感知、传输、交换、控制等功能的相关硬件设备,进而满足煤矿信息化、智能化建设的需求。

与一般系统集成厂商相比,公司不仅自主开发系统软件、集成相关硬件设备,形成相应的信息系统产品,还自主开发信息系统中大部分具备感知、传输、交换、控制等功能的相关硬件设备,该等设备均为包含自主开发的嵌入式软件的软硬件一体化产品。

因此,公司主要产品是将自主开发的软件(包括系统级软件及嵌入式软件) 集成至自主开发的硬件后形成的软硬件一体化系统产品,其核心竞争力主要体现在公司产品的软硬件主要为自主开发,因此具有系统融合度高、兼容性好、功能多样、稳定性佳等优势。

智能矿山相关信息系统整体架构一般分为设备感知层、网络传输层、生产执行层以及平台应用层四大层级,其能够覆盖从全面自主感知、高效信息交互、动态预测预警、精准协同控制到智能分析决策的完整流程,能够帮助实现煤矿生产的安全提升、减员增效、节能降耗。

IPO定价71.17元,智能矿山系统软硬件方案商,北路智控申购解读

公司目前已经拥有智能矿山通信、监控、集控及装备配套四大类产品,形成了较为完善的产品体系,涵盖了多个针对特定煤矿应用场景的系统,具体情况如下:

IPO定价71.17元,智能矿山系统软硬件方案商,北路智控申购解读IPO定价71.17元,智能矿山系统软硬件方案商,北路智控申购解读

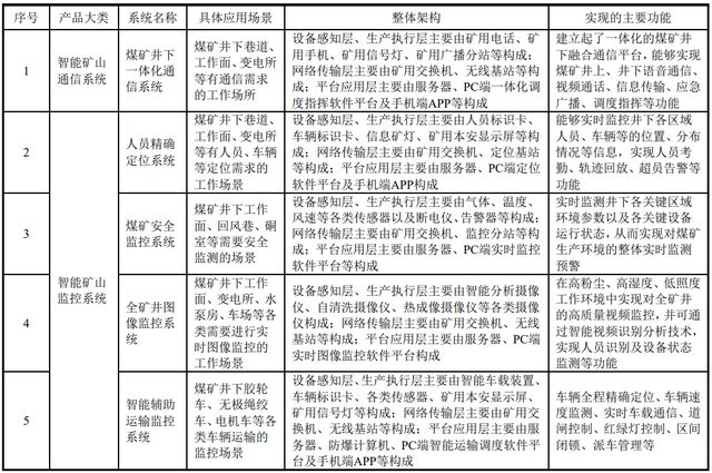
a,智能矿山通信系统

公司智能矿山通信系统产品主要是基于通信技术、计算机技术及电气防爆技术等,针对煤矿生产工作环境的特殊性,向下游客户提供高抗扰性、高安全可靠性的信息传输、语音通信、交互联动等,为煤矿信息化、智能化建设提供基础性支撑。

公司智能矿山通信系统产品主要为煤矿井下一体化通信系统,该系统在融合矿用调度通信、无线通信、应急广播等应用的基础之上,进一步实现了井下人员、车辆、信息矿灯等设备终端的信息融合联动。

IPO定价71.17元,智能矿山系统软硬件方案商,北路智控申购解读

b,智能矿山监控系统

公司智能矿山监控系统产品主要是基于传感器技术、通信技术、计算机技术、视频技术及电气防爆技术等,实现对复杂的煤矿工作环境中人员位置/环境参数/ 设备状态/图像信息等进行实时全面感知、对安全隐患进行风险预警以及对相关设备进行联动控制,通过对矿山各类信息的分析为生产安全管理决策提供依据。

公司智能矿山监控系统产品主要包括人员精确定位系统、煤矿安全监控系统、全矿井图像监控系统、智能辅助运输监控系统、矿用打钻管理系统等.

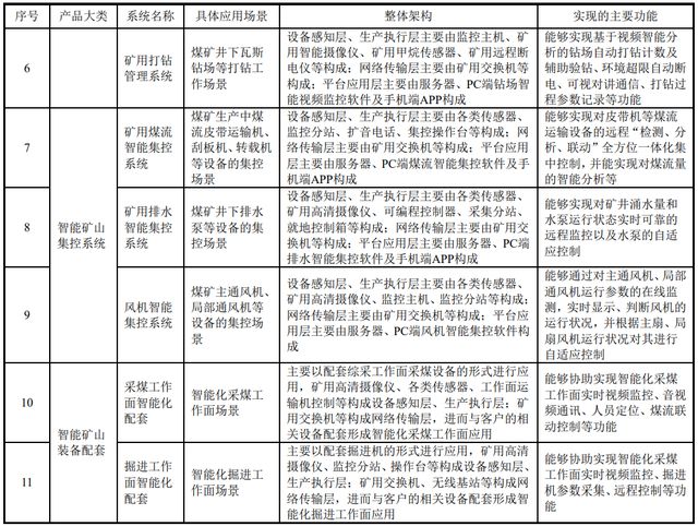
c,智能矿山集控系统

公司智能矿山集控系统产品主要采用分布式实时控制技术,同时融合矿井通信、实时监控、视频分析等技术,通过集控平台进行远程控制,能够实现煤流运输、井下排水、巷道通风等场景的智能控制,从而达到煤矿生产少人化乃至无人化的目标。

公司智能矿山集控系统产品主要包含矿用煤流智能集控系统、矿用排水智能集控系统、风机智能集控系统等。

d,智能矿山装备配套

公司智能矿山装备配套产品主要与国内大型煤矿装备厂家的采/掘装备相结合,采用通信、监测、控制、智能分析等技术,辅助矿山装备企业实现煤矿采/掘工作面可视化远程控制,提升采/掘工作面自动化、智能化程度,实现少人化乃至无人化作业,有效降低工人劳动强度、提高整体安全系数和生产效率。

公司智能矿山装备配套产品主要包括采煤工作面智能化配套及掘进工作面智能化配套。

业务主要是面向采矿场景的信息系统以及相关监测设备的研发和生产,硬件方面有自研的也有外采的。

具体营收方面,主要营收来源于智能矿山通信系统、智能矿山监控系统,两者营收占比超过60%,整体营收结构比较均匀且稳定。

IPO定价71.17元,智能矿山系统软硬件方案商,北路智控申购解读

主要客户包括国家能源集团、陕煤集团等众多国内大型煤矿企业以及郑煤机等知名煤矿装备企业。

对应申万二级行业为专用设备,可比上市企业为精准信息(300099)、光力科技(300480)、震有科技(688418)、梅安森(300275)、龙软科技(688078)。

发行情况:

企业由华泰联合证券主承销,当前市值46.80亿元,新发行市值15.6亿元,发行价格71.17元,发行市盈率44.72,PE-TTM29.95x,顶格申购需要5.5万元市值。

对比专用设备行业PE-TTM为44.97x,对比精准信息PE-TTM为26.37x、光力科技PE-TTM为45.28x、震有科技PE-TTM为-16.80x、梅安森PE-TTM为81.23x、龙软科技PE-TTM为47.94x。

业绩情况:

预计2022年上半年实现营业收入33,000.00万元至35,000.00万元,同比增长38.24%至46.62%;

预计实现归属于母公司股东的净利润8,080.00万元至8,750.00万元,同比增长43.09%至54.95%;

预计实现扣除非经常性损益后归属于母公司股东的净利润7,820.00万元至8,490.00万元,同比增长46.79%至59.37%。

2021年营业收入57,816.97万元,2020年营收43,571.68万元,2019年营收29,592.07万元,年复合增速为39.78%。

2021年扣非归母净利润13,954.65万元,2020年扣非归母净利润10,267.10万元,2019年扣非归母净利润6,127.99万元,年复合增速为50.9%。

2019-2021年,营收和利润增速高且稳定,并且利润增速也要高于营收,然后再到2022年上半年营收和利润继续维持稳定高增长。

参考招股说明解释,主要原因在于公司所属行业发展态势良好,且公司自身在手合同充足,有效保证了公司经营业绩的持续快速发展。

具体毛利率方面,2019年到2021年主营业务毛利率分别为59.34%、56.37%和52.15%,毛利率绝对值较高,但在逐年下滑。

参考招股说明书解释,主要原因在于2020年起公司执行新收入准则,将与合同订单相关的销售服务费纳入营业成本核算,该因素对2020年度和2021年度主营业务毛利率的影响分别为-5.38% 和-4.23%,剔除该因素影响后,公司2020年度和2021年度主营业务毛利率分别为61.75%和56.38%。

主要下滑在2021年,主要原因在于山东能源集团的通信产品确认收入2,812.33万元,毛利率仅30.04%,该客户的订单主要签署在2020年度,正逢山东省集中招标采购,金额较大,市场竞争激烈,公司提供了更具竞争力的报价导致智能矿山通信系统毛利率大幅下降。

IPO定价71.17元,智能矿山系统软硬件方案商,北路智控申购解读

跟同业对比来看,处于中等水平。

IPO定价71.17元,智能矿山系统软硬件方案商,北路智控申购解读

从公司基本面看行业较高,业绩增长高且稳定,毛利率虽然在2021年下滑但影响不大。

从发行情况看,创业板发行,发行单价偏高,发行市盈率略高,PE-TTM还行。

最后汇总如下,基本面好但是有些偏高。

IPO定价71.17元,智能矿山系统软硬件方案商,北路智控申购解读

打新评级:谨慎,我的操作:申购。

申购建议说明:

积极,基本面和发行情况都较好,破发风险较小。

谨慎,基本面或发行情况存在一定问题,破发风险一般。

放弃,基本面或发行情况存在较大问题,破发风险较大。

记得点赞和关注,谢谢~

想了解更多精彩内容,快来关注量子熊猫
发表评论
留言与评论(共有 0 条评论) “”
   
验证码:

相关文章

推荐文章