原创解读|小麦白粉菌无毒基因AvrPm17的变异使Pm17丧失持久抗病性

小麦白粉病是危害小麦生产的重要真菌性病害。虽然小麦中正式命名的抗白粉病基因近 70 个,但被成功克隆的仅有少数基因(Pm1Pm2 Pm3Pm4Pm5Pm8Pm17Pm21Pm24Pm38Pm41Pm46 Pm60)。并且除Pm4Pm24Pm38 Pm46 外,其余抗白粉病基因均为具有NBS-LRR 保守功能域的抗病蛋白,且符合“基因对基因”假说,即该类抗病基因的抗病表型是由于抗病蛋白能与病原菌效应因子(Avr)识别而产生,当病原菌的无毒基因发生突变或者重组丢失,则会导致抗病基因的抗性丧失,进而导致植株感病。相比已经克隆到的抗白粉病基因,目前还仅仅克隆了Pm1Pm2 Pm3 基因及其等位基因的效应因子AvrPm1AvrPm2 AvrPm3的分泌效应因子蛋白(candidate secreted effector proteins,CSEPs),与Pm1Pm2 Pm3 基因及其等位基因存在“基因对基因”互作关系。

Pm17是小麦在驯化过程中从黑麦中导入的一段染色体片段上的抗白粉病基因,目前已经证明该基因是小麦Pm3基因在黑麦中的同源基因。最近,瑞士苏黎世大学等单位的科研人员鉴定到一种真菌效应蛋白,能够被一个来自黑麦的小麦免疫受体识别。该效应蛋白的多样性变体是导致小麦抗病性不能持久的关键。该研究结果近期发表在PNAS期刊上,题为“Ancient variation of theAvrPm17 gene in powdery mildew limits the effectiveness of the introgressed ryePm17 resistance gene in wheat”。

原创解读|小麦白粉菌无毒基因AvrPm17的变异使Pm17丧失持久抗病性

结果1:AvrPm17的定位与克隆

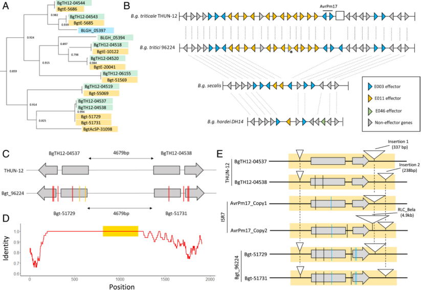
为了研究Pm17的无毒基因,研究人员利用两个白粉病菌(无毒菌株THUN-12 和有毒菌株Bgt_96224)株构成的F1测序群体进行无毒基因的定位。结果表明AvrPm17被定为在Btg_96224菌株Chr01染色体的114.3Kb区域,而该片段在无毒菌株BgtTHUN-12 中存在50Kb的缺失。而在50Kb区间内仅存在两个效应因子蛋白编码基因BgTH12-04537BgTH12-04538,同时这两个效应蛋白编码相同的蛋白质只是存在两个同义氨基酸的差异。与此同时,两基因重复也存在于毒性菌株Bgt_96224 的相应区域。与BgTH12-04537BgTH12-04538相比,复制的效应基因Bgt-51729Bgt-51731是相同的,并且编码的蛋白质分别携带两个氨基酸变化(A53V、R80S)。

在无毒亲本THUN-12目的区间内没有其它基因的情况下,研究人员预测BgTH12-04537BgTH12-04538编码AvrPm17。同时通过转录组分析AvrPm17候选基因在两个分离菌株之间没有差异表达,结果表明在Bgt_96224THUN-12 之间观察到的氨基酸多态性是解释表型变异的根本原因。

原创解读|小麦白粉菌无毒基因AvrPm17的变异使Pm17丧失持久抗病性

结果2:AvrPm17的功能验证

为了验证AvrPm17的功能,研究人员通过农杆菌介导的瞬时表达系统将BgTH12-04537/BgTH12-04538AvrPm17候选物与Pm17-HA瞬时共表达。结果表明,BgTH12-04537/BgTH12-04538在与Pm17-HA 共表达时引起强烈的超敏反应(HR),但在单独表达时不会,证实这些旁系同源效应基因是AvrPm17AvrPm17_THUN12与来自黑麦的Pm8 基因或来自小麦的Pm17直系同源物(Pm3a-fPm3CS)的共表达不会导致烟草中的HR ,证明了AvrPm17_THUN-12由Pm17特异性识别。有趣的是,AvrPm17_96224与Pm17的共表达也导致了弱的HR,这表明至少在异源过表达系统中,Pm17可以弱识别AvrPm17_96224。蛋白检测也得到了同样的结果,这表明 Bgt_96224 和 THUN-12 之间的氨基酸多态性影响 AVRPM17 的蛋白质水平。同时,家族分析发现AVRPM17是属于E003效应因子家族的成员之一。

原创解读|小麦白粉菌无毒基因AvrPm17的变异使Pm17丧失持久抗病性

结果3 AvrPm17基因的进化研究

为了研究AvrPm17的进化,研究人员基于侧翼基因确定了大麦白粉菌的相应区段,并发现该区段仅包含AvrPm17进化分支上的两个E003家族成员及E011单个效应因子,这与黑麦白粉菌的7个成员及小麦白粉菌的8个成员存在较大差异,这表明在大麦白粉菌分化后,小麦白粉菌中的效应因子发生了扩增。对5个黑麦白粉菌菌株的重测序数据分析发现进化分支中的8个基因中有6个为E003家族成员,并且丢失了E011基因。这些发现表明E003扩增发生在黑麦/小麦白粉菌的祖先中,而该区域的E011家族扩增是小麦白粉菌特异的。此外,还发现黑麦白粉菌中不存在AvrPm17基因,这可能表明AvrPm17可能是由于黑麦白粉菌基因库中Pm17基因施加的选择压力而在黑麦白粉菌中丢失。

原创解读|小麦白粉菌无毒基因AvrPm17的变异使Pm17丧失持久抗病性

结果4 毒性AvrPm17单倍体的形成时间早于Pm17基因转移到小麦时间

通过对AvrPm17的单倍型分析发现了4种单倍型,其中包括无毒的AvrPm17_THUN12(varA)、弱识别的AVPM17_96224 (varB)、AVRPM17_ISR7(varC)和有3个氨基酸变化(A53V、E55R、G61A)的varD。其中97%的具有AvrPm17的菌中都含有两个重复,即varA/varA、varB/varB、varC/varC 或 varD。通过在烟草中异源表达发现varA表现为无毒性,varB和varC均产生了HR反应,但弱于varA,varD则不能与AvrPm17发生识别。数据表明不同AvrPm17变体对Pm17介导的抗性不同。此外,AvrPm17_varD 和AvrPm17_varB/varC 分别代表毒力或部分毒力等位基因,这可能是小麦Pm17基因抗性被破坏的原因。同时通过序列比对发现这些AvrPm17毒力获得突变早于Pm17进入小麦的时间。

原创解读|小麦白粉菌无毒基因AvrPm17的变异使Pm17丧失持久抗病性

结果5 1RS.1AL易位存在两个抗白粉病基因

为了检测预测的1AL·1RS易位的第二个抗性基因,研究人员对原始1AL·1RS 易位系“Amigo”利用Bgt_96224 × THUN-12作图群体的无毒菌株的遗传关联进行了分析。结果在9 号染色体上鉴定了一个显著的QTL,在Pm17转基因系的QTL 分析中未检测到。综上所述,研究人员得出结论:1AL·1RS易位在提供小麦白粉病抗性方面的广泛有效性是基于1AL·1RS易位中的两个抗性基因特异性。

原创解读|小麦白粉菌无毒基因AvrPm17的变异使Pm17丧失持久抗病性

该研究揭示出病原菌的遗传解析与小麦抗病性基因定位的相关性。此外,监测和鉴定病原菌群体中的无毒基因多样性是确保小麦获得持久有效抗病性的关键。

原创解读|小麦白粉菌无毒基因AvrPm17的变异使Pm17丧失持久抗病性
发表评论
留言与评论(共有 0 条评论) “”
   
验证码:

相关文章

推荐文章