又见多家企业同日退市!
6月2日晚间,深交所接连发布*ST斯太、*ST北讯、天翔环境股票终止上市的公告。
最新数据显示,3家公司共有10.08万户股东。其中,截至2020年9月30日,*ST北讯有股东3.47万户,*ST斯太有股东4.28万户;截至2021年3月31日,天翔环境有股东2.33万户。
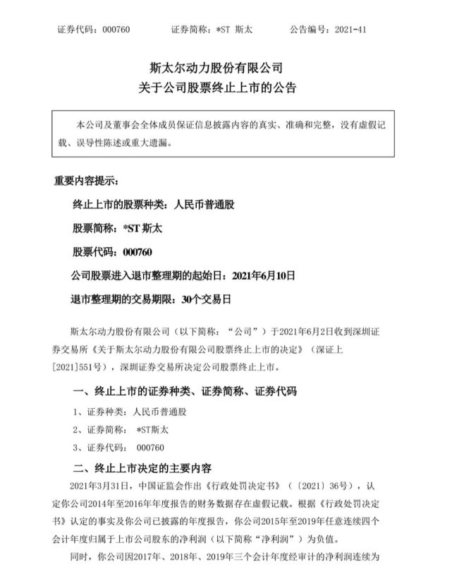
*ST斯太触及两类退市情形
对于*ST斯太,深交所2日晚间发布公告称,按照退市新规过渡期安排,根据相关规定以及本所上市委员会审核意见,深交所决定对*ST斯太实施重大违法强制退市,公司股票终止上市。

来源:公司公告
3月31日,中国证监会作出《行政处罚决定书》,认定*ST斯太2014年至2016年年度报告的财务数据存在虚假记载。根据该认定事实及公司已披露的年度报告,公司2015年至2019年任意连续4个会计年度净利润为负值,触及深交所相关规定的重大违法强制退市情形。
同时,*ST斯太因2017年、2018年、2019年3个会计年度经审计的净利润连续为负值,公司股票已自2020年7月6日起暂停上市。公司未能在法定期限内披露暂停上市后的首个年度报告,触及深交所相关规定的财务类终止上市情形。*ST斯太同时出现重大违法强制退市情形和财务类终止上市情形,因财务类终止上市的时点早于重大违法强制退市时点,按照先触及先适用的原则,公司股票按照财务类终止上市程序终止上市。
深交所指出,根据《股票上市规则(2018年11月修订)》相关规定,*ST斯太股票将于2021年6月10日起进入退市整理期并进入风险警示板交易,交易期限为30个交易日,证券简称将变更为“斯太退”。股票价格日涨跌幅限制为10%,退市整理期届满的次一交易日,深交所将对*ST斯太股票予以摘牌。深交所提醒投资者充分关注公司股票交易风险,保持理性分析,切莫盲目投资。
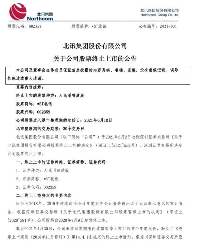
*ST北讯未按期披露年报
同日晚间,*ST北讯披露即将退市的相关公告。公司公告称,因公司2018年、2019年连续两个会计年度财务会计报告被出具了无法表示意见的审计报告,根据深交所《关于北讯集团股份有限公司股票暂停上市的决定》,公司股票自2020年7月9日起暂停上市。
截至2021年4月30日,公司未在法定期限内披露暂停上市后的首个年度报告,触及了相关规定的终止上市情形。根据深交所《股票上市规则(2018年11月修订)》的相关规定,以及深交所上市委员会的审核意见,深交所决定公司股票终止上市。

来源:公司公告
公司股票自2021年6月10日起进入退市整理期,退市整理期届满的次一交易日,深交所对公司股票予以摘牌。公司股票终止上市后,将转入全国中小企业股份转让系统进行股份转让。
天翔环境恢复上市申请被否
天翔环境则因恢复上市申请不予受理触发退市。
深交所公告,成都天翔环境股份有限公司股票终止上市。根据公告,5月14日,因成都天翔环境股份有限公司(以下简称天翔环境)提交的恢复上市申请文件不符合深交所《创业板股票上市规则(2018年11月修订)》的相关规定,深交所作出不予受理天翔环境股票恢复上市申请的决定,天翔环境触及了深交所创业板股票上市规则规定的股票终止上市情形。
根据相关规定以及深交所上市委员会的审核意见,6月2日,深交所决定天翔环境股票终止上市。

来源:公司公告
对于后续处置,深交所表示,自深交所作出天翔环境股票终止上市决定后15个交易日届满的次一交易日起,天翔环境股票交易进入退市整理期。若天翔环境提出复核申请且深交所上诉复核委员会作出维持终止上市决定,自深交所上诉复核委员会作出维持终止上市决定后的次一交易日起,天翔环境股票交易进入退市整理期。退市整理期届满的次一交易日,深交所对天翔环境股票予以摘牌。
切莫盲目投资!
来源:央视财经、中国证券报
| 留言与评论(共有 0 条评论) “” |