
摘要√ 数字化转型已成为银行业转型升级的战略手段,零壹智库、数字化讲习所对30家银行2022年半年报梳理,建设银行介绍了业务、数据、技术“三大中台”的进展;招商银行构建业内首个零售财富管理业务投研工作平台“财富Alpha+”;中信银行与华为成立联合创新实验室等。√ 商业银行金融科技投入方面,2022年上半年,银行金融科技投入继续增长,例如招商银行金融科技投入53.60亿元,同比增长6.03%;兴业银行科技投入21.38亿元,同比增长25.47%; √ 各家银行对于金融科技的重视程度体现在金融科技人才的数量上,2022年上半年,建设银行宣布与多家高校共建人才项目,旨在培养更多的金融科技人才;同样工商银行也提到了通过多种人才项目打造金融科技专业人才队伍。
出品 | 零壹智库
作者 | 李昕 吕杨仪
目录导语一、 银行金融科技战略:各银行加速数字化转型(一)国有银行金融科技战略:覆盖内容全面,建设成果颇多(二)股份制银行金融科技战略:各家银行各有侧重(三)中小银行金融科技战略:发达地区中小银行金融科技能力更强二、银行金融科技投入:和银行整体规模成正比,有银行增速超50%(一)国有银行金融科技投入概览:工行投入最多,交行增速最大(二)股份制银行金融科技投入概览:招商银行投入超过百亿,渤海银行增速达68.75%(三)中小银行金融科技投入情况概览:受限于规模,金融科技投入不多三、金融科技人才建设:工行人数超三万,平安银行占比超20%四、总结
导语
数字化转型已成为银行业转型升级的战略手段,而疫情更是加速了银行业数字化转型的步伐。近年来,商业银行纷纷加大对金融科技的投入,数字化在改变银行业务模式的同时,更是构建起了数字金融新生态。根据wind数据,近年来,银行业在金融科技方面的投入持续上升。据零壹智库、数字化讲习所对银行(注:包括29家上市银行和1家非上市银行。另外,本文统计分析均基于上述银行,统计时间截至2022年8月31日)财报统计,2021年度,30家银行的金融科技投入共计1764.16亿元。绝大部分银行金融科技投入为增长状态。在2022年上半年,招商银行金融科技投入53.60亿元,同比增长6.03%,占营收比为3.26%;平安银行金融科技资本性支出及费用投入同比增长15.9%;光大银行2022上半年科技投入21.38亿元,同比增加4.34亿元,增长25.47%;南京银行上半年启动各类科技项目 600 个,立项金额 7.9 亿元,占全年科技投入预算 55%。
银行可以分为三个梯队,第一梯队是国有大行,他们的业务遍布全国,规模和收入也在所有银行的前列,金融科技方面也投入最多,国有大行2021年聚焦于数字化的转型和数字安全保护、全栈系统的信创改造和金融云建设方面;2022年上半年半年报中披露成果颇多例如工行打造开放银行统一品牌,建行介绍了“三大中台”进展等。第二梯队是股份制银行,股份制银行在金融科技方面紧跟国有大行的脚步,比如深入推进数字化转型发展是招商银行金融科技的一大方向,中信银行则更加看重数字基础设施底座的构筑。2022年上半年,招商银行构建业内首个零售财富管理业务投研工作平台;民生银行构建云原生应用和服务平台等。第三梯队是中小银行,十四家中小银行金融科技投入约100亿元。中小银行金融科技的发展一般和所处地域的经济发展情况挂钩,北京银行、上海银行和南京银行等经济发达的区域性城商行的金融科技发展迅速且全面,例如上海银行在2022年半年报中提到了该行自主研发并正式推出“瑶光”分布式应用开发平台;南京银行2022年上半年围绕云化、线上化、智能化,全面推动金融基础设施与能力体系等,经济欠发达区域的中小银行金融科技发展相对落后。
同时,各家银行对于金融科技的重视程度体现在金融科技人才的数量上,金融科技从业人员最多的是工商银行,达到了3.5万人,金融科技从业人员超过万人的银行一共有四家,分别为工商银行、建设银行、中国银行和招商银行。金融科技从业人员占比最多的银行是平安银行,达到了22.14%,其次是浦发银行,占比达到了10.64%。
一、银行金融科技战略:各银行加速数字化转型
(一)国有银行金融科技战略:覆盖内容全面,建设成果颇多
国有银行整体的金融科技投入在所有银行中占据头部位置,金融科技方面也开展较早,发展也比较全面。大部分国有大行在金融科技战略上有详细的规划,并且不局限于一个领域,通常是在多个方面同时进行金融科技部署,特别是在金融云、技术平台建设、数字化建设方面颇有建树,例如工商银行、建设银行和交通银行都在金融云方面有具体规划;建设银行加快技术中台建设;中国银行聚焦数字化转型。有的国有大行也在推动例如区块链技术、人工智能和数字生态等多种金融科技相关业务发展,例如农业银行重视在区块链和人工智能方面的建设,并且将区块链应用于养老金管理、信贷风控等领域场景;邮储银行提出了加快构建“数字生态银行”的目标。总体来讲,国有大行的金融科技发展情况在银行业中居前列,并且创新程度高,为其他银行的金融科技建设提供了榜样。
根据2021年年报,工商银行坚持科技自立自强,并且在金融科技方面的建设成果颇多,平台建设方面,建成全球银行业规模最大、技术能力最强、业务场景全覆盖的金融云平台,实现全栈自主创新云服务供给,同业首家实现“一云多芯”架构部署,率先完成云平台对通用开放平台和自主创新技术体系的兼容适配,具备全栈自主创新基础资源的规模化供给能力。同业首家达到私有云四级、生态云三级安全能力的要求。在2022年半年报中工商银行提到其打造了开放银行统一品牌“工银聚富通”,可面向政务平台、产业平台、消费平台、涉农平台,为平台及平台用户提供多种金融服务。2022年上半年,“工银聚富通”服务G端政务平台160余个,B端活跃客户3.5万户,C端活跃客户556万户。
2021年9月,建设银行发布了金融科技战略规划(2021-2025年)。在规划的第一年,建设银行在推进全面云化转型、加快技术中台建设和完善金融科技体制机制方面取得了诸多成果。2022建设银行半年报介绍了业务、数据、技术“三大中台”的进展,截至2022年6月底,“业务中台”共梳理440项标准化能力,已应用于全行49个场景平台;“数据中台”累计部署用户客户标签等数据产品100余项,数据中台服务站发布3100余项数据服务,日调用峰值超290万笔;“技术中台”累计发布133项公共服务,日均调用量较2021年末增加一倍。
农业银行在2021年则不断深化应用金融科技前沿技术,深入推进信息科技 iABC 战略实施,持续提升科技支撑和赋能水平。农业银行在大数据技术、云计算、人工智能技术、分布式框架、信息安全技术、网络技术和区块链技术等高新技术应用方面都取得了不俗成绩,尤其是在区块链技术应用方面,农行推进区块链云服务平台 BaaS系统建设,推出智能研发、典型场景样板等支持服务,并且将区块链应用于养老金管理、信贷风控等领域场景。农业银行在2022年半年报中提到,在信息安全技术方面,完成企业级网络安全运营中心在总行和 37 家分行的推广部署,实现20大类、590个安全日志源的全面接入,支撑全行日常网络安全态势监测。
中国银行聚焦提升公司金融数字化转型、全球化经营、综合化服务三个方面的数字化水平,扎实推进四项基础工程,依托绿洲工程推进公司金融业务转型,打造公司金融全球服务平台行司间、跨机构多岗位协同的客户营销模式,实现智能化贷后管理,加强数据分析,提升数据要素在营销、风控和管理领域的应用。并且中国银行通过中银金科开展金融科技技术创新、软件开发、平台运营、技术咨询等相关业务。
邮储银行在2021年重点加快数字化战略布局,深化科技赋能,以建设一流科技支撑体系为目标,全面实现科技引领,加快构建“数字生态银行”。
2021年,交通银行的金融科技投入主要集中在三方面:首先是提升数据规范化管理水平,推进系统架构中的标准统一,实现数据规范、数据资产、指标体系在线服务;其次是投产新一代云平台,同步上线试点项目贷记卡核心系统并且深化人工智能技术应用;最后是完善与数字化转型相匹配的网络安全治理体系,建立集团统一安全标准,健全客户信息安全管理制度标准。2022上半年,交通银行新一代贷记卡分布式系统全面上线,实现贷记卡系统从大机下迁至开放分布式架构并平稳运行。深化人工智能技术在各领域的规模化应用,统一图像识别平台应用于手机银行、企业网银、小程序和 H5 页面等主流渠道,共服务 167 个业务场景,日均交易量 18.11万笔。
表1:国有大行金融科技投入战略

数据来源:公司年报、数字化讲习所、零壹智库
注:1、本文梳理的资料和数据来自银行2021年年报和2022年半年报,下同;
2、本文统计对象仅包含财报中披露金融科技相关业务和数据的银行,其余未披露 相关信息的银行暂不统计,下同。
(二)股份制银行金融科技战略:各家银行各有侧重
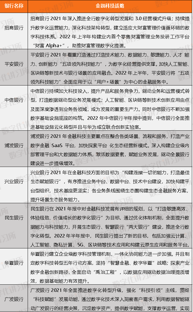
股份制银行整体在金融科技战略上有着明确的目标,例如平安银行2021年着重打造通过打造技术能力、数据能力、敏捷能力、人才 能力、创新能力“五项领先科技能力”;兴业银行2021年在金融科技方面的目标为“构建连接一切的能力,打造最佳生态赋能银行”;民生银行在2021年报中对金融科技发展有详细的规划,以“打造敏捷高效、体验极致、价值成长的数字化银行”为目标;华夏银行坚持“智慧金融、数字华夏”战略;广发银行2021年全面推进数字化转型升级,强化“科技引领”主线,贯彻 “科技赋能”发展动能;渤海银行的金融科技转型工作思路为“中台架构、数据驱动、智能运维、敏捷高效”。通过股份制银行年报中对于金融科技战略的规划中了解到,数字化是大部分股份制银行在金融科技方面的目标,有的股份制银行也提到了平台建设、区块链和人工智能等技术的应用。
例如,2021年,招商银行围绕打造大财富管理价值循环链的工作主线,深入推进全行数字化转型发展和3.0经营模式升级;依托“人+数字化”持续升级客户服务能力,探索未来银行智能化服务新模式;持续提升数字化运营能力,内部运营及管理效率全面提升;深化科技架构转型,建立适应大财富管理价值循环链的数字科技体系。招商银行2022年最新半年报中还提到了招商银行围绕财富管理业务场景和客户服务需求,构建业内首个零售财富管理业务投研工作平台“财富Alpha+”,助推财富管理数字化提速。
平安银行背靠平安集团,2021年着重打造通过打造技术能力、数据能力、敏捷能力、人才能力、创新能力“五项领先科技能力”,为数字化经营提供支撑。加快人工智能、区块链等新技术与银行场景的应用融合。2022年上半年,平安银行将“五项领先科技能力”全面应用于以“用户+场景”为中心的金融服务中,促进前、中、后台决策精准、资源优配、运营高效和价值提升,推动实现决策“三先”、经营“三提”、管理“三降”的目标。
中信银行2021年年报显示,中信银行持续加大科技投入,提升产品和服务竞争力,驱动业务和运营模式转型,打造数据驱动型业务发展模式;并且投产国内中大型银行首个自主分布式核心系统,金融科技综合赋能能力提升,人工智能、区块链等新技术创新应用由点及面深度渗透到业务各领域,成为发展的重要生产力。同时中信银行不断加强数字基础设施底座的构筑;2021年,基于完全自主研发的人工智能“中信大脑”平台核心功能基本建成;并且持续深化数字科技向业务领域的赋能。2022年中信银行半年报中提到该行金融科技取得的最新成果,包括:全面推进基础设施云化转型,基础设施云化率达到 99.7%;与华为成立联合创新实验室,着力打造全国领先的金融数字化创新孵化中心等。
浦发银行2021年金融科技主要重点在整合各类场景、流程和服务,打造产业数字金融 SaaS 平台,加快探索平台 化生态经营新模式。深入构建企业级内部管理平台和大数据能力体系,激活数据要素,赋能业务发展,驱动全景银行建设进一步提级增效。
兴业银行2021年在金融科技方面的目标为“构建连接一切的能力,打造最佳生态赋能银行”,有序推进业务中台、数据中台、技术中台建设,加快构建平台型组织,技术基座更坚实;各业务条线围绕生态圈构建生态金融服务方案,提升场景生态服务能力。
民生银行在2021年报中对金融科技发展有详细的规划,民生银行立足“敏捷开放的银行”新时期战略定位,制定《中国民生银行数字化金融转型实施策略》,明确全行数字化金融转型方向。以“打造敏捷高效、体验极致、价值成长的数字化银行”为目标,通过优化体制机制,全面提升数据能力与科技能力,开展生态银行、智慧银行“两大银行”建设,推进全行数字化转型。2022年半年报中,民生银行提出了新的目标,包括加强云计算、人工智能、隐私计算、5G、区块链等技术应用,开展实时数据规模化应用专项行动和在总行云、分行云、生态云“三朵云”的基础上,构建云原生应用和服务平台。
华夏银行2021年年报中指出本年度科技综合实力大幅增强。华夏银行建立企业级数字科技管理机制,一体化协同能力进一步加强。开发投产需求数量同比接近翻番,科技生产力有效提升;并且制定数字科技转型五年行动方案,坚持“智慧金融、数字华夏”战略;探索产业数字金融创新路径,形成京津冀、长三角、大湾区、中西部重点区域先行突破、全行多点开花的推进态势;全面启动“禹治工程”,以数据应用驱动数据治理提质增效,数据基础能力有效提升。
广发银行(注:为非上市银行)2021年全面推进数字化转型升级,强化“科技引领”主线,贯彻 “科技赋能”发展动能,坚持以客户为中心,通过数字化技术深入洞察客户需求,提供优质服务,实现极致的客户体验;聚焦营销领域重点,结合行业不断涌现的业务场景构建数据应用,提升获客水平。加强产品研发创新,持续推进综合化金融产品协同布局,根据客户真实需要提供定制化产品,提升自身产品差异性竞争力。利用数据智能驱动广发银行的经营决策,沉淀数字资产,提供数字赋能,支撑数字运营,实现数字化经营。
渤海银行在2021年年报中透露,渤海银行紧密围绕“中台架构、数据驱动、智能运维、敏捷高效”的金融科技转型工作思路,建立企业级系统架构, 打造新一代核心技术能力,利用云计算、人工智能、大数据、云原生、FIDO、分布式数据库等技术,加快推进渤海银行“持牌金融科技公司”转型工作。渤海银行在2022年半年报中透露,2022年是渤海银行数字化转型的攻坚之年,会持续加大金融科技投入,以科技提升业务发展的质量和效益。
表2:股份制银行金融科技战略


数据来源:公司年报、数字化讲习所、零壹智库
(三)中小银行金融科技战略:发达地区中小银行金融科技能力更强
中小银行金融科技战略相比于国有大行和股份制银行来说,多集中于某一方面,例如北京银行2021年并且专注建设企业级业务架构体系,打造“顺天”平台、“云旗”平台等一批具有自主知识产权的关键技术底座;上海银行主要发力点在大数据和人工智能方面;南京银行2021年金融科技方面专注搭建敏捷高效的平台等,还有不少中小银行集中于加快数字化进程,例如沪农商行、苏州银行和青岛银行。重庆银行和苏州银行在金融科技方面也引进了例如区块链等高新技术。还有中小银行2021年金融科技主要投入在了银行APP建设和科技场景应用等方面。总体来看,中小银行的金融科技方面还有很大的发展空间。
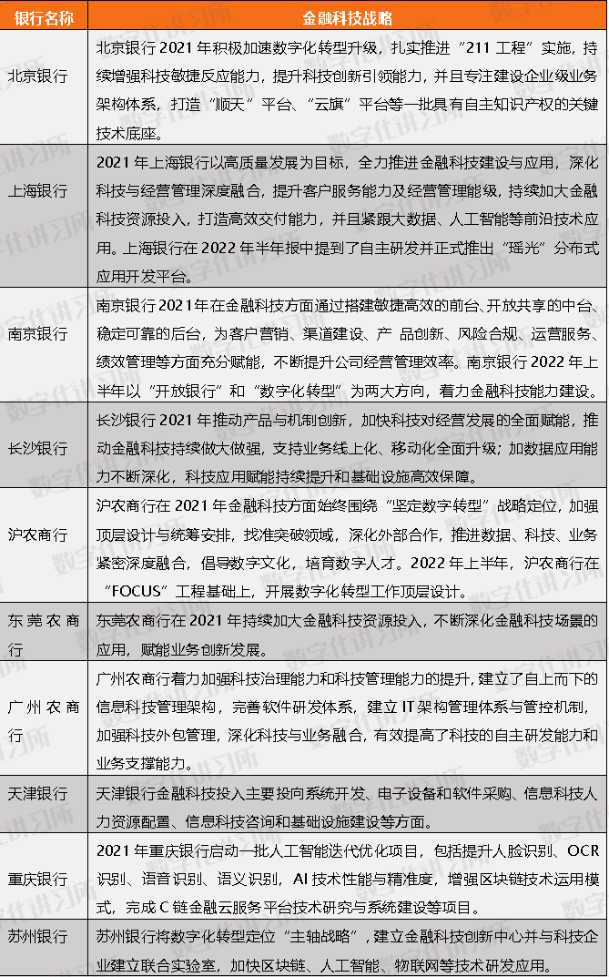
其中,北京银行2021年积极加速数字化转型升级,扎实推进“211工程”实施,持续增强科技敏捷反应能力,提升科技创新引领能力,并且专注建设企业级业务架构体系,打造“顺天”平台、“云旗”平台等一批具有自主知识产权的关键技术底座。
上海银行在2021年报中披露,2021年上海银行以高质量发展为目标,全力推进金融科技建设与应用,深化科技与经营管理深度融合,提升客户服务能力及经营管理能级,持续加大金融科技资源投入,打造高效交付能力,并且紧跟大数据、人工智能等前沿技术应用,注重推进业务系统、服务渠道等金融科技产品体系建设,赋能业务高质量发展和客户服务体验提升。上海银行在2022年半年报中提到了该行自主研发并正式推出“瑶光”分布式应用开发平台,该平台基于新一代微服务、云原生技术架构体系,是快速提升自主研发能力的利器。
南京银行2021年在金融科技方面通过搭建敏捷高效的前台、开放共享的中台、稳定可靠的后台,为客户营销、渠道建设、产 品创新、风险合规、运营服务、绩效管理等方面充分赋能,不断提升公司经营管理效率。并且在智能化方面,采用人工智能、生物识别等新技术应用建设智慧金融。南京银行2022年上半年以“开放银行”和“数字化转型”为两大方向,着力金融科技能力建设,围绕云化、线上化、智能化,全面推动金融基础设施与能力体系、客户与渠道、业务与产品、管理与决策的数字化重塑。
长沙银行2021年推动产品与机制创新,加快科技对经营发展的全面赋能,推动金融科技持续做大做强,支持业务线上化、移动化全面升级;加数据应用能力不断深化,科技应用赋能持续提升和基础设施高效保障。
沪农商行在2021年金融科技方面始终围绕“坚定数字转型”战略定位,加强顶层设计与统筹安排,找准突破领域,深化外部合作,推进数据、科技、业务紧密深度融合,倡导数字文化,培育数字人才,提升客户服务数字化、业务运营数字化、经营决策数字化能力,打造“智慧金融、数字银行、品质服务”的形象标签。2022年上半年,沪农商行在“FOCUS”工程基础上,开展数字化转型工作顶层设计,构建业务科技融合联动的金融科技治理体系,建立快速响应、高效、高质量产品研发体系。
东莞农商行在2021年持续加大金融科技资源投入,不断深化金融科技场景的应用,赋能业务创新发展。
广州农商行着力加强科技治理能力和科技管理能力的提升,建立了自上而下的信息科技管理架构,完善软件研发体系,建立IT架构管理体系与管控机制,加强科技外包管理,深化科技与业务融合,有效提高了科技的自主研发能力和业务支撑能力。大力推进科技规划落地执行和全行数字化转型,有效加强业务开展、经营管理的科技支撑工作。
天津银行2021年报中显示,天津银行金融科技投入主要投向系统开发、电子设备和软件采购、信息科技人力资源配置、信息科技咨询和基础设施建设等方面。
2021年重庆银行启动一批人工智能迭代优化项目,包括提升人脸识别、OCR识别、语音识别、语义识别,AI技术性能与精准度,增强区块链技术运用模式,完成C链金融云服务平台技术研究与系统建设等项目。
苏州银行将数字化转型定位“主轴战略”,建立金融科技创新中心并与科技企业建立联合实验室,加快区块链、人工智能、物联网等技术研发应用;实施涉及前中后台各条线46个数字 化转型项目,数据标签、开户流程优化、精准营销模型、RPA 机器人等数字应用初见成效。
贵阳银行在2021年紧跟金融科技发展趋势,围绕科技创新赋能业务发展,以确保信息安全为前提,深入推进科技体系改革,健全高效实用、统筹集成的科技与业务融合发展机制,发布《贵阳银行股份有限公司 2021-2025 年信息科技战略规划》,在科技与业务融合、经营管理数字化转型方面持续推动金融科技创新解决方案落地。
甘肃银行2021年在金融科技方面主要关注银行APP建设,并且依托5G技术,将智能语音、人工智能、数字多媒体、大数据等现代科技与智慧场景融入金融业务。
青岛银行2021年金融科技投入主要作用在加速数字化转型进程,打造覆盖对公、零售等多业务领域的前、中、后台业务架构体系和产品体系建设,提升关键技术自主可控能力,赋能业务快速发展。
表3:中小银行金融科技战略


数据来源:公司年报、数字化讲习所、零壹智库
二、银行金融科技投入:和银行整体规模成正比,有银行增速超50%
(一)国有银行金融科技投入概览:工行投入最多,交行增速最大
国有大行作为银行业的领头羊,2021年的金融科技投入也在所有银行中占据头部位置,其中工商银行金融科技投入最多,为259.87亿元,与2020年相比,投入同比增加了9.10%,占营业收入的2.76%。其次是建设银行,2021年金融科技投入达到235.87亿元,金融科技增速为6.64%,占营业收入比例为2.86%。农业银行2021年金融科技投入超200亿为205.32亿元,相比2020年来说,农业银行金融科技投入增速超10%为12.20%。中国银行金融科技投入为186.18亿元,同比增长了11.43%。邮储银行2021年和2020年相比,金融科技投入首次超过100亿元,投入增速也达到了11.11%。金融科技投入增速最大的银行是交通银行,交通银行2021年金融科技投入为87.50亿元,与去年相比增速为52.87%,在国有银行中是增速最大的一个银行,科技投入占营业收入的比例也达到了4.03%,居国有银行之首。
表4:国有大行金融科技投入情况

数据来源:公司年报、数字化讲习所、零壹智库
(二)股份制银行金融科技投入概览:招商银行投入超过百亿,渤海银行增速达68.75%
股份制银行是我国除了国有大行之外又一重要的银行体系,股份制银行在金融科技投入方面,招商银行保持投入金额最多。2021年度,招商金融金融科技投入达到了132.91亿元,投入增速为11.58%,占营业收入的4.37%。平安银行2021年金融科技投入达到73.83亿元,金融科技投入增速不高,只有2.40%,是股份制银行中增速最低的银行。中信银行金融科技投入为75.37亿元,投入增速为8.82%;浦发银行、兴业银行和光大银行2021年金融科技投入也都在50亿以上,分别为67.06亿元、63.64亿元和57.86亿元。民生银行、华夏银行、广发银行和渤海银行2021年金融科技投入为45.07亿元、33.19亿元、31.01亿元和9.45亿元,值得一提的是渤海银行金融科技投入增速最大,为68.75%,其次是广发银行投入增速为35.71%,兴业银行投入增速为30.89%,民生银行的投入增速为21.75%。除招商银行、平安银行和广发银行之外,其他股份制银行的金融科技投入占营业收入的比例都在3%左右。
表5:股份制银行金融科技投入情况

数据来源:公司年报、数字化讲习所、零壹智库
(三)中小银行金融科技投入情况概览:受限于规模,金融科技投入不多
根据已披露的中小银行科技投入情况来看,2021年,地区经济发展状况和该地中小银行金融科技投入成正比,北京银行、上海银行和南京银行占据了头部位置,其中北京银行金融科技投入为23.2亿元,上海银行金融科技投入为18.53亿元,南京银行为13.4亿元,也是中小银行中金融科技投入超过10亿元的3家银行。长沙银行和沪农商行金融科技投入接近10亿元,分别为9.13亿元和8.83亿元。东莞农商行和广州农商行的金融科技投入相差不多,分别为5.14亿元和4.67亿元,还有5家银行2021年度金融科技投入在1亿元以上,5亿元以下,分别为天津银行、重庆银行、苏州银行、贵阳银行和甘肃银行,他们的金融科技投入分别为:4.62亿元、3.36亿元、3.25亿元、3.06亿元和2.11亿元。青岛银行和无锡银行金融科技投入不足亿元,分别为4000万元和900万元。金融科技投入营业收入比例方面,大部分中小银行占比均在3%左右,个别银行占比较小,比如青岛银行和无锡银行,占比分别为0.36%和0.21%。
金融科技投入增速方面,南京银行增速最大,达到了54.91%;其次是长沙银行,投入增速为31.60%;重庆银行的投入增速为27.76%;上海银行科技投入也达到了19.63%;广州农商银行的投入增速为12.26%,北京银行、苏州银行和甘肃银行的增速不达10%,分别为5.35%、4.50%和0.48%,另外有三家银行金融科技投入增速为负值,分别是无锡银行、 天津银行和青岛银行,科技投入增速为-35.40%、-33.04%和-14.89%。
表6:中小银行金融科技投入情况

数据来源:公司年报、数字化讲习所、零壹智库
三、金融科技人才建设:工行人数超三万,平安银行占比超20%
银行金融科技的发展离不开金融科技人才方面的建设,根据零壹智库、数字化讲习所不完全统计,25家银行在2021年年报中披露了金融科技人才队伍的建设情况。例如金融科技从业人员占比最多的为平安银行,高学历、年轻化、复合型人才群体成为其科技队伍的中坚力量,并且平安银行组织“全员FinTech认证学习”,认证比例超90%,有效提升全员科技意识及科技能力。工商银行在2022年半年报中介绍,其通过“科技菁英”“数字化菁英”“定向交流”等人才项目,打造金融科技专业人才队伍;组建金融科技生态拓展团队,以科技合作促进业务生态拓展。同时,加大网络安全专业人才培养储备。2022年建设银行半年报中提到,其与香港大学共建“数据分析师”认证项目、与香港科技大学合办金融科技硕士项目、与西安交通大学合办金融科技菁英班项目。同时,持续实施“建行—华工金融科技菁英班”“建行—广财数字金融班”产教融合人才培养项目,南开大学“智能银行管理”专业硕士班项目,培养金融科技人才。招商银行建立金融科技人才内生培养体系,构建协同顺畅、梯队合理的人才结构,不断强化全行员工的金融科技意识,提升全行员工的数字化思维能力,招商银行最新发布的2022半年报显示,截至2022年6月底,招商银行研发人员达10392人,较2021年底增长3.48%,占总员工的10.00%。光大银行科技人员由2021年底的2361人增至2022年6月底的2598人,科技人才占比由5.11%升至5.69%。民生银行建立异地研发中心,快速扩充科技人才队伍,提升研发和交付能力。南京银行持续开展人才引进,驱动业务与科技深度融合,促进“IT业务化、业务IT化”的双向渗透,在总行成立分行科技支持团队,共同支撑和促进全行金融科技体系的建设。
金融科技人才建设方面,工商银行金融科技从业人员最多,达3.5万人,其次是建设银行,从业人员为15121人;中国银行居第三位,人数超1.2万。平安银行金融科技从业人员的占比最高,达到了22.14%,意味着平安银行有超过五分之一的员工是金融科技从业人员。浦发银行的金融科技人员占比也达到了10.64%,上海银行的金融科技从业人员占比接近10%,为9.05%。农业银行的占比最低,仅为1.99%。
表7:银行金融科技从业人员情况(2021年度)

资料来源:公司年报、数字化讲习所、零壹智库
四、总结
2021年绝大部分银行的金融科技投入都呈现增长的状态,国有大行在金融科技投入和金融科技从业人员数量上都占据前列。其次是股份制银行,股份制银行金融科技投入除渤海银海以外皆超过30亿元。国有大行和股份制银行对于金融科技发展战略都有明确的目标和部署,这两类银行的金融科技投入远超中小银行。中小银行金融科技投入相对较少,有三家银行金融科技投入不及2020年,中小银行金融科技战略明晰程度和投入成正比,受限于规模和区域发展,中小银行的金融科技建设没有国有大行和股份制银行完善,但是仍有不少中小银行在金融科技方面有一定的规划和目标。总体来讲,2021年上市银行总体金融科技投入处于增长状态,多家银行在年报中表示将会长期加大金融科技投入来提高整体竞争力,并且推动银行的长期发展。并且从2022年最新发布的半年报来看,各大银行依然加大对金融科技的投入,并且更加看重金融科技方面的自主研发能力,各大银行力求在金融科技领域有差异化表现,进而更好地提升自身竞争力。
各家银行对于金融科技的重视程度还体现在金融科技人才建设方面,金融科技从业人员最多的银行是工商银行,达到了35000人,平安银行金融科技从业人员占比最大,为22.14%。多家银行在2021年年报中重点提及金融科技人才建设,在2022年半年报中,多家银行发布在金融科技人才建设方面具体的培养项目,旨在提升员工团队的整体素养,强化在金融科技方面的竞争力。
| 留言与评论(共有 0 条评论) “” |