注意了,这175家,都是假冒!

近期,部分中央企业对外公告了一批假冒国企名单,明确有关公司及其下设各级子公司均为假冒国企,与中央企业无任何隶属或股权关系,也不存在任何投资、合作、业务等关系,其一切行为均与中央企业无关。现将中央企业公告的假冒国企名单汇总公布,请社会各界提高警惕,注意防范风险,如发现其违法犯罪行为,请尽快到公安机关报案。

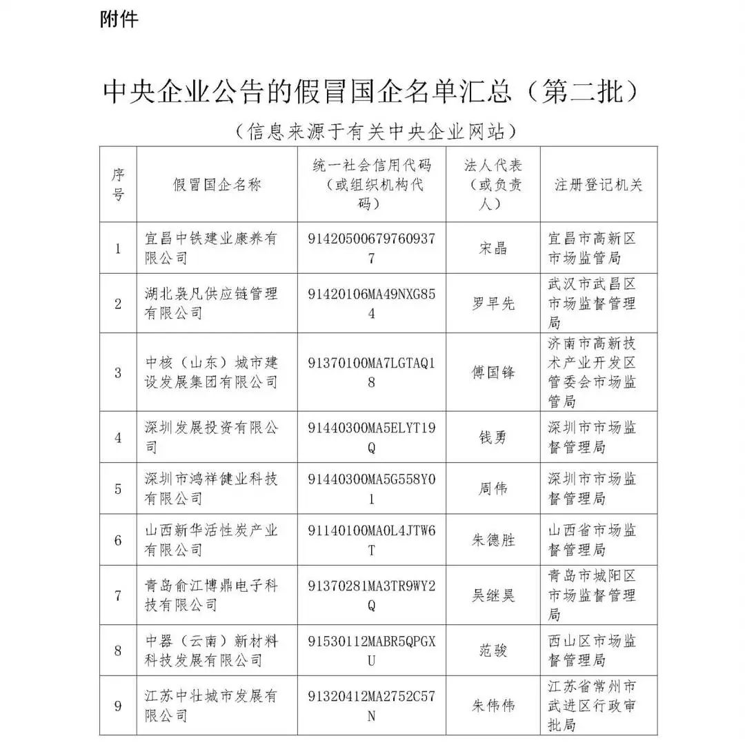
中央企业公告的假冒国企名单汇总(第二批)具体如下:

文字:国务院国资委网站

编辑:若楠

发表评论
留言与评论(共有 0 条评论) “”
   
验证码:

相关文章

推荐文章