各省、自治区、直辖市注册会计师协会:
为进一步规范和完善注册会计师转所工作,我会根据《中华人民共和国注册会计师法》、《会计师事务所执业许可和监督管理办法》(财政部令第97号)、《注册会计师注册办法》(财政部令第99号)等有关规定,在总结工作经验和广泛征求意见的基础上,对《注册会计师转所规定》(会协〔2008〕105号)进行了修订,修订后的转所规定已经中国注册会计师协会第六届常务理事会第十次会议审议通过,现予印发,自2023年1月1日起施行。
附件:《注册会计师转所规定》
中国注册会计师协会
2022年12月7日
附件:
注册会计师转所规定
第一条 为规范注册会计师转所工作,保证注册会计师正常、合理流动,维护注册会计师与会计师事务所的合法权益,根据《中华人民共和国注册会计师法》、《会计师事务所执业许可和监督管理办法》(财政部令第97号)及《注册会计师注册办法》(财政部令第99号)的相关规定,制定本规定。
第二条 各省、自治区、直辖市注册会计师协会及深圳市注册会计师协会(以下简称地方注协)负责办理注册会计师转所事宜。
第三条 注册会计师加入其他会计师事务所,应当办理转所手续。
注册会计师申请设立会计师事务所,应当按照本规定办理转所手续。
注册会计师在同一会计师事务所与分所之间、分所与分所之间调动时,应当按照本规定办理手续。
注册会计师担任会计师事务所分所负责人,应当将其注册会计师关系转入分所。有特殊情况不能将注册会计师关系转入分所的,应当报分所所在地注协备案。
注册会计师为党员的,转所时同步转接党组织关系。
第四条 具有下列情形之一的注册会计师,不得申请转所:
(一)会计师事务所清算期间,负责清算工作的该所股东(合伙人)代表。
(二)注册会计师因执业行为受到司法、行政机关和行业协会的检查、调查,检查和调查结论未下达之前。
(三)注册会计师为会计师事务所股东(合伙人),尚未办理完毕股权转让(退伙)手续的。
(四)注册会计师受到暂停执业的处罚,且处于暂停执业期间的。
(五)会计师事务所及其分所在接受财政部或者省级财政部门检查、整改及整改情况核查期间,为该所的首席合伙人(主任会计师)、审计业务主管合伙人(股东)、质量控制主管合伙人(股东)或相关签字注册会计师的。
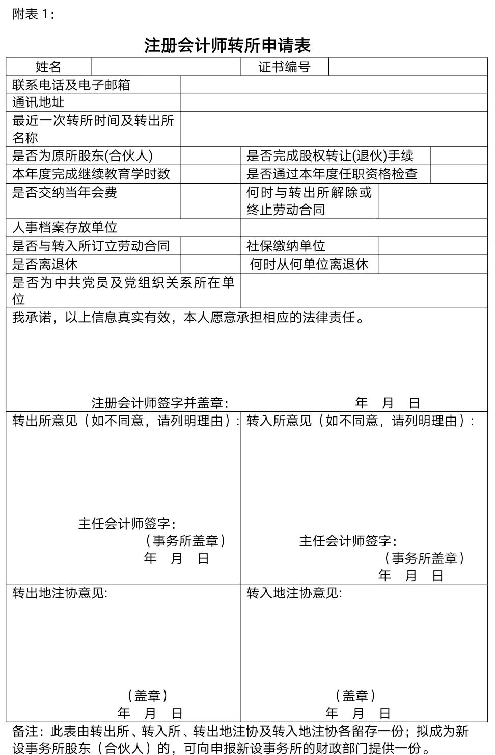
第五条 注册会计师申请转所,应当按照与转出会计师事务所(以下简称转出所)签订的劳动合同或者其他协议、约定,办理财务、业务等方面的交接事宜,填写“注册会计师转所申请表”(附表1,以下简称《转所申请表》)。
注册会计师为转出所股东(合伙人)的,还应当先办理股权转让(退伙)手续。
第六条 注册会计师应当先将本人签字(盖章)的《转所申请表》送转出所,转出所同意的,应当由主任会计师(首席合伙人)或其授权的该所其他负责人(以下统称主任会计师)在《转所申请表》上签字,并加盖转出所公章。转出所不同意的,应当说明理由。
被授权的其他负责人须为注册会计师。主任会计师授权该所其他负责人签署转所意见的,应将授权文件报所在地注协备案。
会计师事务所无正当理由拒绝办理注册会计师转所手续的,注册会计师可以向所在地注协提出书面投诉。地方注协接到注册会计师投诉后,应当在10个工作日内进行调解。
自地方注协调解之日起满1个月,注册会计师与会计师事务所仍未达成一致的,除第四条规定的情形外,地方注协可以直接为注册会计师办理转出手续。注册会计师与会计师事务所的纠纷,由相关当事人通过劳动仲裁和诉讼等法律途径解决。
第七条 注册会计师应当将经转出所同意的《转所申请表》送转入会计师事务所(以下简称转入所);具有第十二条规定情形的注册会计师,应当将《转所申请表》暂存在转出地注协,待新所设立或确定转入所后,再将《转所申请表》送转入所。
转入所同意的,应当由主任会计师在《转所申请表》上签字并加盖转入所公章。
在分所工作的注册会计师,其转出或者转入,经会计师事务所授权,可由分所负责人在《转所申请表》上签字并加盖分所公章。会计师事务所应将授权文件报分所所在地注协备案。
第八条 在转入所同意后的15个工作日内,注册会计师应当持经转出所和转入所签章同意的《转所申请表》、注册会计师证书,在所在地注协办理转所手续。
注册会计师跨省级行政区域转所时,应当在转入所同意后的15个工作日内,在转出地注协办理转出手续;并在转出地注协同意后的15个工作日内,在转入地注协办理转入手续。
新设会计师事务所(含合并、分立后新设)的注册会计师,应当自会计师事务所办理完成工商登记手续之日起60日内,办理完成转入该所的手续。被吸收合并的会计师事务所的注册会计师,应自合并协议正式生效之日起30个工作日内,办理完成注册会计师的转所手续。
超过上述规定期限的,转入所签署的意见失效,注册会计师应当经转入所重新确认。
第九条 地方注协应对转所申请人提交的《转所申请表》的相关内容进行审查,对未按规定填写《转所申请表》的,应当当场或者在5个工作日内一次告知申请人需要补正的全部内容。
对于《转所申请表》的相关内容齐全或者申请人按照要求补正相关内容的,地方注协应当当场或在5个工作日内(其他法律法规另有规定者除外),在《转所申请表》、注册会计师证书上盖章并签署意见。
第十条 因会计师事务所合并、分立需批量办理注册会计师转所的,可以简化相关手续。具体程序如下:
(一)会计师事务所向地方注协申请,跨省级行政区域转所的,应当先向转出地注协申请,再向转入地注协申请;
(二)会计师事务所提交“注册会计师批量转所、迁移汇总表”(附表2,以下简称《注册会计师汇总表》)、会计师事务所合并(分立)相关协议或决议复印件、注册会计师证书;
(三)地方注协同意的,应当在《注册会计师汇总表》及注册会计师证书上签署相关意见。
第十一条 所在会计师事务所跨省迁移的,不随事务所迁移的注册会计师应当在事务所办理迁移手续前办理转所手续。会计师事务所应当自迁入地财政部门下达批准文件之日起30日内办理会计师事务所迁移手续。会计师事务所迁移后,注册会计师一并转入迁入地会计师事务所。具体程序如下:
(一)会计师事务所向迁出地注协申请,同时提交《注册会计师汇总表》、迁入地财政部门批准迁入文件复印件、注册会计师证书;
(二)迁出地注协同意后,会计师事务所应当将上述材料提交迁入地注协;
(三)地方注协应当在《注册会计师汇总表》及注册会计师证书上签署相关意见。
第十二条 注册会计师有下列情况之一时,应当将《转所申请表》暂存转出地注协,注册会计师关系转为该协会代管:
(一)拟成为新设会计师事务所股东(合伙人)的。
(二)已办理完转出手续,尚未确定转入所的。
(三)地方注协认为可以代管的其他情形。
所在会计师事务所已办理终止手续,注册会计师仍未办理转所手续的,其注册关系自动转为协会代管状态。
由地方注协代管的注册会计师,其注册会计师关系保留1年。超过1年仍未转入其他会计师事务所的,地方注协应撤销其注册,收回注册会计师证书。
注册会计师在协会代管期间不得执行注册会计师业务。
第十三条 会计师事务所应加强对注册会计师的管理。注册会计师离开会计师事务所,不再执行注册会计师业务时,会计师事务所在为注册会计师办理相关人事调动手续或解除和终止劳动合同、聘用合同时,应在20个工作日内向地方注协书面报告并上交该注册会计师证书。地方注协应当按相关规定注销注册,收回其注册会计师证书。
第十四条 注册会计师、会计师事务所应当对《转所申请表》内容的真实性负责。
地方注协认为必要时,可对《转所申请表》所填内容的真实性进行实地检查,对于弄虚作假的,地方注协应予通报批评;符合撤销、注销注册的,应根据《中华人民共和国注册会计师法》、《注册会计师注册办法》的相关规定进行处理。
第十五条 注册会计师提出转所申请至转出地注协办理期间,尚未离开转出所的,经转出所同意可以执行业务并签署报告。
注册会计师转所手续未办理完毕时,不得在转入所执行业务并签署报告。
第十六条 注册会计师、会计师事务所、地方注协在办理注册会计师转所时,应当在注册会计师行业统一监管平台(acc.mof.gov.cn/)中完成转所操作。
第十七条 在转所过程中,地方注协在国务院财政部门统一制作的电子注册会计师证书上签署的意见或电子签章,与纸质注册会计师证书上的意见或签章同等有效。
第十八条 地方注协应将注册会计师转所信息在注册会计师行业统一监管平台和地方注协网站上进行公告。具有第六条第四款情形的,地方注协应将涉及会计师事务所、注册会计师的相关事由一并予以公布。
第十九条 地方注协不得自行设定不得转所的其他情形,不得要求提供超出《转所申请表》所列事项的转所材料。
《转所申请表》及其他附件应当至少保存两年。
注册会计师在一年内转所两次及以上的(不包括同一会计师事务所与分所、分所与分所之间的转所),地方注协应将其列为年度任职资格检查重点对象。
第二十条 此规定自2023年1月1日起施行。《注册会计师转所规定》(会协[2008]105号)同时废止。


来源:中国注册会计师协会

| 留言与评论(共有 0 条评论) “” |