中新经纬12月21日电 (邓芷若)近日,深圳市首航新能源股份有限公司(下称首航新能)在经过第一轮问询后更新了招股书。招股书显示,首航新能本次IPO拟募资35.12亿元,其中20亿元用于首航储能系统建设项目、7.72亿元用于新能源产品研发制造项目、1.97亿元用于研发中心升级项目、9144.39万元营销网络建设项目、4.5亿元用于补充流动资金。
市占率仅2%
毛利率高于同行
招股书介绍,首航新能主要从事新能源电力设备研发、生产、销售及服务,包括太阳能电力的转换、存储与管理,核心产品包括光伏并网逆变器、光伏储能逆变器、储能电池等。
根据电力与可再生能源研究机构Wood Mackenzie发布的研究报告,2020年度首航新能在全球光伏逆变器市场出货量位列第十二位,市场占有率约为2%。
2019年-2021年及2022年1-6月(下称报告期),首航新能营收分别为5.26亿元、10.23亿元、18.26亿元、17.6亿元,净利润分别为5302.7万元、1.96亿元、1.87亿元、2.78亿元。报告期内,除2021年净利润同比略有下降外,其余时间净利润均呈上升趋势。
分产品来看,并网逆变器、储能逆变器、储能电池是首航新能的三大主要产品,在2022年1-6月营收中分别占比43.95%、33.93%、21.75%。
毛利率方面,2021年首航新能主营业务毛利率为34.34%,高于其招股书中所列同行业阳光电源、锦浪科技、固德威、上能电气四家上市公司的毛利率,比行业平均毛利率高出6.06个百分点。
对于2021年净利润下降,首航新能解释称,主要是由于供应商宁德时代的子公司问鼎投资于2021年对公司进行增资,公司将其增资价格与同期投资者增资价格差额确认股份支付7731.96万元,计入非经常性损益。
77折引入宁德时代子公司,首航新能图什么?
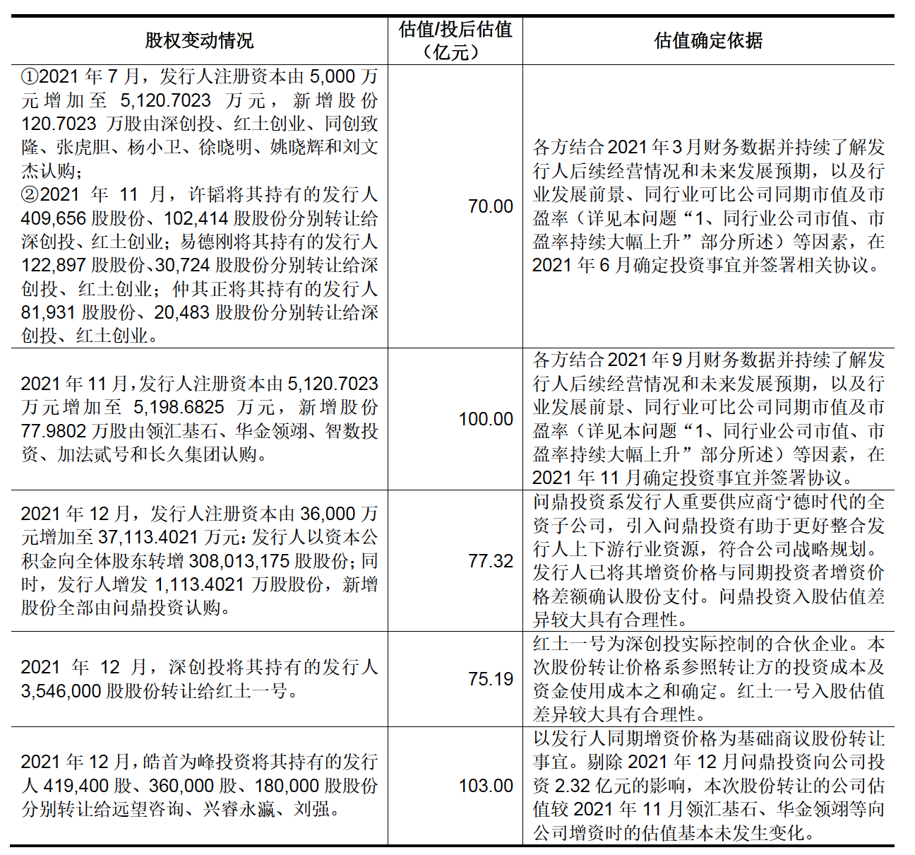
招股书显示,首航新能成立于2013年。2021年下半年,首航新能多次增资和股权转让,对应的估值水平为68亿元至103亿元不等。其中,2021年11月,首航新能引入领汇基石、华金领翊、智数投资、加法贰号和长久集团等投资者后,估值为100亿元。而2021年12月,首航新能引入宁德时代子公司问鼎投资后,估值缩水至77.32亿元,问鼎投资以3%的股份占比成为首航新能第八大股东。
据此,2022年9月28日公布的审核问询函回复显示,证监会要求首航新能说明,在2021年业绩表现和经营状况未发生重大变化的情况下,当年增资及股权转让对应估值水平差异较大的原因及合理性。

图源:首航新能第一轮问询函回复
从问询函回复中可看出,2021年12月问鼎投资向首航新能增资、深创投向红土一号转让股份的估值低于同期其他投资者入股的估值。
对于与问鼎投资的股权转让交易,首航新能回复称,问鼎投资系首航新能重要供应商宁德时代的全资子公司,引入问鼎投资有助于更好整合公司上下游行业资源,符合公司战略规划。红土一号则为深创投实际控制的合伙企业,本次股份转让价格系参照转让方的投资成本及资金使用成本之和确定,因此红土一号入股估值差异较大具有合理性。
值得注意的是,在引宁德时代入股的2021年,也就是首航新能与其开展业务合作的第一年,宁德时代一跃成为首航新能的第三大供货商,采购金额为7088.35万元。而2022年1-6月宁德时代则成为第一大供货商,采购金额为2.38亿元,主要采购品种是电芯,主要用于储能电池的生产,占采购总额比例为14.73%。
那么2021年及之后,首航新能的储能电池业务有何变化?
2021年,首航新能储能电池产品收入同比增加76.23%,是该年度营业收入大幅增长的主要原因之一,在总营收中的占比同比增加9.85个百分点。
此外,毛利率方面,报告期内,首航新能储能电池的毛利率分别为14.26%、20.05%、23.76%和25.72%。在与宁德时代合作前的2020年,首航新能自产与外购的储能电池分别占38.73%和61.27%,2021年则为98.72%和1.28%,2022年1-6月进一步变化为99.86%和0.14%。首航新能表示,毛利率较低的外购成品电池销售占比下降,使得储能电池的毛利率呈逐年上升趋势。

图源:首航新能招股书
不过,首航新能的主营业务毛利率水平则未呈现逐年上升,而是出现上下波动的情况。报告期内,首航新能主营业务毛利率分别为35.22%、37.51%、34.34%和35.4%。(更多报道线索,请联系本文作者邓芷若:dengzhiruo@chinanews.com.cn) (中新经纬APP)
(文中观点仅供参考,不构成投资建议,投资有风险,入市需谨慎。)
中新经纬版权所有,未经书面授权,任何公司及个人不得转载、摘编或以其它方式使用。
责任编辑:罗琨
关注中新经纬(jwview)官方微信公众号获取更多精英的财经资讯。
| 留言与评论(共有 0 条评论) “” |