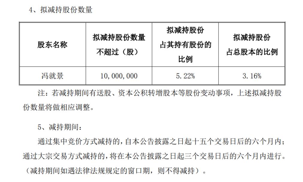
中新经纬12月28日电 28日盘后,日丰股份公告称,控股股东、实际控制人冯就景计划以集中竞价或大宗交易方式合计减持公司股份不超过1000万股,约占公司总股本比例3.16%。
其中通过集中竞价方式减持的,将在本公告披露之日起15个交易日后的6个月内进行;通过大宗交易方式减持的,将在本公告披露之日起3个交易日后的6个月内进行。
据披露,截止至公告披露日,冯就景持有日丰股份股份数量为191396477股,占公司总股本的60.45%。本次减持原因为个人资金需求,股份来源为公司首次公开发行前已发行的股份及公司上市后资本公积转增股本增加的股份。减持价格根据减持时市场价格确定,不低于公司首次公开发行股票的发行价。
查阅招股书,2019年5月9日,日丰股份在深交所上市,公开发行A股4302万股,每股发行价格10.52元,募集资金总额为4.53亿元,募集资金净额为3.71亿元,计划2.71亿元用于高端装备柔性电缆及节能家电环保配线组件项目,建设期12个月;另外1亿元用于补充流动资金。

来源:日丰股份公告
资料显示,日丰股份成立于2009年12月17日,主要从事电气设备和特种装备配套电缆的研发、生产和销售,产品主要包括空调连接线组件、小家电配线组件、特种装备电缆和其他电缆四大类。
值得注意的是,二级市场上,日丰股份在12月26日、27日、28日三个交易日持续涨停,截至12月28日收盘报14.22元,总市值45亿元。
12月28日盘后龙虎榜显示,上榜营业部席位买入金额为10984.63万元,卖出金额为6604.93万元,合计净买入4379.70万元。

来源:东方财富网
联储证券上海分公司、东方财富证券拉萨东环路第一证券营业部分别买入2904.12万元、2085.43万元。东莞证券中山分公司、华泰证券上海杨浦区国宾路证券营业部分别卖出1414.52万元、1327.10万元。(中新经纬APP)
关注中新经纬(jwview)官方微信公众号获取更多精英的财经资讯。
| 留言与评论(共有 0 条评论) “” |