上市近30年,深圳国资旗下的特力A,留给投资者最深的记忆便是“妖王”的称号。
业绩乏善可陈,股价大起大落;概念层出不穷,转型遥遥无期;麻烦如影随形,股民受伤深重。
但是,笑到最后的仍是深圳国资,点石成金,硬是将“妖王”变成“印钞机”。
“清仓式”减持
远致富海,又要减持了!
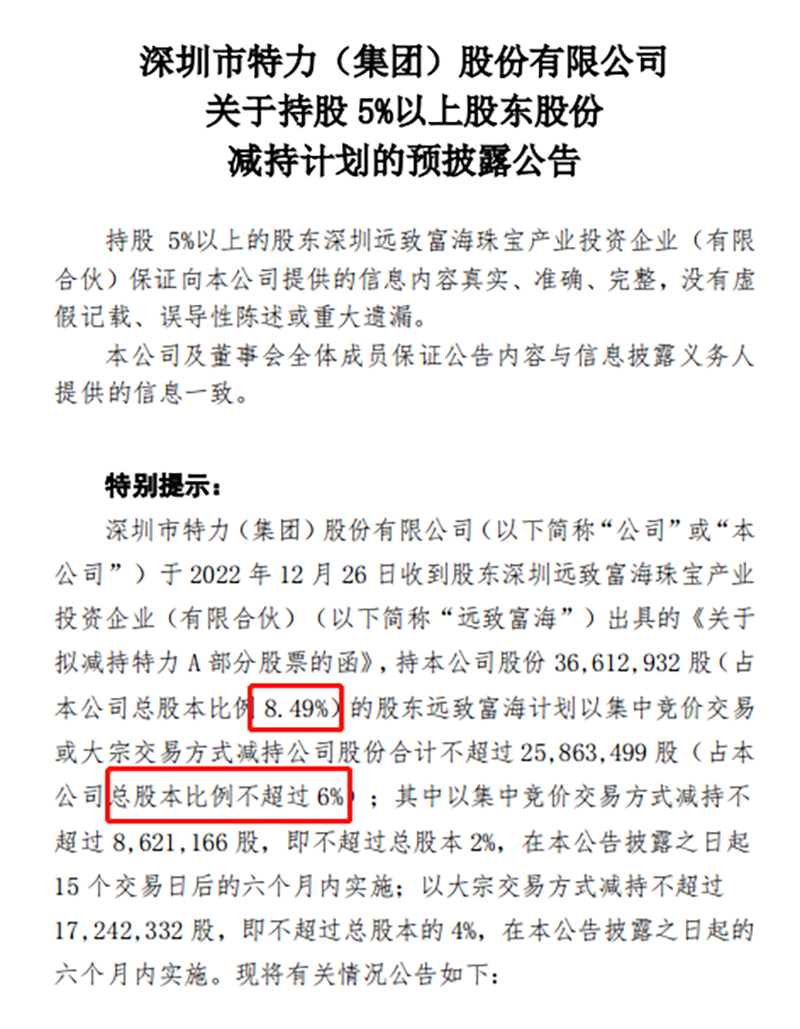
12月27日,特力A发布公告,公司于26日收到股东深圳远致富海珠宝产业投资企业(有限合伙)(以下简称“远致富海”)出具的《关于拟减持特力A部分股票的函》,远致富海计划在未来六个月内,以集中竞价交易或大宗交易方式减持特力A合计不超过6%的股份。

目前,远致富海持股公司的股份为8.49%,为特力A第二大股东。
这是自2018年5月解禁以来远致富海的第八次减持计划。
如果此次减持计划顶格减持,远致富海的持股比例将降至2.49%,相对于此前最高23.88%的持股比例来说,基本上属于“清仓”。
而且,一旦远致富海在此次减持过程中持股比例降至5%之下,便不再需要进行预披露。
也就是说,这份第八次减持的预披露公告,接近于最后一次披露减持计划。
在此番减持计划披露之前,远致富海通过7次减持,已经套现超10亿元,远远超过此前通过定增入股的成本——不足6亿元。
按照最新市值测算,目前,远致富海持有特力A的8.49%股份,市值约为6.7亿元。
“预定式”增发
一笔定增,豪赚10多亿!远致富海究竟有怎样的“魔法”?
一切要从8年前说起。
2014年3月31日,特力A、特力B公告,因公司发生对股价可能产生较大影响、没有公开披露的重大事项,公司申请自当日开市起停牌。

值得一提的是,此前不久,张瑞理于2014年3月17日宣布辞去公司董事长、董事及战略委员会主任委员的职务。
随即,特力A第一大股东特发集团推荐吕航为公司第七届董事会董事候选人。
4月8日,吕航当选为公司第七届董事会董事长。同日,公司董事会同意郭建辞去公司常务副总经理职务。辞职后,郭建不再担任公司任何职务。
两周后,特力A的“重大事项”浮出水面——公司拟向特发集团和远致富海进行定向增发。

4月21日,特力A与双方签署相关定增认购协议。此次定增价格为8.40元/股,募集资金不超过6.47亿元,用于特力水贝珠宝大厦项目以及补流。

资料显示,远致富海成立于2014年4月18日,认缴出资额6.2亿元。

公告也毫不讳言,远致富海(公告中亦简称为“珠宝产业基金”)成立的目的就是为了参与特力A的增发。

从时间脉络上看,特力A宣布停牌筹划重大事项之时,远致富海甚至还没来得及成立。在远致富海成立之后第三天,即2014年4月21日,定增认购协议随即签署。
显而易见,这是一桩“预定式”定增。
远致富海究竟是何来头?

2014年11月29日特力A公告
特力A公告显示,远致富海出资方有2个LP,分别为深圳市万邦投资管理有限公司、深圳市远致投资有限公司,前者穿透至3个自然人,后者最终控制人为深圳市国资委;2个GP分别为深圳市远致富海投资管理有限公司、深圳佳合投资管理企业(有限合伙)。
深圳市远致富海投资管理有限公司,为深圳国资旗下深圳资本集团的私募股权投资平台,成立于2013年2月。

深圳佳合投资管理企业(有限合伙)于2013年12月成立,与深圳市远致富海投资管理有限公司亦存在关联关系。
天眼查显示,远致富海“疑似实际控制”方为深圳市国资委。

2015年3月27日,特力A定增股份上市,远致富海认购资金5.96亿元,持股7100万股,持股占比达23.88%,跻身为公司第二大股东。

特力A股价走势图,周K线
也就是自此开始,特力A凭借国企改革的概念,开始了疯狂的上涨模式,股价短期内一度疯涨超10倍,一举博得了A股“妖王”的封号。
2015年,A股上演了牛熊巨变的极致行情。
这一年,“妖股”横生。特力A在无任何重大利好的情况下,原地起飞,在短短100个交易日里最高累计涨幅高达1005.50%,其动态市盈率也随之攀升到近3000倍,直接“秒杀”其他各大“妖股”。

其后,证监会查明,2015年7月到8月间,中鑫富盈、吴峻乐通过集中资金及持股优势,通过连续买卖、用所控制账户对倒交易等方式,合谋操纵“特力A”等股票价格,并反向卖出获利。“妖王”特力A的“演出”,最终也以中鑫富盈、吴峻乐领下罚没款总计超过11亿元的罚单谢幕。
值得一提的是,也正是此时开始,远致富海开始了第一波的减持操作。
而回看彼时特力A的定增项目,则是一地鸡毛。根据可行性分析报告,特力水贝珠宝大厦项目预计2015年12月竣工。

项目经济效益测算上,首年经营收入7615万元,首年净利润3722万元,财务内部收益率为13.67%。

然而,特力A的2015年年报显示,该募投项目投入进度不足80%。公司预计,写字楼部分预计于2016年11月投入使用,裙楼部分预计于2016年12月投入使用。
在2016年年报中,特力A披露,该募投项目的进度仍未完成,项目预计最早于2017年7月完成竣工验收,该项目投入使用的时间尚无法确定。
与此同时,特力A在公告中信誓旦旦地表示,此次定增发行后,“公司的主要业务向珠宝产业转型”。
这样的转型,自然也宣告落空——2021年,公司珠宝批发及零售(产品)营收为3485.55万元,占总营收的8.21%,远远逊于公司在可行性分析中的测算,与所谓的转型方向更是南辕北辙。
尽管定增项目一地鸡毛,但不妨碍远致富海以及背后的利益方,借道“预定式”增发斩获超额收益,狂割韭菜。
“地毯式”收割
三年禁售期满后,远致富海随即开启了疯狂的减持套现之路。
2018年5月8日,仍在禁售期的远致富海,便已“迫不及待”地致函给特力A,披露计划在15个交易日开始减持,减持估计不超过公司总股本的6%。
2018年5月31日至8月29日,远致富海通过集中竞价交易方式进行了10次减持交易(每个交易日算作一次),减持价格区间为27.68元/股至35.84元/股。
2018年9月11日至11月20日,远致富海通过集中竞价交易方式进行了13次减持交易(每个交易日算作一次),减持价格区间为25.35元/股至30.32元/股。

第一次减持计划执行完毕后,远致富海累计套现1.75亿元。
随即,远致富海的第二次减持紧跟而来。2018年12月24日至2019年6月23日,再次合计减持公司2%的股份,套现1.68亿元。

注:2019年5月,特力A每10股送转4.5股
如此反复,从未间隔。
五年间,远致富海进行了“地毯式”套现运作共计7次。截至2022年12月20日,远致富海7次减持计划累计套现10.77亿元,持股比例由最初的23.88%,减至目前的8.49%。
今年5月25日开始,不到一个月时间,特力A试图卷土重来,沾边新能源汽车概念,15个交易日累计斩获11个涨停板,在“天地板”、“地天板”、涨停、跌停之间迅速切换。
在此期间,远致富海也“抓住机会”,抛出第七次减持计划。
七波减持结束后,第八次减持计划又如法炮制,紧接而来。
特力A上市即将满30年,“绯闻”不断,乱象不断,股价“过山车”不断,收割“韭菜”不断,深圳国资却一手任其折腾,一手则“点石成金”,暗收资本红利。
需要提及的是,这些资本红利并非尽归入深圳国资的口袋。比如,远致富海的出资方深圳市万邦投资管理有限公司持有近6成的份额,背后全部是自然人股东,2个GP背后也有多个自然人,他们则借道深圳国资背景的私募机构,坐收渔翁之利。
一直以来,深圳国资被称为市场上的“扫地僧”,也培育出中集集团、盐田港之类的优质公司,同时也凭借“钞能力”揽入万科A以及入股其他诸多优质标的,是不少地方国资学习的榜样。
在国企改革三年行动中,深圳的国企改革经验获广泛关注,其中相关做法得到国家推广,深圳市国资委此前在介绍深圳推进国企改革三年行动、区域性国资国企综改试验有关情况时透露,特发集团、深圳资本集团还被纳入“双百行动”“科改示范行动”案例集。
在推动上市公司高质量发展的要求之下,特力A“特立独行”,“清仓式减持”惊现“割韭菜”操作。深圳国资,耐人寻味。
责编:史健 | 审核:李震 | 总监:万军伟
| 留言与评论(共有 0 条评论) “” |