河南日报客户端记者 李林 河南日报社全媒体记者 陈浩
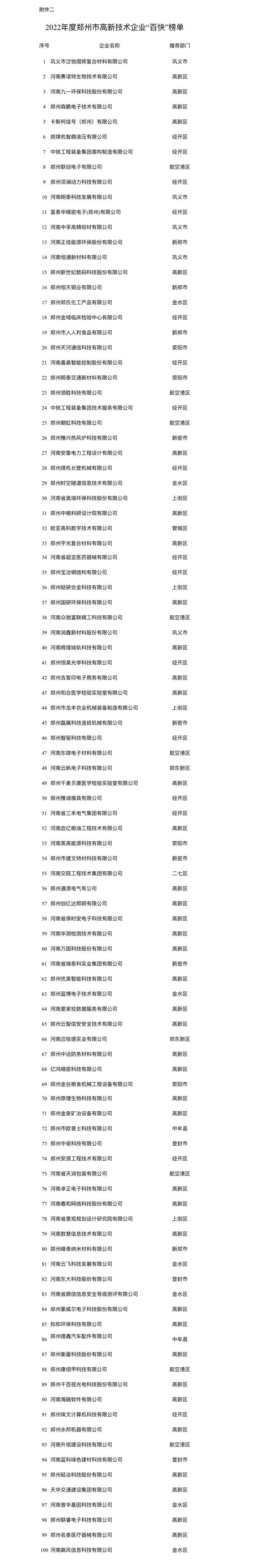
高新技术企业是衡量一座城市创新发展的重要指标,是最具活力的创新主体。12月29日,记者从郑州市科学技术情报研究所获悉,依据2021年度郑州市高新技术企业火炬统计数据,结合企业申报材料,该所从企业创新投入、创新产出、经营情况、发展潜力等指标进行统计分析,遴选出2022年度郑州市高新技术企业“百强”、“百快”榜单。
据了解,高新技术企业“百强”,依据上年度销售收入不低于2亿元(其中电子信息企业2021年度销售收入不低于1亿元),核心竞争力强、行业带动性大、综合实力和创新能力位居同行业前列的高新技术企业;高新技术企业“百快”,依据2021年度销售收入2000万元(含)以上、成立时间不超过15年(含)、近两年销售收入复合增长率不低于20%,创新水平高、发展速度快、成长性好的高新技术企业。


| 留言与评论(共有 0 条评论) “” |