在做好新冠肺炎疫情防控工作的前提下,文化和旅游部于2022年“文化和自然遗产日”前后集中开展非遗宣传展示活动。今年设置云游非遗•影像展、非遗购物节、“新疆是个好地方”对口援疆19省市非遗展,同时各地方、文化和旅游部相关直属单位以线上、线下相结合的方式开展非遗宣传展示活动。
为此,文旅中国开设2022年“文化和自然遗产日”数据专题,以数据可视化的形式全面解读文化和自然遗产。本期内容特别选取抖音6月11日发布的《2022非遗数据报告》和文旅产业指数实验室6月8日发布《2022年非物质文化遗产在海外短视频平台影响力报告》,带来抖音海内外的非遗数据解读。
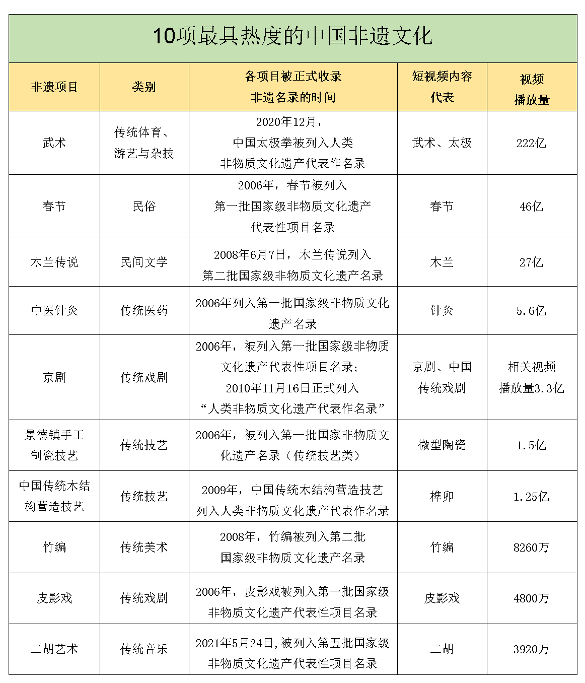
根据《2022非遗数据报告》数据显示,从2021年6月1日至2022年5月31日,抖音上国家级非遗项目相关视频播放总数达3726亿,获赞总数为94亿,抖音视频覆盖的国家级非遗项目达99.74%。根据《2022中国非遗海外短视频影响力报告》数据显示,截至2022年5月31日,海外短视频平台TikTok上非遗相关视频播放总量超308亿次,10项最具热度的中国非遗文化项目武术排行第一,相关视频播放量高达222亿,其次是春节和木兰传说,相关视频播放量分别为46亿和27亿。
与此同时,抖音里不同年龄段用户购买非遗好物的成交额均大幅上涨。其中,“00后”购买热情最高,购买非遗好物的成交额与前年相比增长959%,“90后”购买成交额同比增长578%,“80后”增长600%。非物质文化遗产是一个民族历史文化成就的重要标志,所以保护和传承非遗也显得尤为重要,目前“80后”“90后”的年轻人正成为助力非遗传承的主力军。

(图片来源:抖音《2022非遗数据报告》 )
(报告统计周期为2021年6月1日至2022年5月31日)
国家级非物质文化遗产代表性项目1557个,传承人3063人
国务院先后于2006年、2008年、2011年、2014年和2021公布了五批国家级非遗代表性项目名录,共计1557个国家级非物质文化遗产代表性项目,共计3610个子项;从国家级非遗代表性项目数字地图来看,前三分别是浙江省257个子项,山东省186个子项,山西省182个子项。

(图片来源:文旅中国)
国家文化主管部门先后于2007年、2008年、2009年、2012年、2018年命名了五批国家级非物质文化遗产代表性项目代表性传承人,截至2021年12月,国家级非物质文化遗产代表性项目代表性传承人总计3063人;从国家级非遗传承人数字地图来看,前三分别是浙江省196位国家级传承人,江苏省178人,山西省149人。

(图片来源:文旅中国)
TikTok上非遗相关视频播放总量目前逾308亿次
《2022中国非遗海外短视频影响力报告》以国家级项目名录所界定的非物质文化遗产为研究范围,选出了TikTok里10项最具热度的中国非遗文化项目:

(文旅中国根据《2022中国非遗海外短视频影响力报告》内容整理制作)
(数据统计时间截至到2022年5月31日)
不同种类下的中国非遗项目在海外均受到不同程度的关注。在热门非遗文化项目中,“武术”的热度最高,在TikTok上相关视频播放次数高达222亿。其次是春节和木兰传说,与春节相关的视频播放量超过46亿次,海外同胞们一起共享了中国节日的欢乐氛围;与木兰相关的视频播放量也超过27亿次,花木兰的故事不仅在国内家喻户晓,在海外也有着深远的影响力。

(太极拳,图片来源:中国非物质文化遗产网)
最火非遗代言人:成龙、李小龙各撑起22亿播放量
很多外国人是通过电影认识的中国武术,李小龙、成龙等一些电影演员将武术带向了世界各地。目前,TikTok上关于#jackiechan(成龙)和#brucelee(李小龙)的话题,视频总播放量超过22亿次。
“80后”“90后”成助力非遗传承主力军,“00后”购买非遗热情最高,达959%
迄今为止,中国共公布了五批国家级非遗传承人。
非遗搭上直播“快车”频频“出圈”。抖音《2022非遗数据报告》显示,“00后”购买非遗好物的热情最高。据统计,用户购买非遗好物成交额同比增长前三位的分别为“00后”959%,“90后”578%,“80后”600%。好产品让传统非遗文化与现代生活紧密相连。
| 留言与评论(共有 0 条评论) “” |