智能制造装备商深圳市鑫信腾科技股份有限公司(以下简称鑫信腾)拟冲刺创业板上市。公司与消费电子产品产业链中的大型ODM/EMS企业(如比亚迪、富士康、蓝思科技)存在直接业务关系,产品主要运用于品牌产品(如小米、华为)的检测和组装环节。其中,小米方面既是公司客户也是公司股东,受小米控制的湖北小米长江产业基金合伙企业(有限合伙)(以下简称小米长江基金)持有公司4.53%的股份。
背靠小米的鑫信腾近几年业绩不错,报告期(指2019年度~2021年度,下同)内,公司营收、净利润持续增长。不过,就在公司申请上市前夕,小米方面转让了持有的过半鑫信腾股份;不仅如此,鑫信腾全资子公司还曾经因为质量问题发生合同纠纷,而经法院审理,公司方面被判决退还对方货款和利息。
鑫信腾成立于2014年,最初的股东包括郑彦淮、北京星河亮点技术股份有限公司、董劳成。其中,郑彦淮所持有的股份系为黄培坤、黄开锬二人代持。
至2017年4月,郑国荣通过股权转让及增资成为鑫信腾有限(即鑫信腾前身)的第一大股东,持股比例为50.26%。截至招股书签署日,郑国荣直接和间接控制鑫信腾40.01%的股份,是公司的控股股东及实际控制人。
除了实际控制人方面,多家机构也参股了鑫信腾。例如小米长江基金,截至2022年3月,其仍持有鑫信腾10.46%的股份,是公司的第三大股东。不过,6月21日,小米长江基金与郑州同创财金股权投资基金合伙企业(有限合伙)(以下简称同创财金)、苏州上银国发创业投资合伙企业(有限合伙)(以下简称上银国发)、苏州燃点贰号创业投资合伙企业(有限合伙)(以下简称燃点贰号)分别签署股权转让协议,将其持有的鑫信腾5.93%的股份转让给上述三家投资机构,转让价格为12元/股,转让金额合计6096万元。由此,小米长江基金持有鑫信腾的股份比例降低为4.53%。
《每日经济新闻》记者注意到,鑫信腾的创业板上市申请于6月24日被受理。也就是说,就在鑫信腾申请创业板上市前夕,小米长江基金转让了持有的大半鑫信腾股份。
不仅如此,光弘科技(SZ300735,股价9.93元,市值77亿元)、东莞鼎烽创业投资合伙企业(有限合伙)(以下简称鼎烽创投)、深圳市慧珑科技有限公司(以下简称慧珑科技)于2021年12月增资鑫信腾,增资价格为15元/股。相比之下,半年之后小米长江基金12元/股的股份转让价格明显低出不少。
就此,鑫信腾招股书中称,光弘科技、鼎烽创投、慧珑科技于2021年12月增资公司的价格是综合考虑鑫信腾2021年度预期利润、业务规模等的基础上,经新老股东协商一致,按照投后估值12.84亿元定价,即15元/股;同创财金、上银国发及燃点贰号受让小米长江基金的价格,是在综合考虑鑫信腾2021年度增资价格等因素,且鉴于股权转让款并不能为鑫信腾所用,经各方协商一致,在2021年度增资价格的基础上进行折减,按12元/股定价。
值得一提的是,报告期内,鑫信腾营收分别为1.85亿元、3.25亿元及3.78亿元,实现归属于母公司所有者的净利润分别为1840万元、2510万元及5298万元。也就是说,在鑫信腾2021年业绩增长势头不错情况下,小米长江基金仍选择折价转让其持有的5.93%鑫信腾股份。
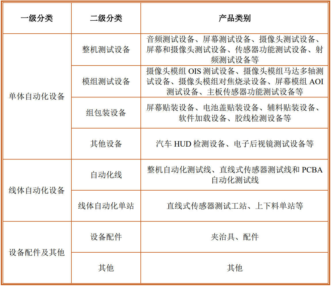
根据招股书,鑫信腾核心产品包括整机测试设备、模组测试设备、组包装设备以及线体自动化设备,主要应用于消费电子、汽车电子、新能源、半导体等领域。

图片来源:鑫信腾招股说明书(申报稿)截图
鑫信腾与华勤技术、闻泰科技、龙旗科技、比亚迪、富士康、蓝思科技、光弘科技等消费电子产品产业链中的大型ODM/EMS企业存在直接业务关系,产品主要运用于小米、三星、华为、荣耀、vivo、OPPO、亚马逊、联想等品牌产品的检测和组装环节。
不过,鑫信腾产品也曾经出现过质量问题。裁判文书网2021年披露的终审判决书显示,鑫信腾全资子公司深圳市艾特讯科技有限公司(以下简称艾特讯)和江苏富联通讯技术有限公司(以下简称富联公司)产生定作合同纠纷,双方主要争议焦点为案涉设备是否存在质量问题。而根据鉴定机构的鉴定意见,江苏省镇江市中级人民法院认为案涉设备不符合合同约定的质量标准。富联公司要求予以退货,合理有据,予以支持。
根据终审判决结果,艾特讯需退还富联公司货款238万元以及利息。
鑫信腾招股书也提及了这笔款项:“2018年江苏富联通讯技术有限公司对公司提起诉讼,要求公司退款并赔偿损失,公司基于对诉讼走向的评估,将预收江苏富联通讯技术有限公司相应款项238万元放于其他应付款核算。”
就鑫信腾的产品质量控制风险,鑫信腾招股书中称,公司一贯注重对产品质量的检测与控制。但由于公司所处的智能制造装备行业的生产工艺较为复杂,下游客户涉及的终端产品更新换代快,定制化程度较高,创新设计内容较多,使得公司在质量控制方面面临较大的压力。
就此次冲刺IPO相关事项,日前《每日经济新闻》记者致电鑫信腾并向公司发送了采访邮件,公司方面邮件回复称以招股书信息为准。
(封面图片来源:摄图网-500539504)
每日经济新闻
| 留言与评论(共有 0 条评论) “” |