
7月12日
广州召开疫情防控新闻发布会
广州新增7例新冠病毒本土感染者
12日,广州召开疫情防控新闻发布会。会上通报,7月11日12时至12日12时,广州新增7例新冠病毒本土感染者,确诊轻型6例、普通型1例;均在密接人员和风险人群排查中发现,分别为白云区4例、海珠区2例,增城区1例。
新增的7例本土感染者中
属7月8日发现疫情同链条感染2例:感染者12、13,同属感染者8的密接。
属7月10日发现疫情同链条感染5例:其中,感染者14在风险人群筛查中发现,确诊普通型。在密接人员排查中发现4例,感染者15、16、17为之前感染者11的密接;感染者18为感染者14的密接。
7月8日至今,本次疫情累计报告感染者18例,均收治在广州医科大学附属市八医院,病情稳定,无重症、危重症病例。
7月11日12时至12日12时,广州常态化核酸检测采样162.24万人次。

广州市教育局:
暑假期间避免前往中高风险地区
离穗前主动向学校报备
广州市教育局副局长、新闻发言人陈学明提醒,暑假期间要合理安排出行,避免前往中高风险地区,离穗前主动向学校报备,途中要做好个人防护,严格遵守当地的疫情防控政策,返穗前要按照广州防疫要求进行报备,并严格落实个人健康管理。
他表示,为进一步落实双减举措,更好满足广大学生和家长的需求,暑假期间广州很多学校坚持自愿公益原则,在遵守疫情防控相关要求前提下,因地制宜开展了暑期托管服务。从昨天开始,广州共216所中小学校分期开展暑假校内托管服务,欢迎有需要有兴趣的孩子报名参与。
广州正处于本次疫情处置的关键期
陈斌表示,目前,广州正处于本次疫情处置的关键期。
她提醒,疫情面前没有旁观者,每个人都是责任人。奥密克戎变异株传播力强、传播速度快,一时的轻视、疏忽,都有可能造成病毒感染及传播风险。坚持做好戴口罩、勤洗手、多通风等日常个人防护,仍是降低病毒感染风险的有效手段。结合流调情况来看,相对密闭空间仍是病毒传播的高危场所,缺乏个人防护的近距离接触感染风险较高。疫情当前,广大市民朋友要不断强化个人防护意识,坚持做好个人防护。
7月5日以来有四种情形的市民请注意
陈斌表示,现阶段,再次提醒7月5日以来有以下情形的市民朋友要提高警惕、引起注意:
一是曾到过风险区域和涉疫场所的市民朋友请立即前往所在社区报备。本次疫情发生后,我们根据感染者的活动轨迹、疫情传播风险动态调整高、中、低风险区域。请广大市民朋友仔细核对7月5日以来自己与家人的行程轨迹,假如在此期间,曾到过风险区域以及涉疫场所,包括已经离开一段时间的情况,要立即向所在社区报备,按照工作人员指引,配合落实核酸检测等健康管理措施。
二是在开展核酸筛查区域但尚未接受过检测市民朋友尽快参加检测。奥密克戎变异株隐匿传播特性明显,请广大市民朋友们积极配合参与所在区域组织的核酸筛查,尤其是7月5日以来,所在社区已经开展区域核酸筛查,但尚未接受过检测的朋友,一定要尽快就近接受核酸检测。
三是健康码被赋黄码的市民朋友尽快到指定黄码采样点检测核酸。为降低潜在感染者的社区传播风险,赢得疫情处置时间,有关部门对与感染者存在“时空交集”的风险人员健康码赋予黄码,并发送了短信通知提醒。假如您是被赋黄码人员,请立即向所在社区报备;务必在做好自我防护的情况下,前往黄码检测点完成规定次数的核酸检测;未获取全部阴性报告前,避免参加人群聚集活动,保持工作和生活两点一线。
四是近期出现可疑症状的市民朋友尽快到医疗卫生机构检查。疫情当前,假如您出现发热、干咳、乏力、嗅觉味觉减退、鼻塞、流涕、咽痛、结膜炎、肌痛、腹泻等症状,请佩戴好口罩,请勿掉以轻心,也不要自行购药、服药处理;应尽快到就近的发热门诊接受排查,来回途中避免乘坐公共交通工具。
广州白云京溪街暂停堂食
7月11日,白云区发布通告:
根据疫情防控形势,京溪街从即时起对辖内低风险区域实施防控措施如下:
一、辖内公共场所、交通站场、企业单位、居民小区等场所加强人流引导,避免人员集聚,落实戴口罩、体温检测、验码等要求,严禁红黄码人员进入,落实通风消毒等防控要求,并做好工作人员个人防护。
二、辖内密闭、半密闭场所全部暂停营业,包括批发市场(农贸市场、农产品批发市场除外)和网吧、娱乐场所(KTV、歌舞厅、游艺厅)、电影院、健身房、室内游泳馆、酒吧、剧院、图书馆、棋牌室、密室逃脱、足浴店、按摩院、洗浴中心、室内景点、校外培训机构、景区、博物馆等。
三、辖内所有社会餐饮服务单位(含提供堂食的食品销售单位)暂停堂食,可提供到点自取、外卖订餐服务;单位内部食堂(含机关事业单位、学校、工厂、工地、企业等食堂)实行测体温进场、减量分批分时段就餐、单向就座、挡板分离或打包自取等防疫措施。
四、特殊场所(公安司法监管场所、福利机构、养老机构、救助管理机构、精神卫生机构、母婴保健机构、宗教活动场所、康复机构)暂停直接接触的家属探视。严控各类大型会议、培训、演出、展销促销会等活动和游园、民俗、广场舞等群众性活动。
广州海珠今晚9点暂停堂食为谣言
7月12日下午,网上一则“广州海珠今晚9点暂停堂食”的相关传闻开始疯传。



记者从权威部门获悉,该则信息为假消息,请大家不信谣、不传谣。
记者检索旧闻发现,广州海珠曾在2021年
6月4日下午发布过一则“今晚9点暂停堂食”的相关消息。

广州多家医院就诊规定有变
广州市内多家三甲医院发布最新就诊通知,对就诊人员就医要求进行了调整。
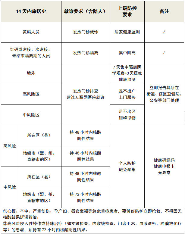
南方医科大学珠江医院明确,14天内有境外、高风险区、中风险区旅居史人员到发热门诊排查;高风险所在区(县)、地级市(盟、州、直辖市的区),中风险所在区(县)人员就诊须持48小时内核酸检测阴性结果;中风险地级市(盟、州、直辖市的区)人员就诊须持72小时内核酸检测阴性结果。如图所示

中山大学孙逸仙纪念医院公告显示,健康码绿码、有中高风险所在地市旅居史(健康申报卡中大数据行程卡显示为红色),就诊须提供48小时内核酸检测阴性结果。如图所示

广州市第一人民医院明确,7天内低风险区人员就诊应持离开低风险区以后3天2次核酸检测阴性结果。
多家医院对门诊有创检查的,核酸检测报告作出特定要求。
中山大学附属第六医院提醒进行门诊有创诊疗和手术的患者须提供广东省内72小时内核酸检测阴性报告;
中山大学孙逸仙纪念医院和广州市第一人民医院要求,就诊耳鼻喉科、口腔科、眼科门诊、皮肤激光美容科门诊、超声或 CT/MR等影像学引导下穿刺、肺功能检查、鼻咽镜、胃肠镜、支纤镜门诊手术,血液透析等须提供48小时内核酸检测阴性报告。
广东省人民医院要求,需进行门诊高风险侵入性操作或特殊治疗,包括但不限于门诊手术、胃肠镜、肺功能检查、纤支镜、肿瘤放、化疗、门诊输液等患者;在耳鼻喉科、眼科、口腔科等进行有创检查或治疗患者需72小时内核酸检测阴性结果。
多家医院最新通知表明,如就诊患者健康码为红码、黄码,或伴有发热、干咳、咽痛、鼻塞、流涕、腹泻、乏力或四肢无力、肌痛、结膜炎等新冠十大症状之一,须到发热门诊就诊。
珠海新增2例确诊病例
7月12日,珠海市召开疫情防控新闻发布会,通报珠海市当前疫情防控形势和疫情防控工作进展情况。
7月11日18时50分,珠海市在医疗机构发热门诊就诊患者中发现1例核酸检测初筛阳性个案,经组织专家会诊,诊断为新冠肺炎确诊病例(轻型),在随后的密接排查中发现报告2例确诊病例。目前珠海市新增的3例新冠肺炎确诊病例,均为同一幼儿园同班的工作人员。
经初步流调,3例病例近4日活动轨迹涉及的主要场所有:
香洲区海莲幼儿园、吉大海莲山庄、香洲区景和街园林花园小金豆托管中心、九洲小学、帝景万悦酒店1楼香辣蟹小龙虾(人民西路856号)、吉大红河谷舞蹈艺术中心(九洲大道中与吉莲路交叉口东北约60米)、景山路吉大新天地校服专卖店1楼指定点、白莲洞公园溜冰场、园林花园35栋、龙洲湾花园1栋、东坑黎屋街105号、简致时光烘焙工作室(奥园广场)、美宜佳(海莲山庄店)、吉莲花园旁临时市场、金湾华发商都。
由于本起疫情关联到在园幼儿及教职工,个案活动涉及场所多,且人员密集,根据目前全球主要流行的奥密克戎毒株感染性强、传播速度快的特征,经综合研判,后续出现续发病例的可能性极大。
在此呼吁,请与通报病例活动轨迹有交集、重合的市民,留意接听、查看12320专号电话及短信,按流调工作人员要求配合做好相关的管理措施。如发现自身粤康码显示为“黄码”,请立即按手机短信提醒前往珠海二级及二级以上医疗机构专门设置的黄码核酸采样点完成三天两检或七天三检。
广东五地实施临时交通管制
珠海香洲区吉大、凤山部分区域临时管控7月12日,珠海市香洲区发布通告:吉大街道全域以及凤山街道东坑社区健民路、金凤路、珠海汪之洋饮料公司、凤凰山围合区域进行临时交通管制。临时交通管制措施暂定3天,将根据疫情进展、防控需要进行动态调整。
江门中开高速赤坎服务区实行封闭
自2022年7月9日起,中开高速赤坎服务区双向通道实行封闭,开通日期另行通知,行经赤坎服务区的车辆可选择临近的服务区停靠。
茂名茂南区部分路段实施临时交通封闭
茂南区站前街道的江东南路→龙岭四街→健康南路→站北一路→站北二路→口岸南街→口岸街→人民南路→双山二路→双山一路合围区实行临时交通封闭管理。
韶关乐昌城区主要公路出入口设置交通服务点
乐昌市为进一步加大防控力度,决定实施临时交通管制。具体如下:
一、严格交通服务点管理。在乐昌城区主要公路出入口(省道248线长来水泥厂路口、省道248线北乡镇佛坳废旧水泥厂路口、国道535线市产业园与王屋村交界路口、乐昌峡左岸公路张滩明洞隧道口、乐广高速收费站入口)设置5个交通服务点。对进入乐昌的人员和车辆,不作限制,对离开乐昌的车辆和人员,要逐人逐车进行检查,需持48小时内核酸阴性报告方允许离开。
二、合理安排出行。对可以绕行的车辆,请尽量绕行,不经过乐昌城区。对于确需进入乐昌城区的车辆,请提前做好核酸检测,以免耽误出行。
三、严厉打击非法流动行为。对以各种方式逃避检查、冲卡闯关、违反防控行为的人员,现场第一时间依法予以严厉打击。
中山三角镇实施交通临时管制
对进出三角镇的所有道路实施交通临时管制。管制期间,人员原则上只进不出,如因重大疾病紧急就医、特定公务、保产保供等确需出入的,须持有24小时内核酸检测阴性证明,经镇新冠肺炎疫情防控指挥部同意后持通行证出入。
请大家留意最新防控情况
避免影响行程!
News
南方精选
母女被雨衣男拖入屋内,事发地警方通报!
运动后猛喝冰饮料,19岁男孩突发心梗!这些习惯很危险
当《谭谈交通》遇上“版权刺客”?专家解答三大疑问
来源 | 南方+客户端(记者 郭苏莹 谭超 刘珊 黄锦辉 蒋欣陈 实习生李游)、广东交通
摄影 | 刘力勤
海报 | 刘玉洁 唐嘉欣
剪辑 | 万稳龙
编辑 | 卓佩仪
校对 | 居伟强
| 留言与评论(共有 0 条评论) “” |