编辑导语:互联网公司业务,如何实现交易增长?这篇文章作者主要回答了3个问题:增长是什么?为什么要做增长?以及最重要的环节就是如何做增长,并且结合相关案例进行阐述,感兴趣的小伙伴一起来看看吧~

一、增长是什么?
增长即经济增长,狭义指GDP增长。增长属于宏观经济范畴。增长在经济学领域的定义:所谓“增长”,就是指连续发生的经济事实的变动,其意义就是每一单位时间的增多或减少,能够被经济体系所吸收而不会受到干扰。人口的增长,引起每年至多百分之几的劳动供给量的增加 (历史上每年增加3%就已经是高的了),就是突出的例子。—–来自百度百科
本文谈的增长,主要指的是互联网公司业务范畴,主要包含用户量增长、流量增长、订单量增长、交易额GTV增长等等。在产品生命周期的进入期、成长期、成熟期、衰退期四个阶段,都会存在要产品增长,只是每个阶段增长的目的和手段有所差异。比如在成熱期的增长目的是打破当前的瓶颈,迎来第二次成长期。
二、为什么要做增长?
增长的本质,是通过一系列连续动作和手段来产生好的结果。
“动作和手段”:是通过降低用户交易摩擦、洞察新的用户需求点、挖掘到新的用户消费场景等等,来驱动业务增长。“好的结果”:就是让公司营收提高了(营收=收入一成本)。大家常提到的用户量增长、流量增长、订单量增长这些都是产品生命周期不同阶段的结果指标,但是最核心 的结果指标应兰看整体营收的增量,只有营收才能衡量业务增长的价值。三、如何做增长?
1. 确定增长模型
1)制定北极星指标
北极星指标也叫唯一关键指标 (OMTM, One metric that matters),是产品现阶段最关键的指标。
北极星指标是在团队内达成共识的,有了北极星指标团队里的每个人做事情就有了判断的标准,知道该做哪些事情、不该做哪些事情,一切以北极星指标为核心,可以让团队成员目标方向保持一致,且有自己明确的细分指标。
北极星指标可以是用户量、订单量、交易额GTV等等,以交易额GTV增长为例,可以设定的北极星指标是2022年GTV较2021年增加5,000万。
2)拆解北极星指标
北极星指标是最终结果,需要通过拆解北极星指标,来分解出细分的过程指标,从而形成一个个可落地可执行的策略动作。如下是GTV拆解过程:

3)识别机会指标
假设要提高GTV,可以采取保持转化率和客单价不变,提高访问用户数。或者是保持访问用户数和客单价不变,提高转化率。总之可以有N种方式,来提供整体的GTV。
但从ROI角度考虑,公司应优先聚焦并识别出产品当前阶段的机会指标,找到最优的增长机会并进行落地,这样才能快速的达成北极星指标。
机会指标有这些特征:难易度适中、有一定的发挥空间、见效速度快。
2. 发现增长机会
下面结合具体案例来介绍如何在用户交易路径中发现增长机会?
案例:以携程租车平台为例,携程大概在2015年开展业务,主要是通过整合一嗨租车、神州租车等供应商车辆来为用户提供租车服务。
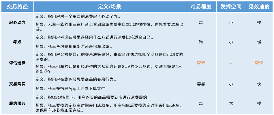
交易路径:

1)发现增长环节
从用户租车交易路径,识别出携程在【评估选择】环节的增长机会空间最大,产品和运营的核心策略:将用户核心决策要素进行线上化和标准化,让用户能够快速完成选商户选商品,提高交易决策效率。如下是各交易路径的拆解过程:
【起心动念】就驾车出游的场景来看,作为租车平台,很难在起心动念层面影响用户,因为用户更多受外部平台的优质内容激发出起心动念,如抖音、朋友國、小红书等平台看到他人分享的各种驾车出游精彩内容,从而激发自己也想去驾车出游。携程在内容种草和需求激发方面,还是没有太多的优势。【考虑】驾车出游主要考虑包车或租车出游方式,以及在携程、神州等线上平台或线下门店消费。考虑范国小、可选择不多、交易金额相对不高、决策时间短,综合来说属于轻决策场景。携程作为租车交易平台没必要投入过多精力在用户考虑环节。【评估选择】选的是车和门店。用户对车和门店有核心关注点,且存在主辅优先级。当用户在租车交易平台上便捷的看到这些核心关注点,才会促使用户进行快速的消费下单。由于不同用户画像核心关注点有所差异,比如自驾游用户关注车性能好、商务差旅用户关注门店是不是在高铁站附近。此环节是决定用户消费的核心环节,平台应该把精力投入到此环节,识别出用户主决策因子、辅助决策因子,并将其进行线上化、标准化,从而提高用户的交易決策效率。【交易购买】 主要决策因素:价格+履约保障。价格代表的是线上价格合理或有优惠,不能比线下到店贵;履约保障代表的是商家对服务流程的承诺,如3天后有车可以租,无车可免费升级。【履约服务】 主要解决用户到店履约时的坑点/ 痛点。履约服务质量会影响新用户下单和老用户复购,平台需要花精力输出商家履约服务标准、监控商家履约服务质量、建立履约服务奖惩机制,让用户去平台上的任何商家消费时,都能感受到统一标准的履约服务。2)识别增长机会点
在交易平台中,交易增长机会点=降低交易摩擦因子=凸显用户核心决策要素
①什么是用户核心决策要素?
简单地说就是用户在交易过程中最关心的信息,这里可以有两层解读,第一层是用户了解这些核心的基础决策要素后才会进行购买行为(如租赁车辆是什么、租金多少钱、在哪取还车等),第二层是用户了解之后购买效率和意愿度变高。
(如原本用户需要对比2个租车平台上5个租赁商户的8个租赁车辆,总耗时30分钟才会下单。现在知道车外观、性能体验好、商户服务质量好等核心决策要素后,只需要耗时5分钟就下单了。)
②如何识别用户核心决策要素?
可以从用户和商户两侧分别进行识别,用户侧为主,商户侧为辅。如下是各识别方法、优缺点及推荐指数。
【用户侧】:

【商户侧】:

用户和商户调研虽然周期长、成本高,但是必要性很大,主要是可以验证前序方法识别到的核心决策因素是否为真,以及补充未识别到的核心决策因素。
通过上述9种方法识别出用户核心决策因素后,接下来在交易平台上要通过供给要素来满足用户。
③如何识别供给要素?
供给要素是在某一特定时间内,对应于一个给定的价格,商户愿意且能够提供的商品和服务组成要蔡(如租赁车辆、取还车服务等)。
另外供给要素可以主要分为:商家供给要素、平台供给要素这2类,其中商家供给要素是“先天就有”,指用户到店取/还车过程中商家客观存在或提供战内容,如门店场所、工作人员、车辆等。平台供给要素是“后天创造”,指平台基手用户和商户交易履约过程中平台视角下建立的评价/保障等,如用户评价、商户星级等。
识别供给要素方法:
优先找商家供给要素,按用户到店履约过程中接触到的人(如办理手续、泊车的工作人员)、事(如门店取/还车、办理租车手续、取/还车检查、开发票等)、物(如租赁的车辆)进行罗列穷举。其次找平台供给要素,是平台站在用户视角下创造出来的供给要素,核心目的是更好解决用户需求,让用户线上交易的更顺畅。比如用户想找到更优质的商户,目前已有的商家供给要素比较难证明自己属于优质的范畴,就算有荣誉证书获奖证书等内容,也比较难让用户直观的筛选出来,所以平台通过车况、服务、体验效果等维度建立商户星级标准,通过1星到5星直观的展示商户综合实力,让用户能快速的筛选到优质商户。落地供给要素的原则:先有后优。即先将供给要素进行线上化,让用户能看到能找到。再将供给要素进行结构化、标准化、精细化,让用户能快速找到适合自己的优质供给。
④如何进行供需匹配?
供需匹配的3个关键策略动作:
拉租车商户拉租赁车辆到平台,用户评估选择的前提是有一定的商户和商品。只有把买卖双方拉进来,才能形成正向的供需平衡循环,所以需要运营有各种各样动作来提高合作商户量和供给量,产品有更快速更高效的方式让商户进行入驻并快速上货。帮用户匹配租赁商户和租赁车辆,大量商户和商品到平台后,需要让用户可以找到所需商户和商品。比如搜索、筛选、推荐等都是为了让用户可以通过这些产品功能找到合适的商户和商品,提高用户交易效率。当把一个用户商户匹配上以后,选到以后能不能让交易的摩擦系数降到最低,最无损地进入 下面交易购买环节。供需匹配的核心解决方案:
核心解決的是:给什么样的用户,在什么样的场景下匹配什么样的供给要素。包含用户分层和场景展示。
用户分层:不同类型用户的核心决策要素会有所差异,如租车新用户关注租车流程便捷性,老用户更关注车辆性能体验。首先解决所有用户类型的通用性核心决策要素,其次是解决不同用户类型的差异性核心决策要素进,从而提高整体的供需匹配效率。场景展示:通过合适的时机、合适的页面、最优的展示形式来形成场景展示。合适的时机:通过用户 画像+用户行为来捕捉用户的意向,如频繁查看商户列表页(可能在选商户)、频繁查吞商品列表页(可能在比价)、停留当前页1分钟(可能在仔细查看信息)等。合适的页面:聚焦交易主路径上的页面优化和展示,如搜索框、商户列表页、商户详情页、商品列表页、商品详情页、提交订单页、支付页。最优的形式:筛选项、推荐区、标签、弹窗、卡片、toast、小黄条等展示形式。3. 建立增长实验
识别了N个核心决策要素,要优先将哪个要素进行落地实现呢?
1) 评估核心决策要素优先级
调研用户关注程度,识别出的N个核心决策要素后,可通过调研问卷进行量化,根据用户关注程度对核心 决策要素进行优先级排序。可优先解决通用性核心决策要素,其次是差异化核心 决策要素。分析现状,了解当前核心 决策要素的实现程度,来识别出可优化空间。比如租车用户非常关心押金,但是目前租车平台基本已实现免押金,则该核心決策要素可优化空间很小,对应落地的优先级很低。评估实现难度和成本,主要评估该供给要素线上化+标准化难度和成本,需考虑商户意愿度、平台监管成本、产品和开发实现成本等。比如租车用户会关心违章,但是目前异地违章处理手绠比较麻烦,属于行业痛点,短时间内很难有好的解决方案。综上,根据上述3种方式综合评估出一个优先级最高、最需要迫切解决、且价值最大的決策要素。
2) 估算实验效果和价值
定性价值,主要描述解决用户什么问题,带来什么价值。如用户能直观的看到车况信息,帮忙用户进行决策,从而提高订单转化率。定量价值,主要描述具体的量化价值,包含起始值、提升值,其中需要关注起始值和提升值的时间选定范團,避免起始值和提升值置信度低。如订单转化率预计提升2pp,从10%提升至12%。10%是2021年年均订单转化率,2pp是上线后1个月后的效果预估。如何估算价值见:3) 明确实验指标
在供给要素有一定的覆盖率下,来设定实验指标。若供给要素的覆盖不够,则产品上线后很难达到的预期效果。
比如上线用户评价功能可提高订单转化率,但前期没有积累足够评价量,导致评价功能对用户仍然没有起到促进交易效果,或者有可能起到负向效果。这其中评价量可以视为输入指标,它直接影响最终的结果指标订单转化率。
实验指标包含过程指标和结果指标。以用户评价功能为例,过程指标:模块UV-CTR、人均浏览量;结果指标:订单转化率。结果指标直接反馈效果正负向。
但是只看一个结果指标是无法监督和改进过程的。如果想更进一步优化和提升,就得看得更细一些,从而添加过程指标,过程指标理论上越多越好,这样可以越细的追踪流程,发现问题。但在实际业务上,不见得每个动作都要数据采集记录过程,因此要结合具体业务流程,在关键节点加以采集记录。
4) 设计井上线实验
全量实验,若实验结果确定性很强,则可以全量实验,无器进行MNP实验。可通过判断上线实验内容是否展于基础供给信息或对订单转化率不存在负面影响。假设上线的用户评价功能仅有好评内容,则可以全量实验,若用户评价功能存在好评和差评,则需要进行MVP实验,来确保实验过程稳定可控。MVP实验,若实验结果存在一定的不确定性,即不确定对订单转化率有正向效果,则可以进行MVP实验,MVP维度可以是城市、商户等维度,进行逐步推广,持续调优,最终将产品方案打磨的更加完美,来提高订单转化率。5) 实验复盘
①回顾目标:回顾实验的目标有没有达成?
②评估效果:进行效果分析,对照原来设定的目标找出过程中的亮点和不足。其中效果分析的方法有:
倍差法对比。优点:0开发成本。缺点:数据存在一定误差,后期分析成本较大,需要连续多组对比分析来排除节假日效应、营销活动等干扰因素,尽可能减少干扰因素,提高数据的可靠性。倍差法分析可以在网上百度。A/B实验对比。优点:数据统计更准。缺点:存在一定开发成本,且需持续性监控数据。一般实验结果确定性很强的全量实验,会更偏向用上线前后对比进行分析,而实验结果存在一定不确定性的MVP实验,则更多选择A/B实验进行对比分析。③分析原因:寻找达到目标的关键原因或未达成目标的根本原因。
④总结经验:总结实验过程中优缺点,以及后续迭代的行动计划。
四、总结
平台型产品主要通过提升供需匹配效率,来实现交易增长。其中供需匹配过程中有2个关键动作,需要重点关注。
识别用户需求:即通过各种方法识别出用户的核心决策要素。由于平台上有各种各样的用户,需要识别出用户的通用性和差异性核心决策要素,优先解决通用性核心决策要素。另外随着时间推移,用户的需求会发生变化,所以要定期识别用户需求,比如最开始用户租车是为了商务差旅出行,后面是为了自驾游,再往后为了长距离通勤。这三类用户都需要租车,但是租车的场景不同导致核心决策要素有不同,商务差旅关注取还车便捷性,自驾游关注车辆性能,长距离通勤关注计费灵活等等。这都是随着时间推移,用户的需求发生变化,所以要定期识别用户需求,及时把握用户需求。拉动供给:对于非电商平台来说,识别供给并将其线上化的过程其实不难,原因是这类供给多数是有存在的实体,比较难的是将供给结构化、标准化。比如租车场景下,识别门店、车辆、取还车服务流程等供给内容,并将其线上化比较简单,但是标准化车辆车况和取还车服务比较难,因为通过文字、图片很难表达出车辆车况是怎样的,以及什么是车况好什么是车况不好。另外取还车服务要做到所有门店流程标准统一,且有时效性,也比较难。难标准化的原因有两个,一是供给本身存在非标因素,二是供给存在服务内容,受服务人员影响导致履约过程不标准。下篇文章会好好讲讲如何将供给进行标准化。以上是基于自己对于交易增长的一些想法和思考,可能存在一定的局限性,仅供参考。欢迎大家多交流学习!
#专栏作家#
董小白,人人都是产品经理专栏作家。喜欢研究各类好玩好用的APP,关注出行、电商等领域;擅长整理和分析APP亮点功能设计。
本文原创发布于人人都是产品经理。未经许可,禁止转载
题图来自Unsplash,基于CC0协议
| 留言与评论(共有 0 条评论) “” |