今年4月,金山海上风电场一期项目的中标上网电价为0.302元/千瓦时。
彼时,市场对金山海上风电项目的上网电价解读为“创历史新低”。然而,这个新低仅仅保持了3个月,就被福建海上风电项目再次刷新。
7月13日,福建省发改委发布《关于福建省2022年首批海上风电竞争配置结果的公示》,有消息称此次福建省海上风电项目中标的上网电价低至0.2元/度左右。
7月14日,《每日经济新闻》记者就此致电参与了此次竞争配置的福能股份(SH600483),福能股份的工作人员在电话中表示:“是这样,对,没错。”
受此影响,7月14日,福能股份跌停,华能国际跌超9%。截至7月15日收盘,福能股份股价报收12.25元,跌2.78%,总市值239.43亿元;华能国际股价报收7.24元,跌1.5%,总市值1137亿元。

图片来源:摄图网_501472799

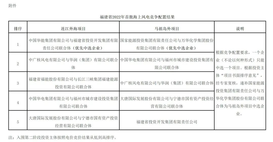
据福建省发改委公告,中国华能集团有限公司与福建省投资开发集团有限责任公司联合体确定为连江外海项目优先中选企业,国家能源投资集团有限责任公司与万华化学(SH600309,股价91.49元,市值2873亿元)联合体确定为马祖岛外项目的优先中选企业。

图片来源:福建省发改委官网截图
7月14日,有券商在分析中援引相关消息称,此次福建两个海上风电项目中标所报上网电价皆约为0.2元/千瓦时。《每日经济新闻》记者就此致电福建省发改委,但工作人员未对该价格进行确认。“因为我们现在还处于公示阶段,主要是受理相关的申报企业有没有提出相关的异议,等到我们这边全部公示结束之后,我们再看情况公示结果。”福建省发改委工作人员表示。

图片来源:福建省发改委官网截图
随后,记者就上述消息致电福能股份,公司工作人员告诉记者该中标价属实。福能股份在此次“连江外海项目”中,与长江三峡集团福建能源投资有限公司组成联合体,报价从低到高排序位列第三位。
针对福能股份的投标情况,该工作人员表示:“我们没有报这么低,因为这个是属于自由报价行为,各报价方他们有自己的考虑,但具体他们是怎么考虑的我们不太清楚,我们按自己能接受的范围去报价,没有中标也是没有办法的事情。”

2022年,是海上风电平价上网元年。
2020年,财政部、发展改革委和能源局下发了《关于促进非水可再生能源发电健康发展的若干意见》,该文件提及:“持续推动陆上风电、光伏电站、工商业分布式光伏价格退坡。继续实施陆上风电、光伏电站、工商业分布式光伏等上网指导价退坡机制,合理设置退坡幅度,引导陆上风电、光伏电站、工商业分布式光伏尽快实现平价上网。”
上述文件明确了2022年开始的新增海上风电和光热项目不再纳入中央财政补贴范围,这也导致了今年以来海上风电项目竞争配置风电上网电价不断创出新低。
据民生证券统计,2019年至2020年,辽宁、山东、上海和浙江海上风电竞争性配置中标上网电价区间为0.76元~0.795元/千瓦时。
至今年,海上风电的竞争性配置中标上网电价相较于此前价格遭到腰斩。
今年4月,上海市发改委公布了金山海上风电场一期项目竞争配置结果,最终确定中国长江三峡集团有限公司、上海绿色环保能源有限公司、中海油融风能源有限公司联合体为项目业主,项目上网电价为0.302元/千瓦时。

图片来源:上海市发改委官网截图
针对福建海上风电的价格新低,华泰证券在其研究报告中认为,此次竞价的结果有较多偶发因素,不必过度悲观。华泰证券分析称:“该竞价结果一方面反映了福建本次招标的规则(入围主体较多,第二阶段按照电价竞价结果从低到高排序)其实并不适用于所有海上风电项目,在陆风和光伏的招标中也非常少见,不必过度担忧;另一方面也反映了稀缺资源争夺的激烈,而有先发优势的企业在拿项目的时候未必会直面单纯的价格战,例如部分省份会给予做过前期工作的企业较大的评比加分,有些绿电资源会直接挂钩火电/抽蓄等配比。”
此外,针对海上风电,有些省份出台了“省补”政策,包括浙江、广东和山东。例如广东省的海上风电项目补贴范围为2018年底前已完成核准、在2022年至2024年全容量并网的省管海域项目,对2025年起并网的项目不再补贴;补贴标准为2022年、2023年、2024年全容量并网项目每千瓦分别补贴1500元、1000元、500元。
记者|赵李南
编辑|段炼 张海妮 杜恒峰
校对|卢祥勇

|每日经济新闻 nbdnews 原创文章|
未经许可禁止转载、摘编、复制及镜像等使用
每日经济新闻
| 留言与评论(共有 0 条评论) “” |