
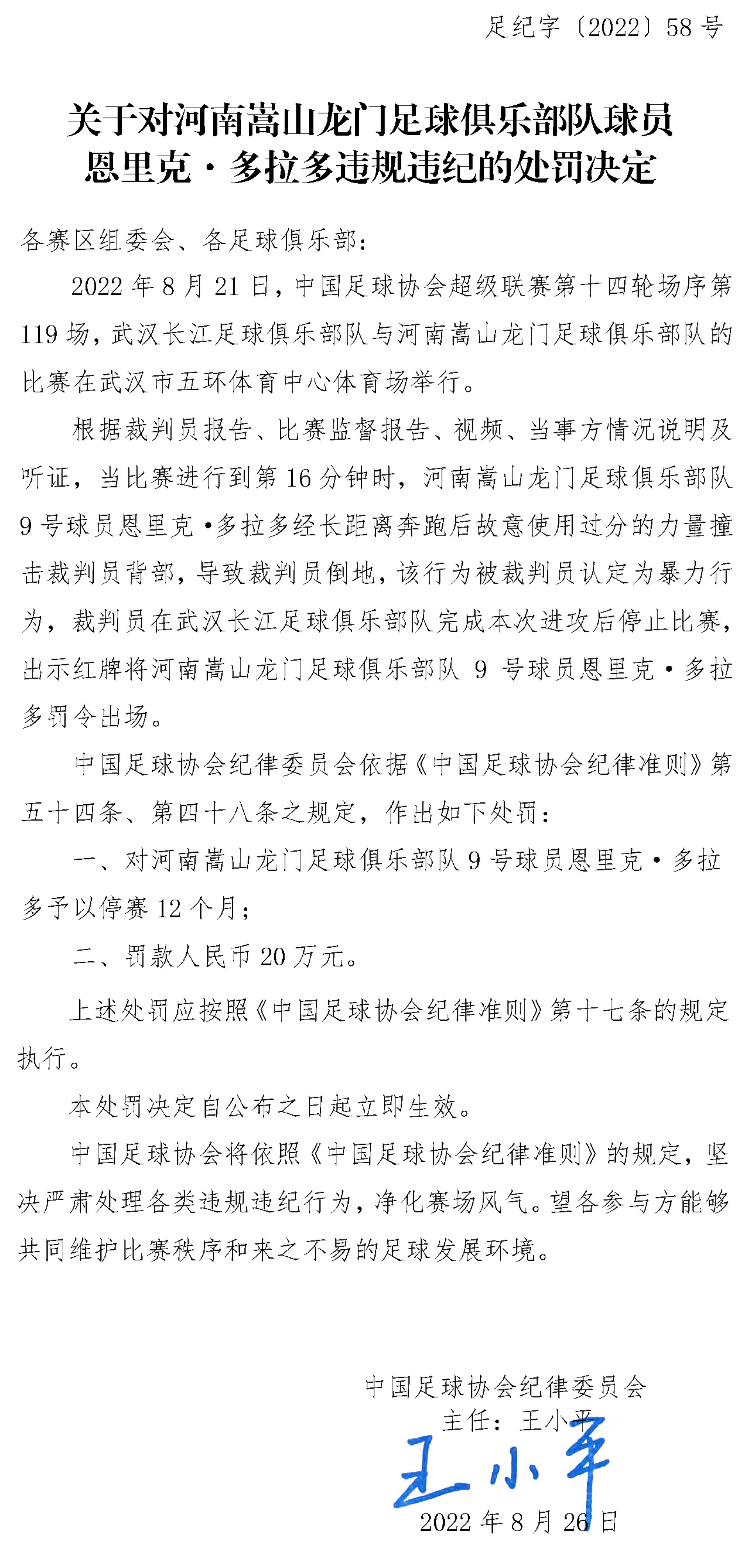
中国足协在8月26日发布官方公告,关于中超球队河南嵩山龙门的巴西外援多拉多故意冲撞主裁判马宁事件,足协开出禁赛12个月+罚款20万元的重磅罚单。多拉多拿职业生涯开玩笑,这一撞几乎是撞毁职业生涯。

多拉多在2019年底加盟河南嵩山龙门,中途有经过合同延期,双方目前的合同到期时间是2023年12月31日。足协罚单从公布之日起生效,现在已经进入禁赛时间,到2023年8月25日结束。由此可见,到多拉多解除禁赛后,与河南嵩山龙门的合同就只剩4个月了。

关于多拉多被重罚,这种行为没什么好说的,冲撞主裁判行为太过恶劣,在其他国家联赛同样是面临着长期禁赛的处罚。当然,有不少球迷对主裁判马宁不满,指责其判罚尺度掌握不一。判罚归判罚,可以在合理的条件下与之争论,甚至是向有关部门申诉。但是多拉多背后撞人的性质太恶劣,这种行为必须杜绝。

由于多拉多与河南嵩山龙门实际能够履行的合约只剩4个月,且还要等上一年。对于河南嵩山龙门而言,现在恐怕只剩解约这一条路,大家好聚好散。若是双方就此分手,多拉多本人与中超也就此告别了,在这里遭遇重罚显然不愿再留恋这个赛场,其余的中超球队恐怕也不愿去碰这个“易爆品”。

关于多拉多解约了去其他联赛,据著名媒体人骆明爆料,事情没那么简单,多拉多面临的是全球禁赛。骆明在个人社媒写道:“中国足协开国际转会证明时,就要通过转会系统告诉新俱乐部所在的足协,这个人还有多久停赛没履行。”另外,骆明还指出:“在新足协注册,需要老足协的证明,这与是否解约无关。”

这次多拉多针对的是裁判,国际足联方面对于裁判都有相关的保护政策,绝不允许球员伤害裁判。由此可见,尽管多拉多还可以申诉,但是想要大幅减少禁赛时间恐怕是不行的。只是可以通过申诉适当减少禁赛时间,但至少应该也要禁赛半年以上。

另外,职业联赛对于裁判都有保护条例,其他联赛看到这种情况也不会纵容。就算足协开具证明时送个人情给多拉多,其他联赛在了解到事实真相后,也要衡量这次事件的性质,否则该联赛的相关裁判组必然对该足协不满。

多拉多已经33岁,停赛一年后就34岁,长期休战个人状态无法保持。关键的是这种恶劣事件涉及到的性质不同,往后找球队也不是那么好找了。总之,多拉多这一撞真是拿职业生涯开玩笑,几乎是撞毁掉自己的职业生涯。
| 留言与评论(共有 0 条评论) “” |