智能玩具机器人语音芯片,离线AI语音识别ic方案选型-NRK3301

机器人玩具已经成为儿童玩具和教育用品的主流,它不仅能充分激发和满足儿童消费群体的好奇心,同时还能强化了消费群体和玩具的互动体验。

机器人玩具主要是通过语音识别技术,让我们可以与玩具对话,可以用语音对玩具发出命令,让其完成一些简单的任务。

智能玩具机器人语音芯片,离线AI语音识别ic方案选型——NRK3301

NRK3301语音识别芯片机器人玩具离线语音方案:

NRK3301语音识别芯片是九芯电子推出的一款音质优美,功能强大,识别率高的离线语音识别芯片,采用最新的神经网络(TDNN)算法,具有识别精准,误判率低等优势,5米远场可靠识别。

在机器人玩具中置入NRK3301语音识别芯片可以通过对话实现儿歌、故事、唐诗、英语、百科等内容的互动交流。

NRK3301语音识别芯片属于离线语音芯片,离线语音是一种免联网的语音交互技术,支持本地进行语音识别处理,无需接入云端即可做出响应。

智能玩具机器人语音芯片,离线AI语音识别ic方案选型——NRK3301

NRK3301语音识别芯片机器人玩具离线语音方案

NRK3301芯片在机器人玩具语音内容(词条可定制):

l 开机语—— 欢迎使用XXX智能玩具早教机;

l 英文音乐——好的主人,已切换到英文音乐模式;

l 中文经典音乐 ——好的主人,已切换到中文经典音乐模式;

l 播放儿歌 ——好的主人,已切换到儿歌模式;

l 讲故事;——好的,主人,你要听什么故事呢?

l 狼外婆—— 好的,主人;

l 关闭音乐——好的主人,已关闭音乐;

l 暂停音乐——好的主人,已暂停音乐。

NRK3301语音识别芯片的功能特点:

l 高性能 32 位 RISC 内核,主频240MHz,支持硬件浮点运算;

l 内置 1MB SPI FLASH;

l 离线语音识别,采用最新的神经网络(TDNN)算法,具有识别精准,误判率低等优势,5 米远场可靠识别 ;

l 语音降噪算法:过滤掉稳态噪声、对动态噪声也有很好的抑制作用,噪音下也可准确识别;

l 支持 MP3,WAV,WMA,APE,FLAC, AAC,MP4,M4A,AIF,AIFC 音频解码;

l 采样率支持 8KHz / 11.025KHz / 16KHz / 22.05KHz / 24KHz /32KHz / 44.1KHz / 48KHz;

l 三通道立体声模拟 MUX;

l VBAT为 2.2V 至 5.5V,DDIO 为 2.2V 至 3.6V。

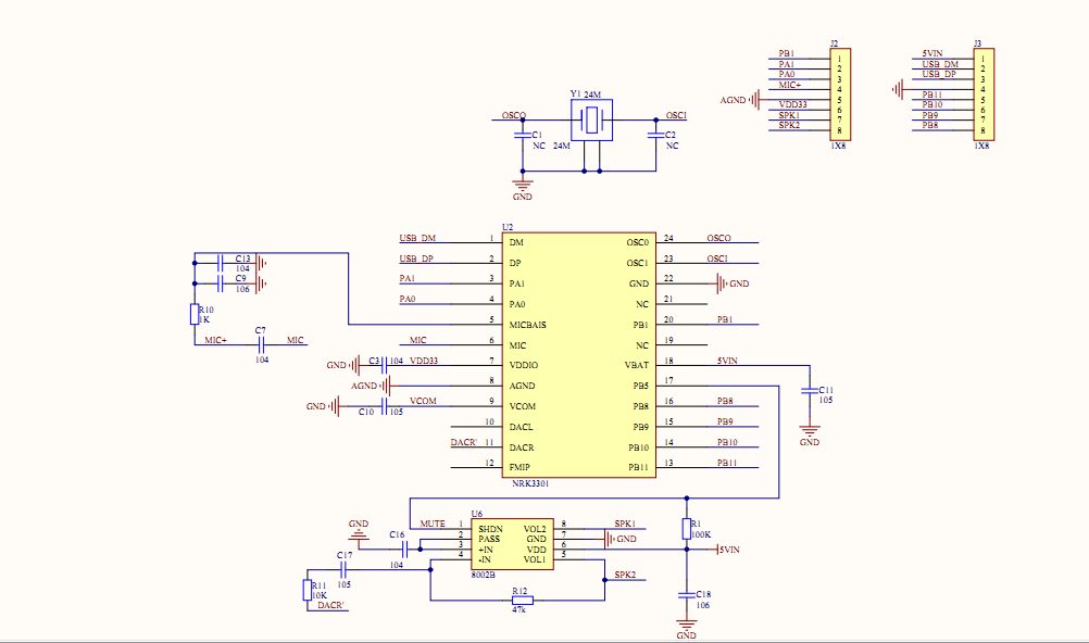
NRK3301语音芯片的电路参考图:

智能玩具机器人语音芯片,离线AI语音识别ic方案选型——NRK3301

NRK3301语音识别芯片的机器人玩具离线语音方案具有免联网、迅速响应、隐私安全保护、接入门槛较低等特点,被玩具厂家优先选型!

发表评论
留言与评论(共有 0 条评论) “”
   
验证码:

相关文章

推荐文章