5月13日
国家市场监督管理总局官网
公布了9批次
食品抽检不合格情况
快来看看
这些不合格食品
你有没有买过
不合格食品有哪些?
市场监管总局网站信息显示,在近期抽取28大类食品450批次样品中,检出6大类食品9批次样品不合格,涉及淘宝、天猫、拼多多等线上平台一些网店和一些线下商店销售的部分产品,包括1批次淀粉及淀粉制品、1批次豆制品、2批次蜂产品、2批次罐头、2批次水果制品、1批次水产制品等。
不合格食品有哪些问题?
主要涉及三大类问题:微生物污染、食品添加剂超范围超限量使用、质量指标不达标等。
不合格食品怎么处理?
市场监管总局已责成相关省级市场监管部门立即组织开展核查处置,查清产品流向,督促企业采取下架召回不合格产品等措施控制风险;对违法违规行为,依法从严处理;及时将企业采取的风险防控措施和核查处置情况向社会公开,并向总局报告。
此次抽检不合格食品
具体情况如下
一、微生物污染问题
(一)淘宝网平夫人美食铺(经营者为浙江省杭州余杭区塘栖镇丁力平食品店)在淘宝网(网店)销售的、标称浙江省杭州龙洞食品有限公司生产的甘草山楂(凉果类),其中霉菌数、菌落总数不符合食品安全国家标准规定。
浙江省杭州龙洞食品有限公司对产品真实性提出异议。浙江省市场监管局核实后,认可其提出的异议,确认该批次不合格甘草山楂实际是由经营者浙江省杭州余杭区塘栖镇丁力平食品店从其公司购入大包装产品后自行分装销售的,不是包装上标称公司生产的产品。
(二)广东省深圳华润万佳超级市场有限公司天河店销售的、标称上海兆宇国际贸易有限公司进口的TESCO赛特蜂蜜(原产国:英国),其中嗜渗酵母计数不符合食品安全国家标准规定。
(三)淘宝网甜萝姑娘美食屋(经营者为江苏省常州市武进区嘉泽娜笑安副食品店)在淘宝网(网店)销售的、标称江苏省苏州市西山金龙食品有限公司生产的甘草桃片,其中菌落总数不符合食品安全国家标准规定。
江苏省苏州市西山金龙食品有限公司对产品真实性提出异议。江苏省市场监管局核实后,认可其提出的异议,确认该批次不合格甘草桃片实际是由经营者江苏省常州市武进区嘉泽娜笑安副食品店购进其生产的大包装产品后自行分装销售的,不是包装上标称公司生产的产品。
(四)淘宝网福建林国食品批发(经营者为福建省福州市长乐区晨一贸易有限公司)在淘宝网(网店)销售的、标称福建省福州宝得利食品有限公司生产的即食海蜇头,其中菌落总数不符合食品安全国家标准规定。
二、食品添加剂超范围超限量使用问题
(一)湖南省长沙市平和堂(中国)有限公司销售的、标称水妈妈食品(上海)有限公司代理的水妈妈牌印尼虾片(原产国:印度尼西亚),其中山梨酸及其钾盐(以山梨酸计)检测值不符合食品安全国家标准规定。
(二)拼多多探味君食品(经营者为安徽省宿州市砀山县泰泰食品店)在拼多多(手机APP)销售的、标称安徽省宿州市光明食品有限公司生产的糖水型染色草莓罐头,其中诱惑红检测值不符合食品安全国家标准规定。
(三)天猫桃金源旗舰店(经营者为安徽省宿州市砀山县凤起商贸有限公司)在天猫商城(网店)销售的、标称安徽省宿州市砀山县凤起商贸有限公司委托河南省商丘市夏邑县江海食品厂生产的染色草莓罐头,其中诱惑红检测值不符合食品安全国家标准规定。
三、质量指标不达标问题
(一)拼多多集品小铺子(经营者为山东省临沂市罗庄区依乐美食品店)在拼多多(手机APP)销售的、标称安徽省铜陵市枞阳县高生源蜂业有限公司委托安徽省高生源蜂业有限公司生产的蜂王浆,其中10-羟基-2-癸烯酸检测值不符合食品安全国家标准规定。
安徽省铜陵市枞阳县高生源蜂业有限公司对检验结果提出异议,并申请复检;经复检后,维持初检结论。
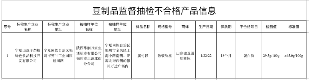
(二)陕西华润万家生活超市有限公司银川市正源北街分公司销售的、标称宁夏山逗子杂粮绿色食品科技开发有限公司生产的腐竹段,其中蛋白质含量不符合产品明示标准要求。
宁夏山逗子杂粮绿色食品科技开发有限公司对检验结果提出异议,并申请复检;经复检后,维持初检结论。
抽检不合格食品情况表:






点击文末“阅读原文”
查看市场监管总局通告
湖北新闻官方出品 | 转载请注明出处
监制:郭小容
| 留言与评论(共有 0 条评论) “” |