
今日TIC晨报
近日,河北省人民政府印发关于全面提升产品质量若干措施的通知。其中明确要做强检验检测机构,争创国家级质量标准实验室和更多的国家产品质量检验检测中心,对获批筹建的国家产品质量检验检测中心给予500万元资金支持,到2025年,国家产品质量检验检测中心达到16家。
河北省人民政府印发关于全面提升产品质量若干措施的通知
冀政字〔2022〕45号
各市(含定州、辛集市)人民政府,雄安新区管委会,省政府有关部门:
现将《关于全面提升产品质量的若干措施》印发给你们,请结合本地本部门实际认真贯彻执行。
河北省人民政府
2022年9月6日
关于全面提升产品质量的若干措施
为全面提升我省产品质量水平,提高河北产品的品牌影响力、市场竞争力,推动经济社会高质量发展,加快建设经济强省、美丽河北,结合实际,制定如下措施。
一、强化标准引领
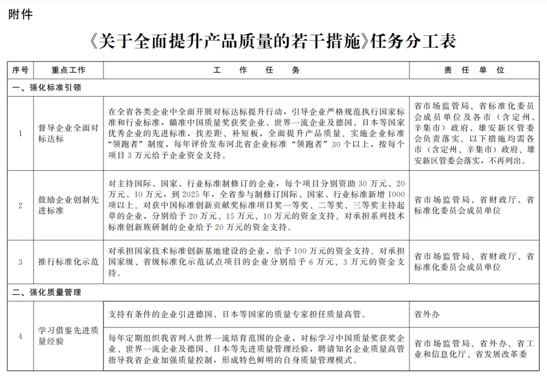
(一)督导企业全面对标达标。在全省各类企业中全面开展对标达标提升行动,引导企业严格规范执行国家标准和行业标准,瞄准中国质量奖获奖企业、世界一流企业及德国、日本等国家优秀企业的先进标准,找差距、补短板,全面提升产品质量。实施企业标准“领跑者”制度,每年评价发布河北省企业标准“领跑者”30个以上,按每个项目3万元给予企业资金支持。
(二)鼓励企业创制先进标准。对主持国际、国家、行业标准制修订的企业,每个项目分别资助30万元、20万元、10万元,到2025年,全省参与制修订国际、国家、行业标准新增1000项以上。对获中国标准创新贡献奖标准项目奖一等奖、二等奖、三等奖主持起草的企业,分别给予20万元、15万元、10万元的资金支持。对承担系列技术标准创新族研制的企业给予20万元的资金支持。
(三)推行标准化示范。对承担国家技术标准创新基地建设的企业,给予100万元的资金支持。对承担国家级、省级标准化示范试点项目的企业分别给予6万元、3万元的资金支持。
二、强化质量管理
(四)学习借鉴先进质量经验。支持有条件的企业引进德国、日本等国家的质量专家担任质量高管。每年定期组织我省列入世界一流培育范围的企业,对标学习中国质量奖获奖企业、世界一流企业及德国、日本等先进质量管理经验,聘请知名企业质量高管指导我省企业加强质量控制,形成特色鲜明的自身质量管理模式。
(五)推广先进质量管理方法。推行企业首席质量官制度,到2023年底,推动全省规模以上工业企业全部设立首席质量官。引导我省主导产业重点培育企业全部导入卓越绩效等先进质量管理模式。持续推广省地方标准《质量诊所管理规范》,引导企业开展质量分级诊断活动。
(六)健全质量管理体系。加强对质量认证活动的监管与服务,督促获证企业保持质量管理体系有效运行。围绕107个县域特色产业集群,推进小微企业质量管理体系认证提升行动,每年帮扶小微企业2000家以上,每个县(市、区)每年培育2个以上典型案例。帮助企业按照国际标准建立测量管理体系,到2025年,帮扶指导企业不少于1500家。
(七)培树优秀企业家和工匠标杆。发掘“专注品质、追求卓越、诚信守约、履责担当”的企业家典型,进行宣传表扬。每年开展“河北工匠”选树、劳动和技能竞赛、职业技能培训、质量管理创新、质量改进提升等活动,培育更多劳动模范和优秀工匠。推动普通高等学校、职业院校加强质量相关学科专业和课程建设,鼓励职业院校主动吸纳行业龙头企业参与专业规划、课程设置等,合作共建新专业、开发新课程、开展订单培养。
三、强化科技赋能
(八)加强核心技术攻关。针对制约产品质量提升的突出问题,加强产业技术攻关,实现关键核心技术群体突破。支持企业加大研发投入,推动落实研发费用支出税前加计扣除政策。针对行业共性技术和核心技术的重大突破,在省级科技计划中给予最高1000万的资金支持。支持我省企业与国内外大院大所、龙头企业合作,在河北转化一批高水平成果,形成一批重大战略新产品,打造一批新技术集成应用示范场景,单个项目在省科技计划中给予最高500万元的资金支持。
(九)加快工业设计发展。支持企业工业设计中心建设,加快产业链关键环节工业设计植入,对新认定的省级工业设计中心(工业设计示范企业),给予100万元资金奖励;达到国家级工业设计中心标准的,再给予100万元资金奖励。推进工业设计成果转化和产业化,对制造企业购买工业设计服务和设计成果转化项目,给予核定支出费用50%、最高不超过100万元的资金支持。支持工业设计公共服务平台建设,应用互联网、大数据、云计算等信息技术,推进设计服务平台开放共享。
(十)推动专利转化。实施产业专利导航项目,到2023年底,实现我省主导产业全覆盖。深入实施专利转化专项计划,充分利用中央财政1亿元专项资金,转化专利3.5万件以上。
四、强化质量服务
(十一)做强检验检测机构。在特色产业集群开展以检验检测机构为依托,有机融合检测、标准、计量、认证、知识产权等要素资源的协同创新服务平台试点建设。健全省级质量技术机构与国际国内先进机构合作机制,争取国家级特种设备检验创新机构入驻雄安新区。开展检验检测行业标杆培树活动。争创国家级质量标准实验室和更多的国家产品质量检验检测中心,对获批筹建的国家产品质量检验检测中心给予500万元资金支持,到2025年,国家产品质量检验检测中心达到16家。
(十二)加强计量服务支撑。推进氢能、工程橡胶省级产业计量测试中心建设,培育钢铁、生物医药省级产业计量测试中心,争取国家产业计量测试中心落户河北。到2025年,建设国家产业计量测试中心1个,省级产业计量测试中心6个。对获批筹建的国家级产业计量测试中心给予500万元资金支持。
(十三)推进高端质量认证。加大对高端质量认证机构监管与服务力度,引导企业加强对绿色、低碳、有机产品和优质新产品等高端品质认证。针对外贸企业开展国际认证培训与咨询服务,每年培训服务企业2000家以上。
(十四)提升一站式服务效能。推进市、县质量基础设施“一站式”服务平台和窗口建设,每个设区的市设立平台和窗口的县(市、区)3个以上、服务企业50家以上。深化“质量服务企业行”活动,组织更多的质量专家和技术机构深入企业主动服务,活动范围向规模以上企业和中小企业延伸,2023年开始,每年服务企业600家以上。
五、强化品牌牵引
(十五)塑造河北品牌形象。探索推广区域公共品牌。开展制造业高端品牌和农业品牌培育,实施制造业“增品种、提品质、创品牌”行动、农业品牌精品培育计划、农业生产“三品一标”提升行动,到2025年,培育一批制造业单项冠军企业,打造150个农业区域公用品牌、120个农业企业品牌、100个高端农产品品牌。持续办好中国品牌日活动,组织企业参加各类展销会、博览会等,在主流媒体及互联网平台等宣传推广河北品牌。
(十六)推动质量联动提升。发挥产业链“链主”企业带动作用,将相关企业纳入共同的质量管理体系,实施质量技术联合攻关和质量一致性管控。发挥中央企业、国有大中型企业主力军作用,依托产业链条,通过提升上下游零部件、原材料和附属产品供给质量等方式,实施“专精特新”小巨人企业科技特派服务团制度,带动培育一批“专精特新”企业。加大“全国质量品牌提升示范区”争创力度,对每家新获得全国质量品牌提升示范区的给予50万元资金奖励。
(十七)培树质量标杆企业。将我省列入世界一流培育范围的企业全部纳入争创中国质量奖培育名单。将107个县域特色产业集群头部企业全部列入省、市政府质量奖培育名单,推广质量标杆企业典型经验。到2025年,累计培育省政府质量奖企业120家以上。
六、强化监管执法
(十八)实施综合监管。加强“双随机、一公开”部门联合抽查,年度随机抽查企业占比3%以上。健全产品质量安全风险监控机制,加强重点产品监督抽查和比对分析,对问题较多的区域产品开展专项整治。对新设立的新产业新业态新模式企业给予1至2年包容期,实施行政指导等柔性监管。
(十九)加强重点监管。建立农产品、食品、药品、重点工业品等重要产品质量追溯体系,深入开展重点产品质量安全隐患排查,坚决守住质量安全底线。农产品质量监测、食品抽检、药品监督抽检合格率分别保持在98%、98%、99%以上。
(二十)严格执法打假。深化民生领域“铁拳”行动和“打假保名优”等专项行动,强化对驰名商标、中华老字号、地理标志保护产品、农产品地理标志等品牌保护,依法严厉打击品牌仿冒、商标侵权等违法行为。
七、强化工作协同
(二十一)推进部门协同。各地各部门要加强对产品质量提升工作的领导,明确属地责任、部门责任和企业责任。健全省、市、县质量工作议事协调机制,完善部门协同会商、信息共享、联合执法等工作制度,扎实推进各项工作任务落地落实。
(二十二)健全激励政策。各地要完善产品质量提升资金多元筹集和保障机制。省级财政和行业主管部门要统筹相关专项资金,梳理全省质量激励奖励项目,建立质量激励奖励项目动态优化清单。
(二十三)强化考核问效。加强对产品质量提升工作的跟踪问效,加大产品质量在质量工作考核中的权重,考核结果纳入各级党政领导班子和领导干部考核。
(二十四)营造浓厚质量氛围。充分利用质量月、国际消费者权益日、世界标准日等时间节点,推动质量文化活动进企业、进园区。在主流新闻媒体推广宣传质量标杆先进事迹,对典型质量违法行为依法予以曝光。
附件:《关于全面提升产品质量的若干措施》任务分工表







|信息来源 河北省人民政府|
声明:本文所用视频、图片、文字部分来源于互联网,版权属原作者所有。如涉及到版权问题,请及时和我们联系,核实后协商处理或删除。
点“在看”给我一朵小黄花
| 留言与评论(共有 0 条评论) “” |