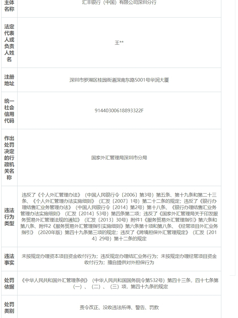
中新经纬12月14日电 外汇局网站近日披露一则罚单显示,汇丰银行(中国)有限公司深圳分行被没收违法所得13.35万元人民币,罚款844.65万元人民币。


外汇局网站截图
罚单显示,汇丰银行深圳分行违法事实包括,未按规定办理资本项目资金收付行为;违反规定办理结汇业务行为;未按规定办理经常项目资金收付行为;擅自提供对外担保行为。
对此,国家外汇管理局深圳市分局对该行责令改正,警告,没收违法所得13.35万元人民币,罚款844.65万元人民币。同时,对时任财富管理及个人银行业务区域总经理王某某警告,罚款5万元、时任副行长陈某某警告,罚款5万元人民币。(中新经纬APP)
关注中新经纬(jwview)官方微信公众号获取更多精英的财经资讯。
| 留言与评论(共有 0 条评论) “” |