
近日
武汉多个区政府官网
发布了校园周边食品摊贩
禁售区域范围公告
江汉区

7月12日,武汉市江汉区人民政府官网发布《江汉区校园周边食品摊贩禁售区域公告》。江汉区各街道办事处划定了139所中小学校及幼儿园周边食品摊贩禁售区域范围,现予以公告。
江汉区各校园周边
食品摊贩禁售范围明细表
(上下滑动查看详情)






江夏区

江夏区各街道办事处划定了中小学校及幼儿园周边食品摊贩禁售区域范围,现予以公告。
江夏区各校园周边
食品摊贩禁售区域范围明细表
(上下滑动查看详情)




黄陂区

截至2022年6月27日,黄陂区20个街乡(管委会)全部划定的292所中小学校及幼儿园周边食品摊贩禁售区域范围,现予以公告。
黄陂区学校、幼儿园
食品小摊贩禁售区设立登记表
(上下滑动查看详情)





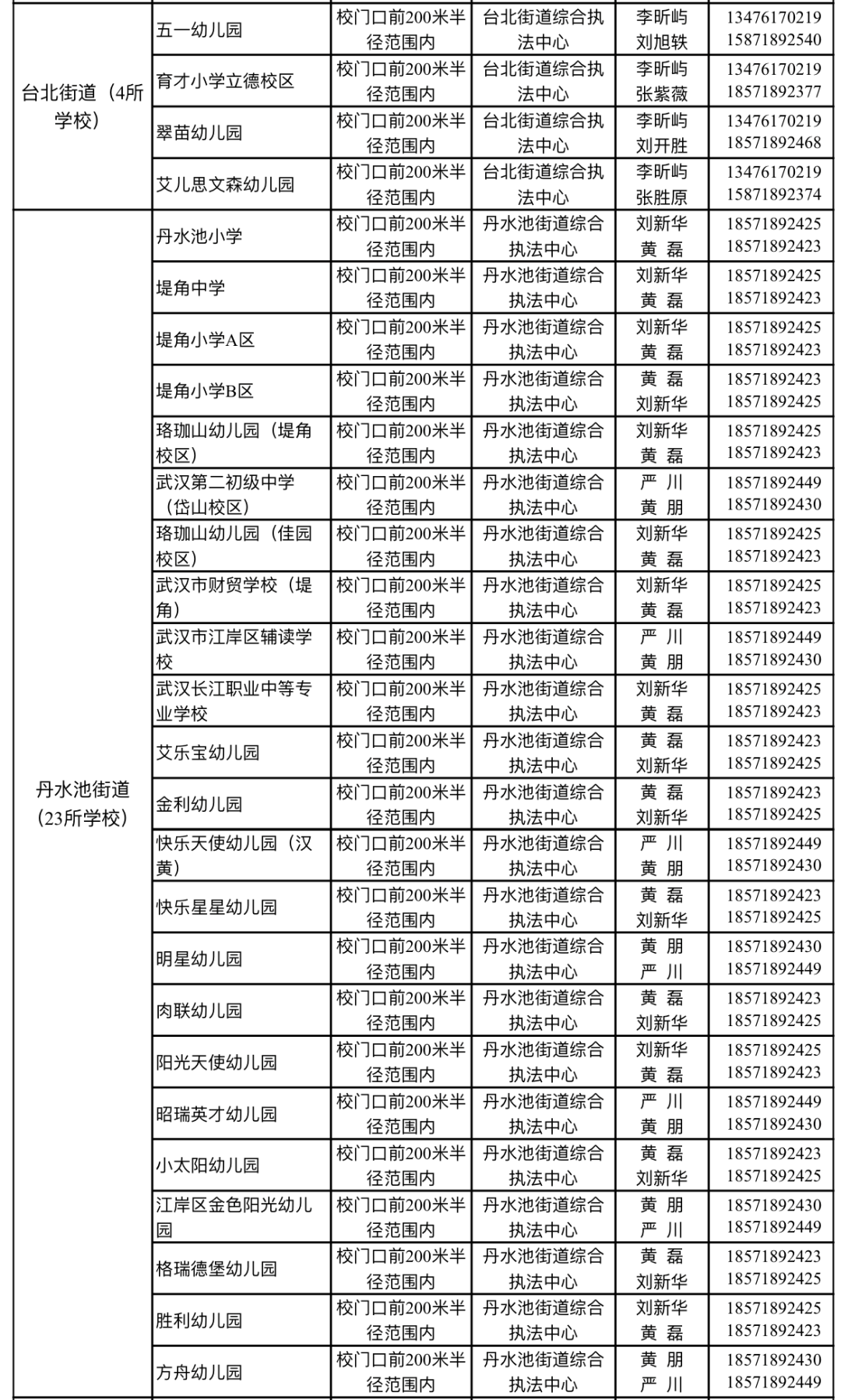
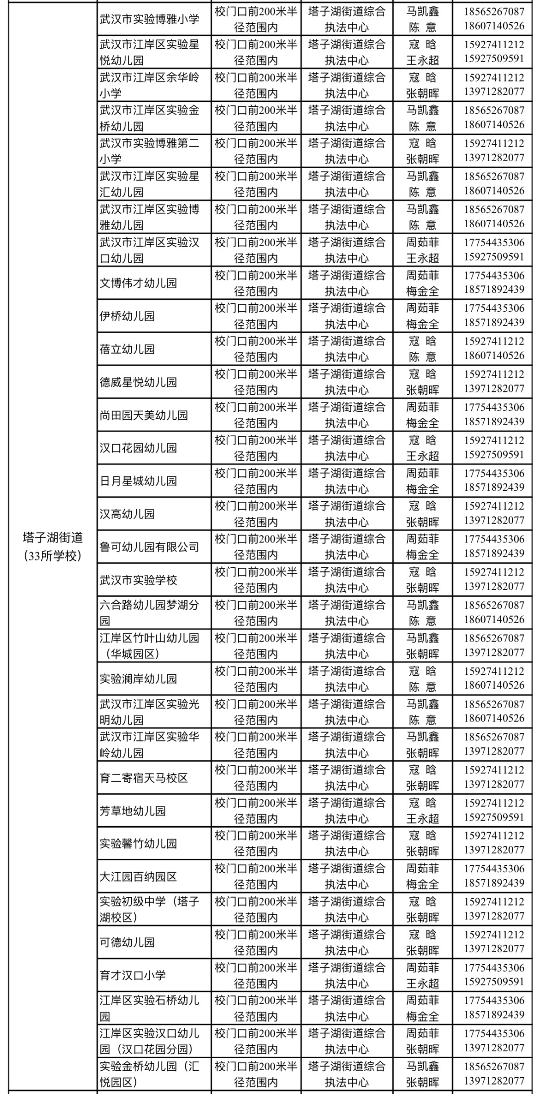
江岸区

截至2022年7月8日,江岸区16个街道办事处及1个社区管委会,全部划定了239所中小学校及幼儿园周边食品摊贩禁售区域范围,现予以公告。
江岸区校园周边
食品摊贩禁售区域范围明细表
(上下滑动查看详情)








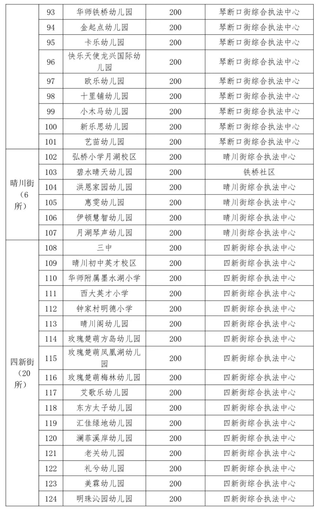
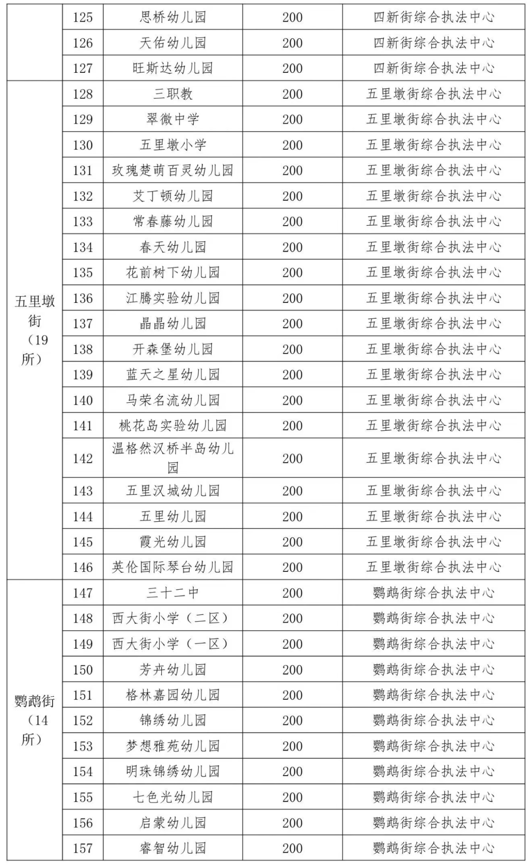
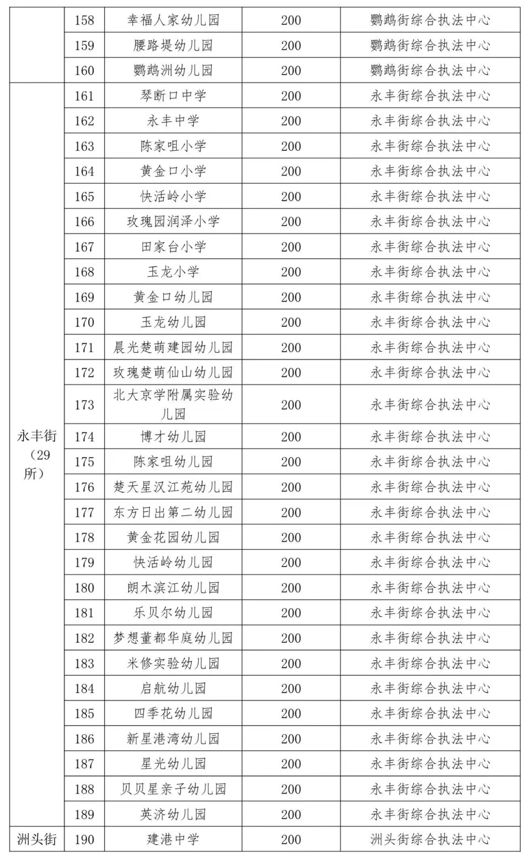
汉阳区

汉阳区幼儿园及中小学校园周边
食品摊贩禁售区域范围明细表
(上下滑动查看详情)







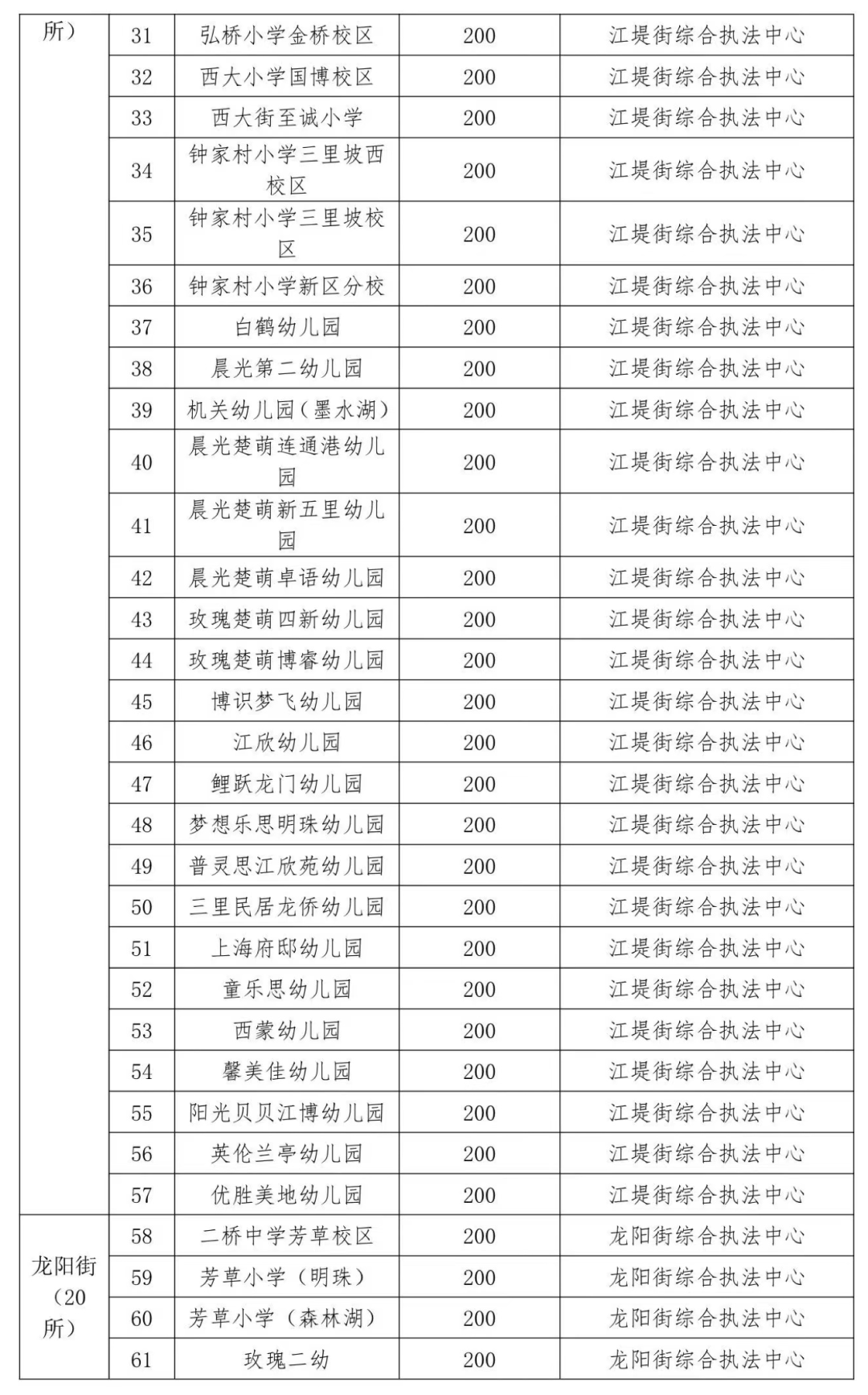
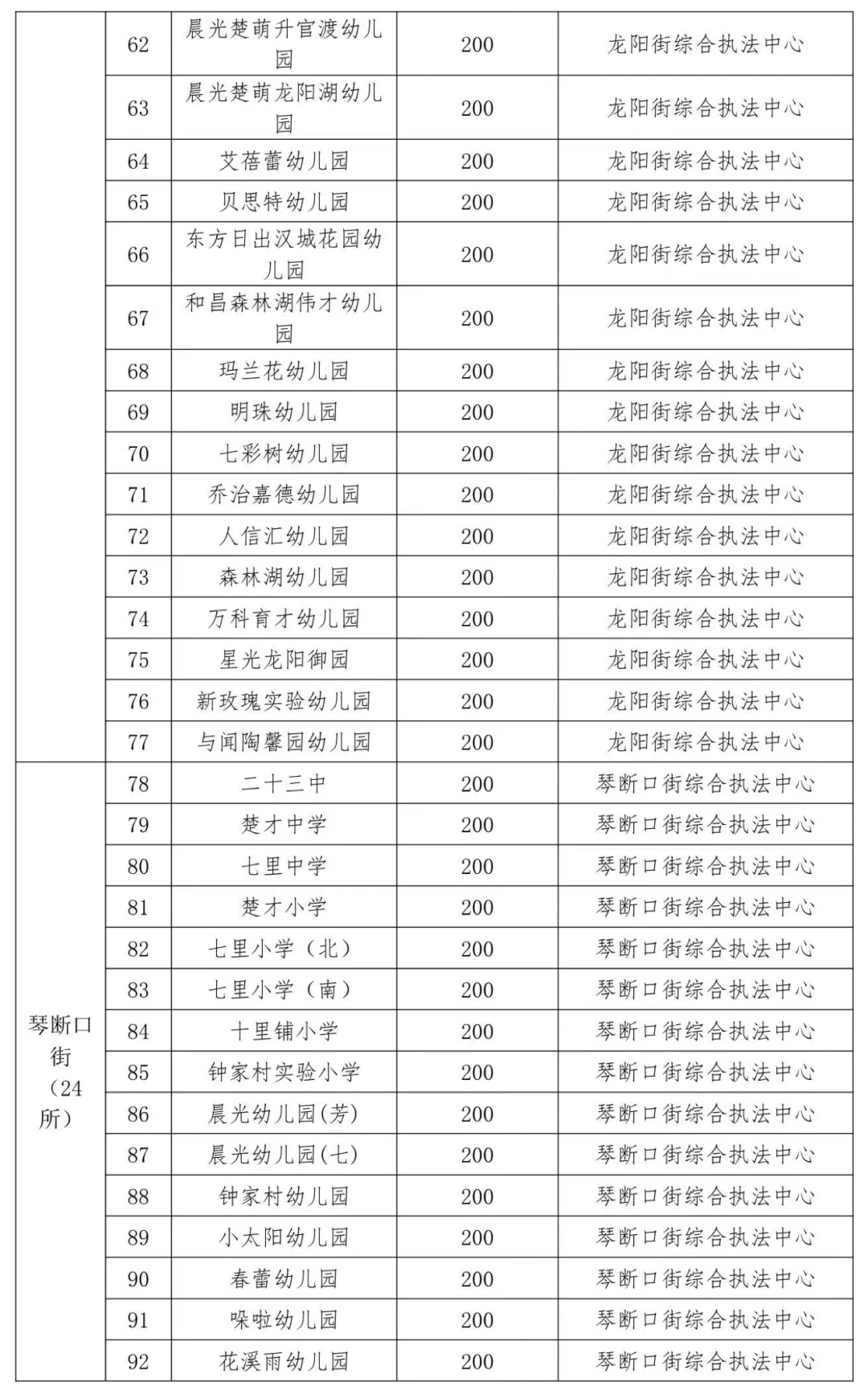
武昌区
武昌区各街道办事处划定了中小学校及幼儿园周边食品摊贩禁售区域范围,现予以公告。
武昌区中小学校及幼儿园
周边食品摊贩禁售区域范围明细表
(上下滑动查看详情)









请食品摊贩经营者严格遵守
广大市民群众监督
“七彩假期,快乐同行”
2022年暑期作品征集活动开始啦!
快来分享你的假期精彩瞬间
定制专属于你的主题海报
还有可能在长江云公益重点展示哦



参与方式
方式一:关注长江云或湖北青年志愿者微信公众号,回复七彩假期,获取专属作品上传链接。

方式二:将该主题下相关的照片、姓名、班级、学校以及假期故事,发送到邮箱:hbtv_cjy@163.com,邮件主题注明#七彩假期#。
| 留言与评论(共有 0 条评论) “” |