哈尔滨市2022年省重点高中国际班录取分数线发布

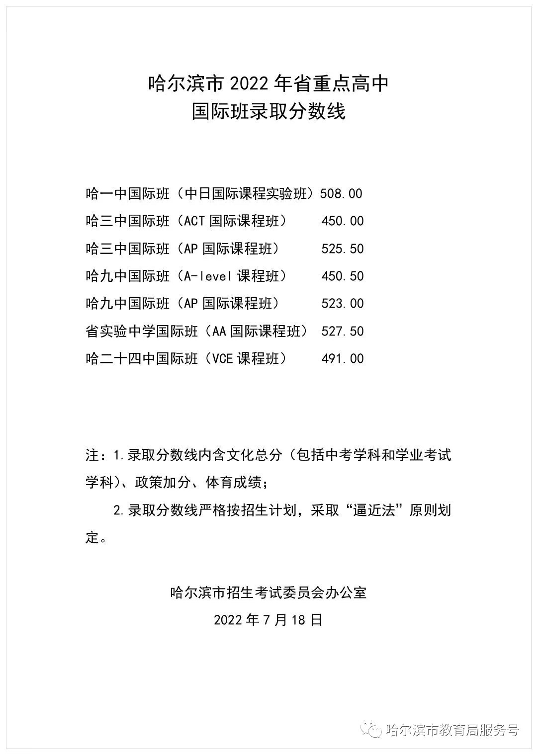
龙头新闻·生活报记者从哈市教育局获悉,哈尔滨市2022年省重点高中国际班录取分数线发布,其中省实验中学国际班录取分数最高,为527.5分。

版权声明:未经许可禁止以任何形式转载

龙头新闻·生活报记者:吕晓艳

发表评论
留言与评论(共有 0 条评论) “”
   
验证码:

相关文章

推荐文章