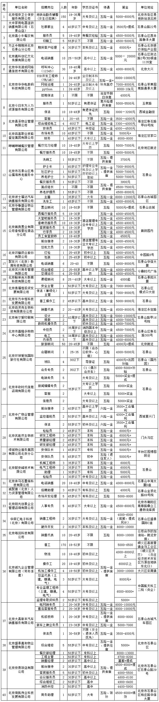
40家企业 104个岗位!石景山区百日千万行动线上招聘会热招中

应聘方式:请将个人简历发送至sjsgfdwzp@126.com,并在邮件中注明应聘单位及岗位。

此次信息有效时间:2022年07月18日-2022年07月22日

注意:简历必须有个人身份证号、户籍街道等信息

来源:石景山人力社保编辑:石景山区融媒体中心

发表评论
留言与评论(共有 0 条评论) “”
   
验证码:

相关文章

推荐文章