【来源:九派新闻】
“我现在也不知道什么时候退费,还会不会退费。”陈娜忧心忡忡。她这么愁苦的原因是,有将近六万块钱冻结在“开课吧”。
去年底报名“开课吧”的考研培训课之后,陈娜觉得自己仿佛陷入精心布局的陷阱,一次次报课,甚至不惜借钱和刷信用卡。但“开课吧”许诺退还的学费,她至今一分钱都没有收到。
最近,像陈娜一样焦虑的学员还有不少。对此,“开课吧”给出的回应是:公司在转型,最快8月份会开始退款。
【1】一门课程少则几千,多则几万
陈娜是陕西西安人,去年,在考研的她通过短视频平台接触到“开课吧”的“零元课”。
“开课吧”许诺,她参加的课程是福利班,学员的权益会得到保障。只要学员完成指定课程,等考研结束后,不管考上与否,都会全额退还学费。

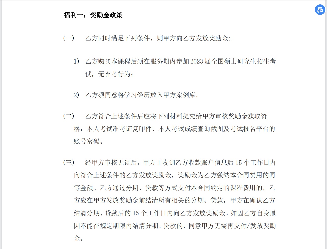
其提供的合同上显示,开课吧约定,等陈娜考完研之后就可以申请奖励金,经该司审核无误之后,会于15个工作日内给她发放和合同费用等额的奖励金。该合同的费用为16830元。

陈娜表示,报课之后,她开始学习。但考虑到没有经济来源,陈娜寻思着能否一边工作一边考研。而她添加的“开课吧”的工作人员,隔三岔五给她推销不同种类的课程,其中一个职业精英实战特训营吸引了她的注意。
想找工作的陈娜在销售的大力推荐下,第二次购买课程,这次和前一个课程一样,依旧许诺学完之后全额退还。
陈娜对这个所谓的职业精英课程并没有什么好感,“都是录播课,讲的东西也不怎么样,就是那种短视频平台的博主也会讲的常见的内容。”
但这远不是结束,2022年初,“开课吧”又推出售价几千的开年大课,“就是说新的一年要开始了,给你们指导一下新的一些职业契机,比如寻找今年的风口等。但是这个课讲得特别烂,毫无内容。”
上了几节课之后,陈娜不想上这个开年大课,想退课。工作人员劝她,“反正课都上了,你就上完吧,反正最后也会退钱的。”这么一劝,素来乖巧的陈娜就听了。
没过多久,陈娜禁不住销售的劝说,又购买了售价两万余元的考编课程。现在回想,陈娜也略微觉得不可思议,她记得自己买课时候的心情,“会给我们试听,听完整个人就热血沸腾。”
她沸腾的热血在5月份被一盆冷水浇得拔凉。
按照合同,陈娜于4月底上完职业精英和开年大课,这两门课程的费用应该于5月份退还,但她左等右等,一分钱都没有等到。
在报第一门课之前,陈娜还警惕地查询了“开课吧”的来历,她查到,“开课吧”在不同城市的注册资金都高达上百万,其法人方业昌名下有三十几家公司,“百度上好像写了他的头衔包括教育类精英。”而现在再搜开课吧,她发现有不少人在曝光其拖欠学员学费。
【2】发现妈妈也报了课
“五月份不退,我去和销售、带班的班主任反映问题,客服说下个月退,下个月又说新的理由。”陈娜每次被不同的理由搪塞,退费迟迟没有动静。
而她,也在维权的路上得知有不少人也面临退费难的问题。北京的甘雪便是其中之一。
甘雪自几年前就辞去工作在家带孩子,考虑到孩子积分落户,如果父母是研究生的话可以加分,她便打算报考研究生。她也是在短视频平台刷到了开课吧的广告,也是免费试课之后决定购买开课吧的福利课程,总价16900元。
但和陈娜不一样的是,甘雪的学费将分六个月返还,每个月返还总额的六分之一。
他们约定每个月15号打款。今年3月份,甘雪开始上课,4月15日,她如约拿到第一笔退费的钱。但是下个月,开课吧不给退费了。甘雪去问,得到的说法是现在退费的人太多,来不及安排他们这一批学员——这也是开课吧拿来回应其他学员的常见说辞之一。
甘雪不服,找到公司去,发现开课吧被围了起来,她进都没进去。后来多番沟通,甘雪拿到了5月份的返款,这也是她目前拿到的最后一笔返款。
“谁知道他们发生了什么,不知道是资金链断了还是卷钱跑了。”甘雪语气惆怅。
学员宋伟也报了课,也没有退钱,但他相对看得开,因为他现在有工作,压力不算大。想找开课吧维权的学员们建了一个群,群很快加满了,他们因为各种各样的原因报名了开课吧的课程,现在却面临同一个问题,退费难。
宋伟心疼群里的很多学员,他们或是学生或是宝妈,现在退费艰难,但不少人却还要按期还款。
陈娜说,自己当初本就没有什么钱,在销售的劝说下,找朋友借了三万,又刷了一两万的信用卡。现在她每个月要还2000余元,“因为我分了很多期,已经分到明年去了。”而欠朋友的钱,她更不知道什么时候能还。
而另她觉得震惊的是,她一开始不敢告诉家人自己报了开课吧的课,后来某次在和他人电话沟通此事的时候,妈妈听到了“开课吧”三个字,问她怎么回事。陈娜无奈只得如实告诉爸妈实情,妈妈听完脸色一变,“我刚刚报了他们的课,情绪管理的课。”
“现在我和我妈心里压力都很大。”陈娜越说越生气,“你知道吗,开课吧甚至有算命课,我当初要是知道他有算命课,说什么也不会在这报课。”
【3】公司承诺最快8月之后开始退费
陈娜等人也想过采取法律手段维护自己的权益,但去接触之后发现,他们当初的合同隐藏了一个坑。
其提供的合同上显示,“在本合同履行过程中发生的任何争议,应通过友好协商方式解决,协商解决不成的,双方均有权向北京仲裁委员会提起仲裁解决。”
“我们要是提起仲裁,一个合同的仲裁费用就高达近2万。”陈娜说。
甘雪也直言,“我现在还剩一万一左右没拿回来,仲裁的费用比我没拿回来的钱还多。”所以,他们陷入了死循环。
而伴随着“学员退费难”的风波,开课吧还陷入了另一个风波——拖欠员工工资。
其员工之一,《奇葩说》的辩手席瑞于7月16日在社交平台发文称,请开课吧正视广大学员的诉求,尽快按合同退还学生费用。

席瑞自述,去年8月份入职北京开课吧科技有限公司,担任主讲老师。从3月底开始,他的薪资就一直被拖欠。部门管理层对其表示由于薪资核算方式进行了改革,需要重新核算,加上裁员,所以进度会慢一些。在数月没有拿到薪资,且无法正常开展工作的情况下,他于6月5号提出了离职。
他也提到了学员退费难的问题,称今年4月底,其发现有学员没有按时收到退费,于5月向管理层反馈学员问题。“当时考培学部总裁给我的说法是由于资金账户的监管,加上公司的退费策略调整,会在6月份集中统一给学生退费”。
九派新闻发现,开课吧曾于7月5日发布一则声明,称“目前开课吧处于转型过渡期中,绝不存在停止经营的情况,面对学员的问题,开课吧也在积极应对并提供妥善解决方案”。

但这份声明在多数学员看来,并没有什么用,“对它一点信任度都没有了。”陈娜说。
对于开课吧到底还会不会继续开课,甘雪心中没有底,“可能会吧,我希望他们能正常开课,然后把钱还给我们,哪怕还一部分也行。”她顿了顿,“我觉得他们的课就值个六千块钱。”
7月19日,九派新闻以学员的身份致电开课吧官方客服热线,在排队等待近10分钟后终于接通,客服人员表示需要提供学员的电话才能回答退款相关的问题,其称后续的课程还会开,公司正在转型,但转什么型暂时不知道。
九派新闻又以记者身份咨询学员退费的问题,客服人员称最快8月份会退费,但具体时间还不确定。
(文中人物均为化名)
九派新闻记者温艳丽 实习记者欧阳小飞
【爆料】请联系记者微信:linghaojizhe
版权归原作者所有,向原创致敬
| 留言与评论(共有 0 条评论) “” |