中国网财经7月21日讯 (记者 钟文鑫)据上海市市场监督管理局,日前,上海联华超市发展有限公司星华公路分公司因被查出代售牛奶、鸡蛋过保质期,被上海市嘉定区市场监督管理局罚款5000元。


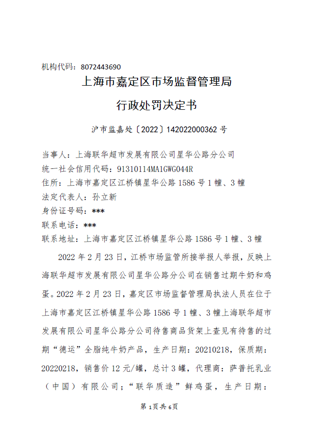
处罚决定书显示,2022年2月23日,嘉定区市场监督管理局执法人员在位于上海市嘉定区江桥镇星华公路1586号1幢、3幢上海联华超市发展有限公司星华公路分公司待售商品货架上查见有待售的过期“德运”全脂纯牛奶产品,生产日期:20210218,保质期:20220218,销售价12元/罐,总计3罐,代理商:萨普托乳业(中国)有限公司;“联华质造”鲜鸡蛋,生产日期:20220108CX09,常温保质期45天,规格12枚/盒,生产企业慈溪正大蛋业有限公司,销售价7元/盒,总计7盒。
经调查,当事人于2022年1月11日购进上述鸡蛋,一共采购了20盒,每盒单价10.8元,总金额216元,销售了13盒,每盒单价13.8元,总金额179.4元;2021年10月7日购进上述牛奶,一共采购10罐,每罐单价9.45元,总金额94.5元,销售了7罐,每罐单价16.9元,总金额118.3元。由于当事人已销售的产品都在保质期内,现场打折出售的这两款过保产品并未出售给消费者,故无违法所得。
当事人经营超过保质期食品的行为违反了《中华人民共和国食品安全法》第三十四条第一款:“禁止生产经营下列食品、食品添加剂、食品相关产品:(十)标注虚假生产日期、保质期或者超过保质期的食品、食品添加剂;”的规定。
依据《中华人民共和国食品安全法》第一百二十四条第一款,上海市嘉定区市场监督管理局对当事人处罚5000元。
值得一提的是,除了上述门店,联华超市另有两门店也因出售过保日期被罚。近日,上海联华永昌超市有限公司丰庄店因货架上摆有超过保百事可乐被上海市嘉定区市场监督管理局罚款5000元,上海世纪联华超市闵行颛桥有限公司因销售过保PAULANER Weissbier德国保拉纳小麦啤酒被上海市闵行区市场监督管理局罚款6000元。


以上图片均截自上海市市场监督管理局
公开资料显示,联华超市股份有限公司隶属上海市属大型国有企业百联集团,于1991年5月设立。2003年,联华在香港上市。
| 留言与评论(共有 0 条评论) “” |