
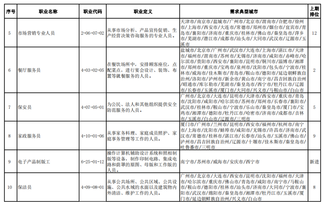
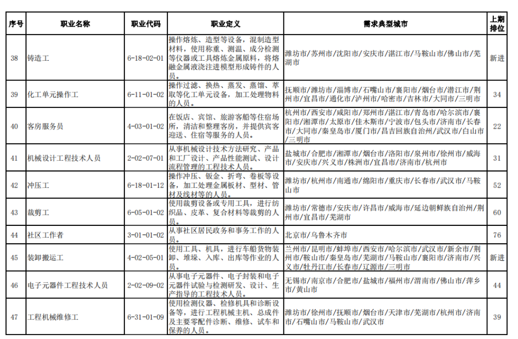
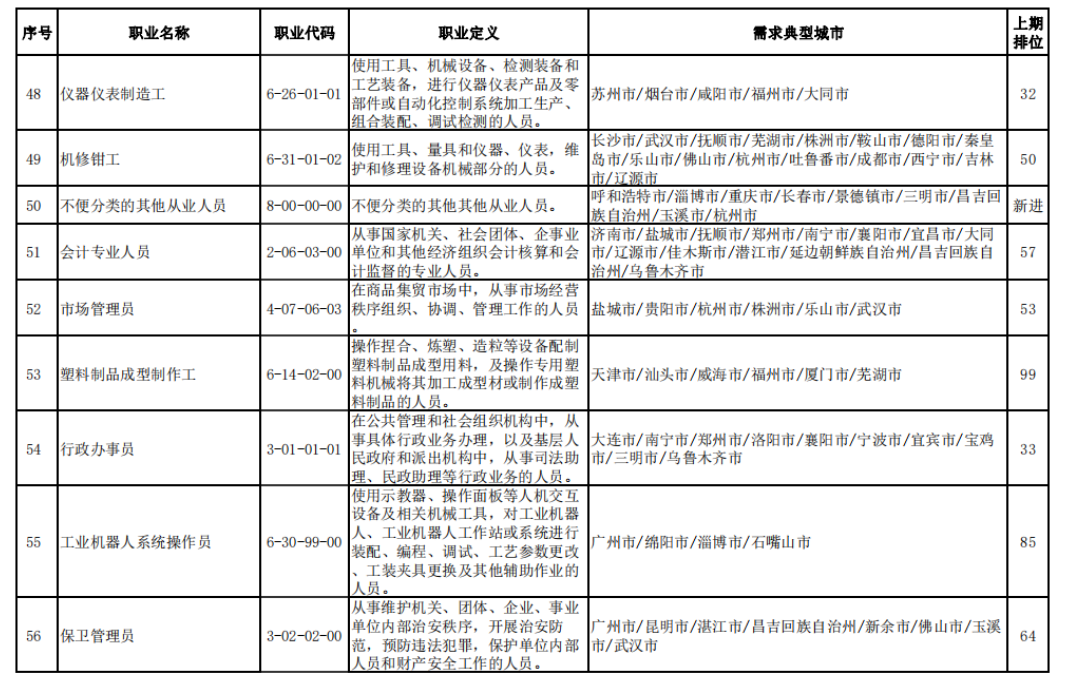
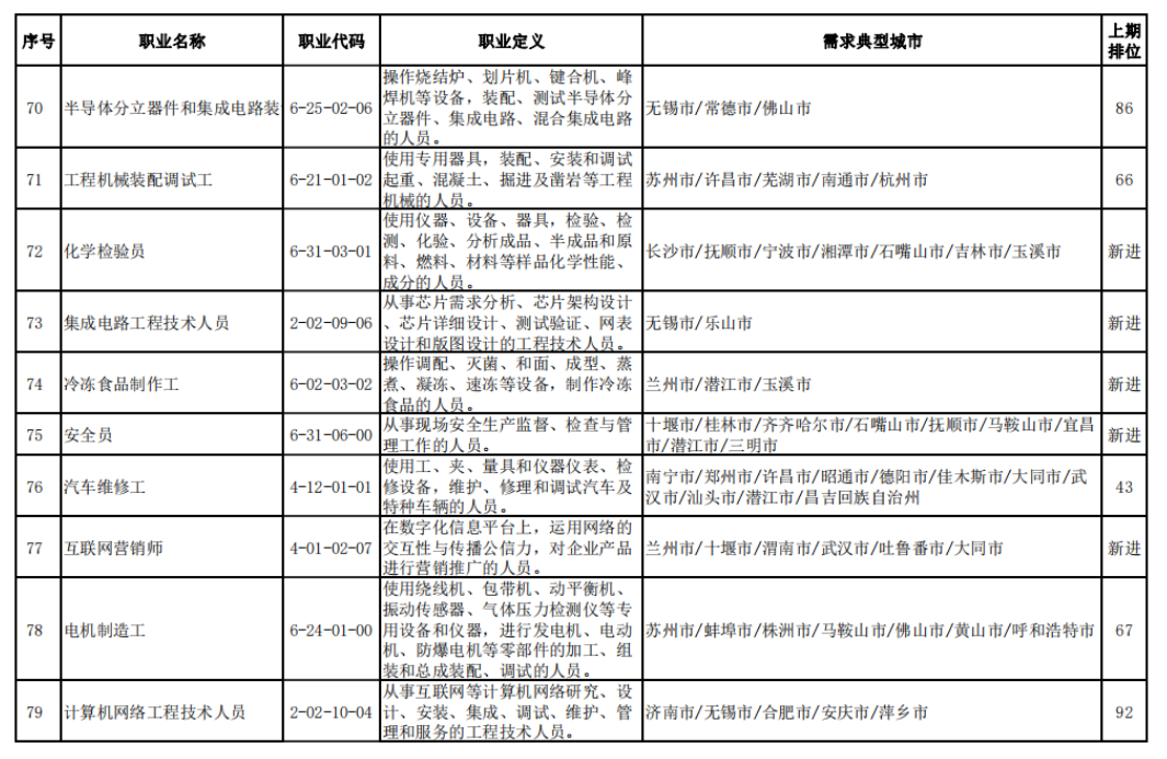
中国就业培训技术指导中心近期组织102个定点监测城市公共就业服务机构,收集汇总2022年第二季度人力资源市场供求关系较为紧张的招聘、求职需求职业岗位信息,形成“2022年第二季度全国招聘大于求职‘最缺工’的100个职业排行”,现向社会公布。
前十位职业分别为营销员、快递员、车工、商品营业员、市场营销专业人员、餐厅服务员、保安员、家政服务员、电子产品制版工、保洁员。











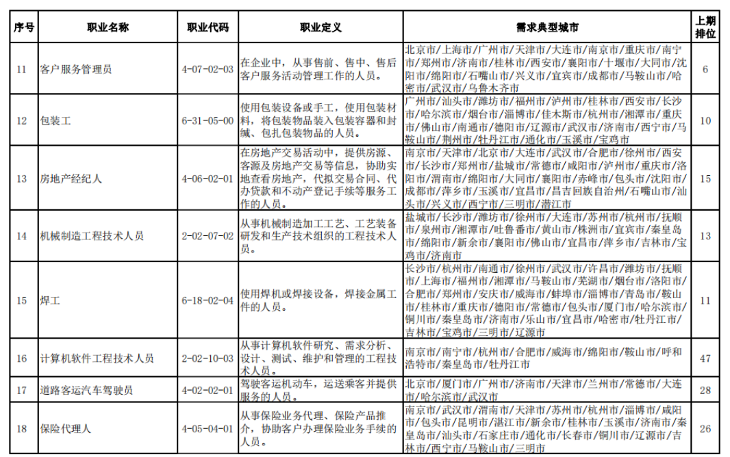
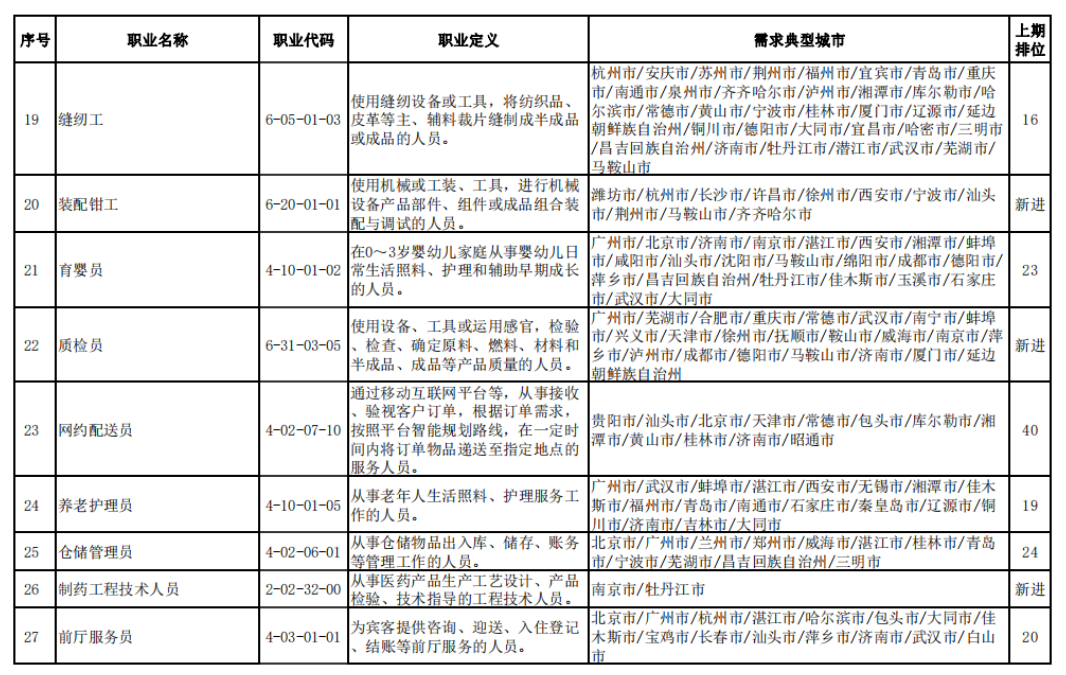
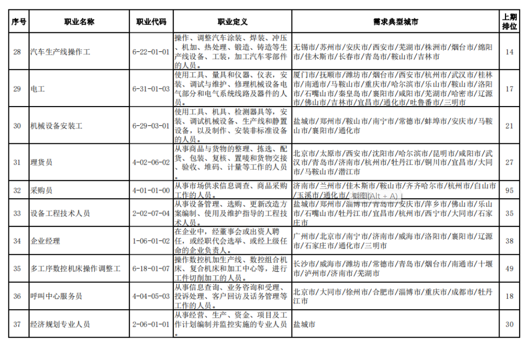
与2022年第一季度相比,招聘需求和求职人数持续回升,制造业缺工状况持续,电子信息产业缺工情况较为突出,“集成电路工程技术人员”“半导体芯片制造工”“电子仪器与电子测量工程技术人员”等职业新进排行,“半导体分立器件和集成电路装调工”“计算机网络工程技术人员”缺工程度加大,“电子产品制版工”进入排行“前十”,位列第9。
| 留言与评论(共有 0 条评论) “” |