
宁夏2022年普通高校招生本科一批院校第四次征集志愿通告
目前,我区普通高校招生本科一批征集志愿投档录取后,由于考生志愿填报不均衡、个别考生不服从专业调剂等原因,出现院校计划缺额,须进行征集志愿。现就有关事宜通告如下:
一
填报条件
凡高考成绩达到我区本科一批录取控制分数线(文科487分、理科412分,包括政策性加分),未被录取的考生均可填报本次征集志愿。已经被录取、录取过程中自愿放弃志愿录取的考生不得填报本次征集志愿。
凡高考成绩达到我区本科一批录取控制分数线以下20分以上(文科467分、理科392分,包括政策性加分)且未被录取的考生,可作为备档考生填报本次征集志愿。
二
征集志愿填报方法
本次征集志愿填报时间为:2022年7月22日18:00至2022年7月23日11:00。请考生务必在规定时限内凭本人用户名、登录密码和志愿提交校验码,登录宁夏教育考试院普通高校招生报名系统(https://www.nxjyks.cn或https://baoming.nxjyks.cn),填报征集志愿。逾期网上填报志愿系统将自动关闭,不再补报,没有填报征集志愿的考生,视为自动放弃填报志愿,责任自负。
三
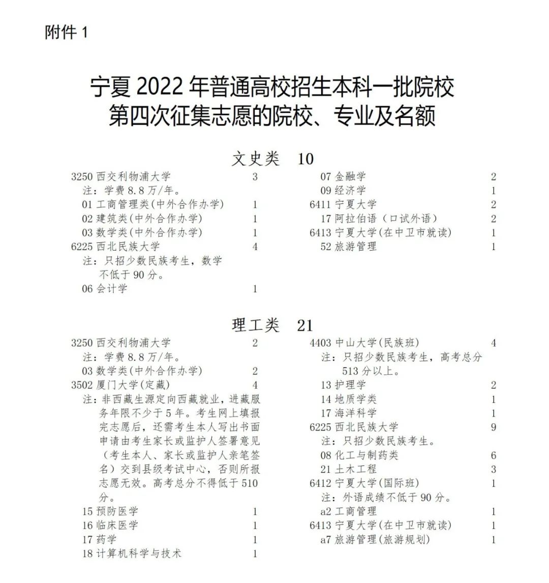
征集志愿的院校、专业及名单
参加本次征集志愿的文科院校3个,缺额计划10个,理科院校5个,缺额计划21个。征集志愿所列院校的收费标准、专业要求等以《宁夏报考普通高等学校填报志愿指南·招生计划与院校介绍》和有关院校《招生章程》为准。
填报厦门大学(院校代号3502)征集志愿的考生还需下载《2022年普通高校招收定向西藏就业考生申请书》,填好后在征集志愿结束前交考生所在县(区)教育考试中心,否则填报志愿无效。
四
征集志愿投档办法
征集志愿按平行志愿投档原则进行投档。
五
注意事项
(一)在填报征集志愿时,应按公布的缺额计划,核准拟填报院校、专业代号及名称。
(二)要认真阅读拟填报院校《招生章程》,结合《普通高等学校招生体检工作指导意见》,规避自身未达到有身高、视力、单科成绩等限制要求的专业。
(三)填报志愿后,可重新登录,查看所填报的院校和专业信息,确认志愿保存成功。同时严格保管用户名和密码,严防志愿填报信息泄露或被他人篡改。
宁夏2022年普通高校招生本科一批院校第四次征集志愿的院校、专业及名额
(点击图片 查看大图)

记者:刘鑫
编辑:谢润
实习:徐春露
责编:徐海鹏 沙晓莉
↓↓↓ 这些新闻你不该再错过哦↓↓↓
最新丨银川博文小学、景博学校小学部,电脑派位名单出炉!
主播说新闻 | 腺鼠疫可防可治不可怕
自治区党委应对新冠肺炎疫情工作领导小组召开第29次会议 科学精准高效抓好常态化疫情防控 创造安全健康的发展环境 梁言顺主持并讲话
宁夏2022年公务员考试笔试成绩合格线公布
宁夏广电新闻中心
第一时间 第一现场

| 留言与评论(共有 0 条评论) “” |