
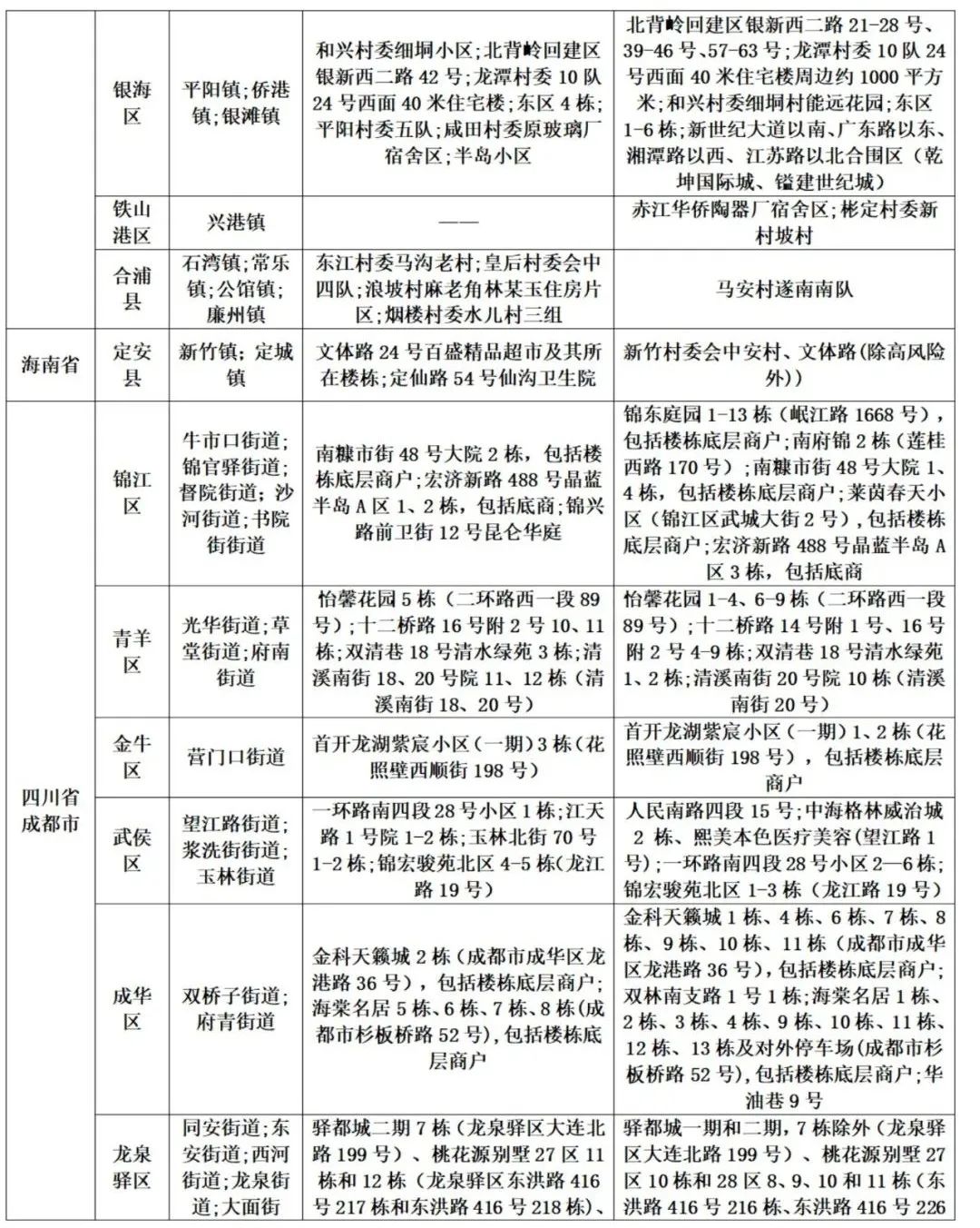
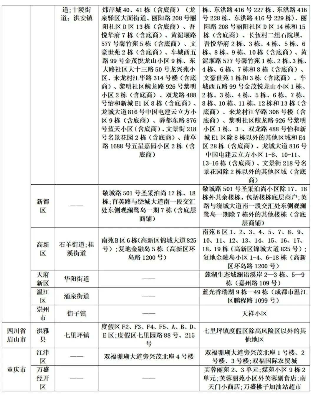
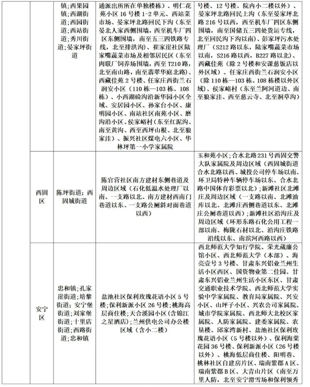
疫情防控
近 期 疫 情 防 控
公 众 健 康 提 示

近期,国内局地发生聚集性疫情和散发病例,存在一定传播风险。为有效防止疫情蔓延,山东省疾病预防控制中心发布疫情防控公众健康提示:
一、对7天内有高风险区旅居史的人员,采取7天集中隔离医学观察;对7天内有中风险区旅居史的人员,采取7天居家隔离医学观察,如不具备居家隔离医学观察条件,采取集中隔离医学观察。
二、7天内有中高风险区所在县(市、区、旗)的其他低风险区旅居史人员入鲁返鲁后,3天内开展2次核酸检测(间隔24小时),做好健康监测。
三、对尚未公布中高风险区但7天内发生社会面疫情的地区,参照中风险区执行。
四、近期有外出旅行史的人员,请密切关注疫情发生地区公布的病例和无症状感染者流调轨迹信息及中高风险区信息。有涉疫风险的人员要立即向社区(村)、住宿宾馆和单位报告,配合落实隔离医学观察。
五、发热病人、健康码“黄码”等人员要履行个人防护责任,主动配合健康监测和核酸检测,在未排除感染风险前不出行。
六、建议出行前提前通过中国政府网及国务院客户端小程序查询目的地的最新疫情防控政策,主动配合当地疫情防控措施,途中做好个人防护。
七、严格落实“戴口罩、勤洗手、常测温、少聚集”等个人防护措施,养成良好的个人卫生习惯。一旦出现发热、咳嗽、乏力等症状,立即到医疗机构发热门诊就诊,尽量避免乘坐公共交通工具。
八、建议符合条件的公众全程接种新冠病毒疫苗,提倡完成全程免疫满6个月的公众进行加强免疫。


















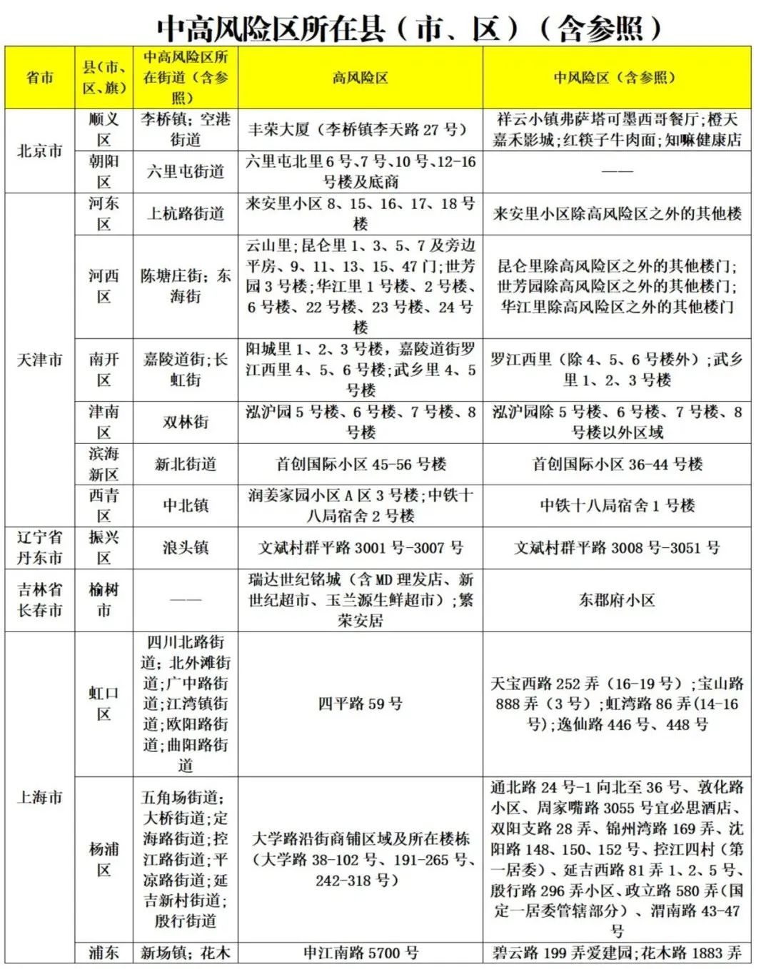
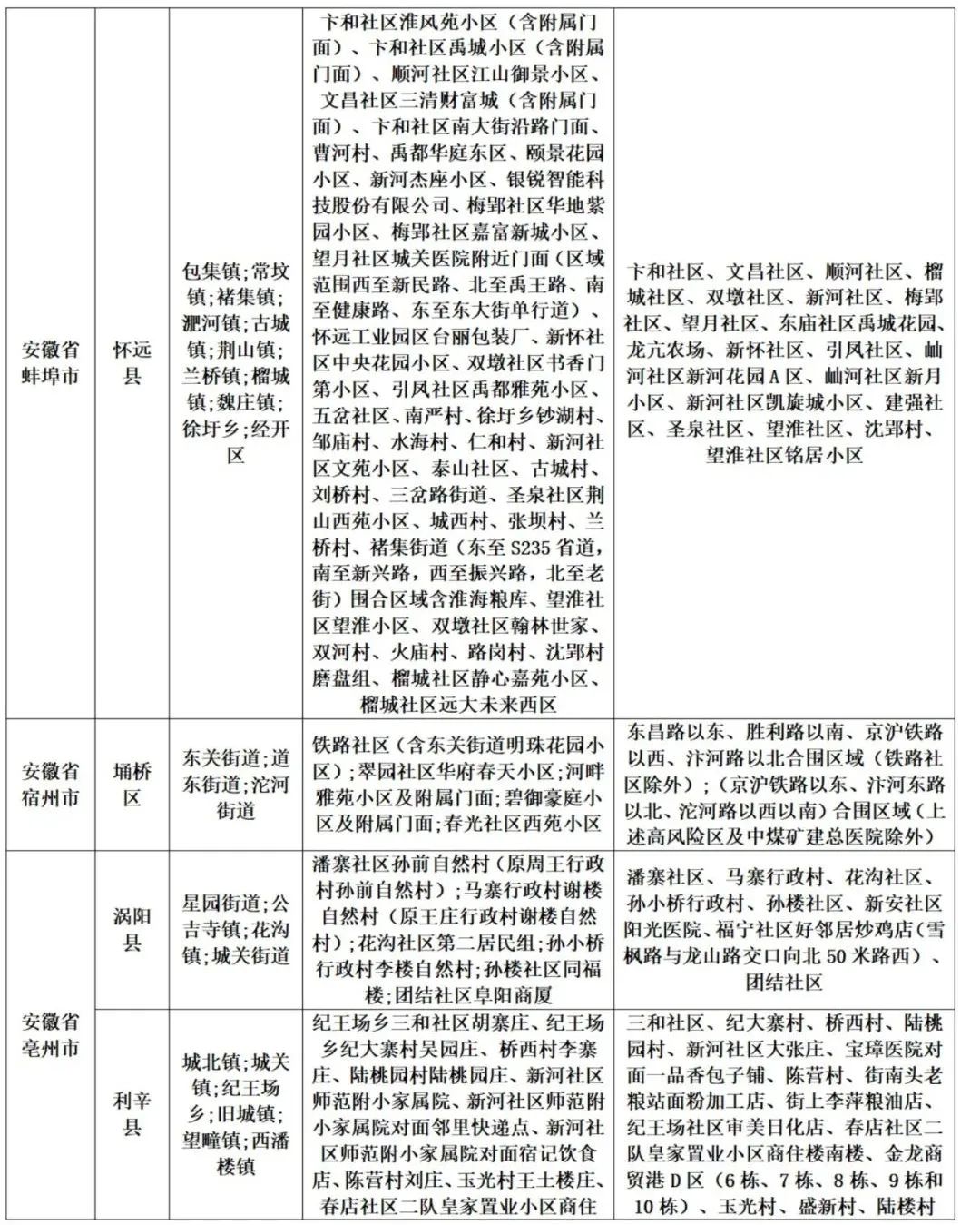
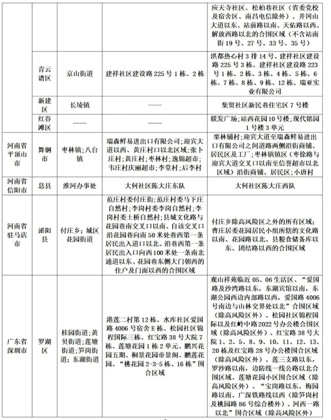
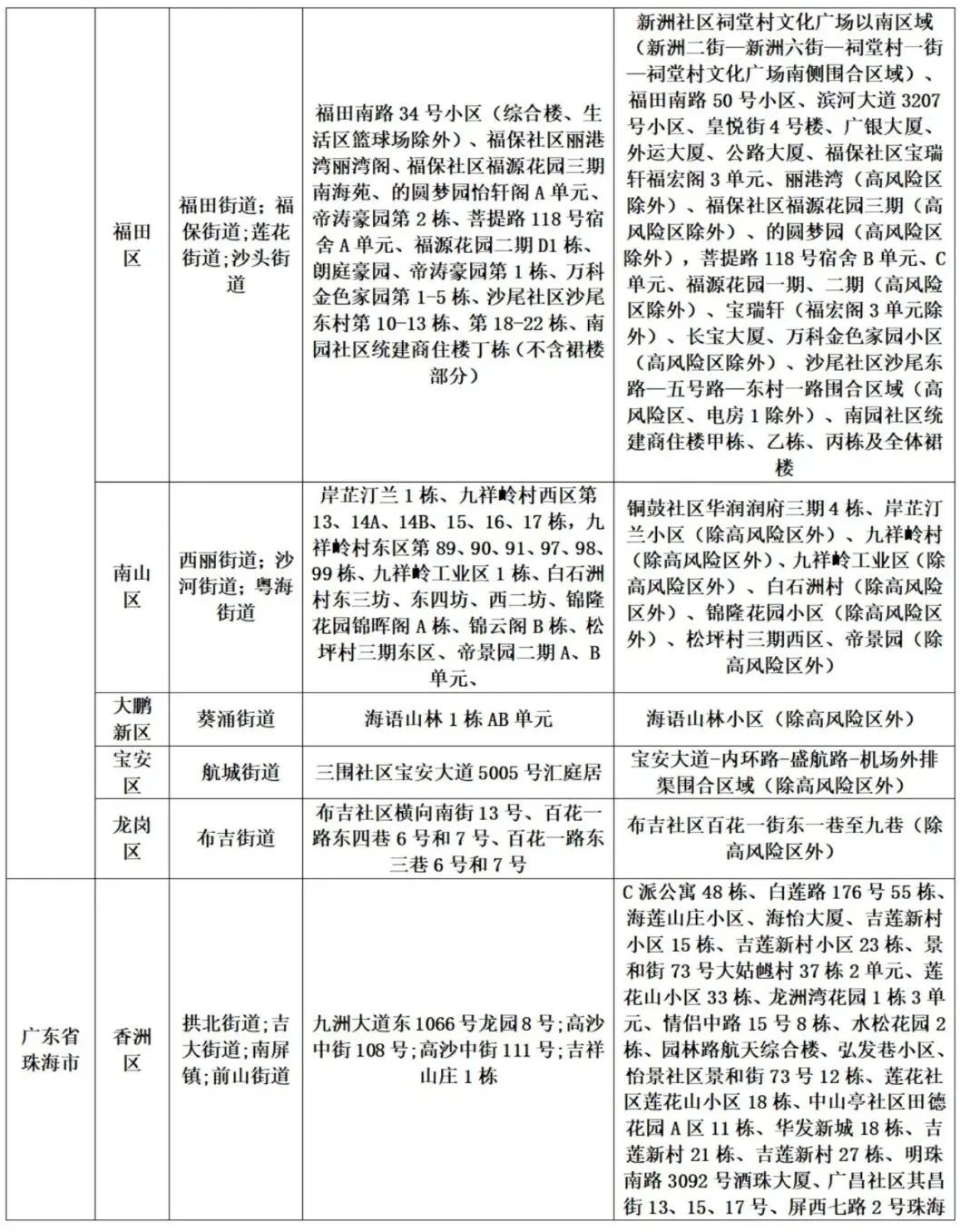
备注:中高风险区根据国务院客户端查询,尚未公布中高风险区但7天内发生社会面疫情的地区根据网络数据整理。
7月22日公布的感染者主要活动轨迹

(根据网络转载资料整理,请以当地实际情况为准)
第一部分:曾乘坐的交通工具
无
第二部分:经停地点和场所
成都市
时间 主要场所和交通工具
7月
21日
成华区四川祥发商贸有限责任公司(二仙桥南一路5号)、邹包子面馆(二仙桥南一路3号附3号)、金牛区金华中洲物流园(金华寺南路36号附64号)、豆花饭店(金华寺南路店)、富强超市(金华寺南路店)、益真康诊所(金华寺南路与天宝路交叉口西南60米)、中洲物流旅馆
天津市
时间 主要场所和交通工具
7月
16日
恩慧来京东便利店(河西区建设楼底商)
7月
17日
凌凌柒足球公园(西青区昌凌路与绥江路交口)
7月
18日
——
19日
河西区尖山街党群服务中心
长春市
时间 主要场所和交通工具
7月
14日
环保局、榆三公路西段心声活超市、榆西大街北段文旭书城、红源烤牛肉、西环城路园区嘉隆农业
7月
15日
吉视传媒府前路营业厅、新民大街北段全鑫纸业、恒基购物广场南门、农贸市场北出口、培英街道东家村卫生室、环保局、鸿城西郡小区
7月
16日
环保局、榆三公路西段心声活超市、培英街道东家村卫生室
7月
17日
环保局、恒基购物广场、培英街道东家村卫生室、鸿城西郡小区
深圳市
时间 主要场所和交通工具
居住地(工作地)
南山区沙河街道白石洲东四坊、南山区沙河街道塘头村二坊、南山区西丽街道松坪村小区三期东区、南山区粤海街道帝景园2期、罗湖区笋岗街道桃花园、罗湖区笋岗街道笋岗村、罗湖区笋岗街道梅园新村、福田区福保街道福源花园二期、福田区福保街道圆梦园、福田区沙头街道沙尾西村、福田区沙头街道沙尾东村、福田区莲花街道万科金色家园、福田区南园街道华垦大厦、龙岗区坂田街道后山西三巷、龙岗区坂田街道鹏劳公寓金山7巷、龙岗区横岗街道天颂雅苑、宝安区航城街道汇庭居
主要活
动轨迹
龙岗区坂田街道天安云谷3栋、星河WORLD-G2栋、一佐一佑(江灏科技园店)、美佳旺生活超市(下雪分店)、美宜佳(后山西店)、重庆麻辣烫面馆(下雪村西四巷4-3号)、BP快速充电站(深圳坂田日月神)、剑业高新科技园E栋、瑞康堂大药房(坂澜大道店)、贵毕土菜馆、合家生鲜超市、横岗街道惠尔嘉超市(悦山湖店)、南湾街道深圳市第三人民医院发热门诊、南山区西丽街道国大药房(松坪山店)、御鲜坊(群芳街店)、二天堂大药房(群芳街店)、美宜多生活精选超市(松坪山店)、沙河街道海木达农产品、罗湖区笋岗街道川建餐馆、汇成洋大厦、佳一佳便利超市(桃花园店)、中国工商银行(深港支行)、福田区莲花街道北京大学深圳医院、龙华区龙华街道龙华区人民医院发热门诊
长按下方图片,可进行同行密接人员自查

长按下方图片,可进行疫情风险等级查询


相约健康 期待您的
分享
点赞
| 留言与评论(共有 0 条评论) “” |