7月22日0-24时,广西新增本土确诊病例35例(均在北海市,其中海城区18例,银海区14例,合浦县3例),含10例无症状感染者订正为确诊病例(均在北海市);无症状感染者174例(北海市167例,其中海城区128例,银海区37例,合浦县2例;防城港市5例,其中防城区3例,东兴市2例;崇左市凭祥市2例)。当日治愈出院本土确诊病例1例(北海市),解除隔离医学观察本土无症状感染者26例(北海市23例,防城港市2例,南宁市1例)。截至7月22日24时,全区现有本土确诊病例320例(北海市319例,南宁市1例),本土无症状感染者1158例(北海市1103例,防城港市28例,南宁市14例,崇左市7例,钦州市3例,柳州市1例,桂林市1例,贺州市1例)。
疫情防控期间人员外出
需提前12小时报备
广西北海市新冠肺炎疫情防控工作领导小组指挥部办公室2022年7月21日发布通告,根据北海市当前疫情防控形势,为进一步排查当前疫情风险,结合7月17日至19日三轮(第五、六、七轮)核酸检测情况,经研究,对海城区、银海区范围内未按要求参与第五至七轮共三次核酸检测的居民健康码从7月21日零时起转成黄码,转成黄码后的居民须参与第八轮核酸检测,取得阴性结果后才可转回绿码。
从7月21日6时起,海城区、银海区将连续开展第八、九、十轮全员核酸检测。如有一次以上没有参与核酸检测的居民,将予以黄码标记,须自行取得连续三次核酸检测阴性结果才可转回绿码。
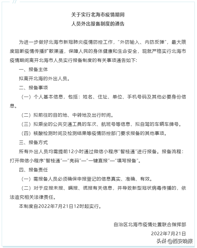
广西北海市疫情处置联合指挥部2022年7月21日发布通告,为进一步做好北海市新冠肺炎疫情防控工作,“外防输入、内防反弹”,最大限度阻断疫情传播扩散渠道,保障人民的身体健康和生命安全,现就严格实行北海市疫情防控期间离开北海市人员实行报备制度的有关事项通告如下:

广西北海市主城区部分道路
实行临时交通管制
据“北海政法”公众号今日消息,根据广西北海市当前疫情防控工作需要,为最大限度限制不必要的出行,现对北海市主城区部分道路实行临时交通管制。现将有关事项通告如下:

广西北海第二方舱医院建成
第一方舱医院运转良好
北海市第二方舱医院7月17日启动建设,目前已经建成。
7月21日上午,记者在北海市第二方舱医院看到,方舱医院内的床铺、隔板已经全部安装完毕,生活设备、医疗设备也已基本配备齐全,人员、设备、物资基本到位,工人们正在完善方舱医院医务人员和感染者通道。
北海市第二方舱医院位于合浦县文体中心体育馆,面积约5000平方米。7月17日下午启动建设,安装有电路、给排水、通风、网络等硬件设施,床位单元、卫生间、更衣室、办公室、会议室等设备场所充足。目前设置一病区308张病床,二病区318张病床,共计626张病床。
另据了解,截至2022年7月21日中午12点,北海市第一方舱医院收治阳性人员328人,在院320人,转出8人,转诊环节进一步顺畅,目前方舱医院运行平稳顺利。在方舱医院内,医护人员细心地护理、治疗患者,耐心地解答患者的问题,定时给患者送去一日三餐。
来源:央视新闻客户端
| 留言与评论(共有 0 条评论) “” |