根据《人力资源社会保障部 国家发展改革委 财政部 税务总局关于扩大阶段性缓缴社会保险费政策实施范围等问题的通知》 (人社部发〔2022〕31号),在对餐饮、零售、旅游、民航、公路水路铁路运输等5个特困行业实施阶段性缓缴企业职工基本养老保险费、失业保险费、工伤保险费政策的基础上,以产业链供应链受疫情影响较大、生产经营困难的制造业企业为重点,进一步扩大实施范围。共有22个行业的相关企业,可按规定申请阶段缓缴三项社保费单位缴费部分。
戳链接,看看22个行业有哪些
好消息!这22个行业可申请阶段性缓缴三项社保费
企业如何申请缓缴三项社保费
我们为您整理好啦
快收好这份来自
湖北、湖南、甘肃、新疆生产建设兵团
的缓缴社保费办理指南

湖北

湖北省集中企保信息系统已按照相关部门提供的企业名单,对已参保的“五类困难行业”、“十七类困难行业”企业进行标识。符合阶段性缓缴社保费政策的参保企业可线上、线下申请办理。
网上办理操作流程
(一)办理对象:名单内五类困难行业和十七类困难行业名单内单位,中小微企业、个体工商户及社会组织。
(二)参保单位通过“湖北省政务服务网”,选择“特色服务”,登录“企业职工养老保险信息系统”。

图1 网办入口
(三)按照提示跳转界面办理,也可选择“2022年定向阶段缓缴期确认”网上办理。
(四)具体操作
1.选择险种类型:养老保险/失业保险/工伤保险。
2.选择缓缴原因:五类困难行业缓缴/十七类困难行业缓缴/中小微企业、个体工商户及社会组织缓缴。
3.选择“缓缴类别”、缓缴起止时间。养老保险缓缴结束时间不能晚于2022年12月;失业、工伤保险缓缴时间累计不得超过12个月。
4.点击“添加校验”;
5.依次选择养老/工伤/失业保险,参照上述步骤录入险种缓缴信息;

图2 网上办理录入界面
6.所有险种缓缴信息录入完成后,点击“保存”,系统自动生成“缓缴社会保险费承诺书”;

图3 缓缴网申承诺书
7.核对承诺书内容,确认无误后,点击“确认提交”。
大厅办理流程
进入湖北省人力资源和社会保障厅网站,根据缓缴原因,下载对应版本承诺书填写后前往经办机构申请办理。
湖南

办理流程
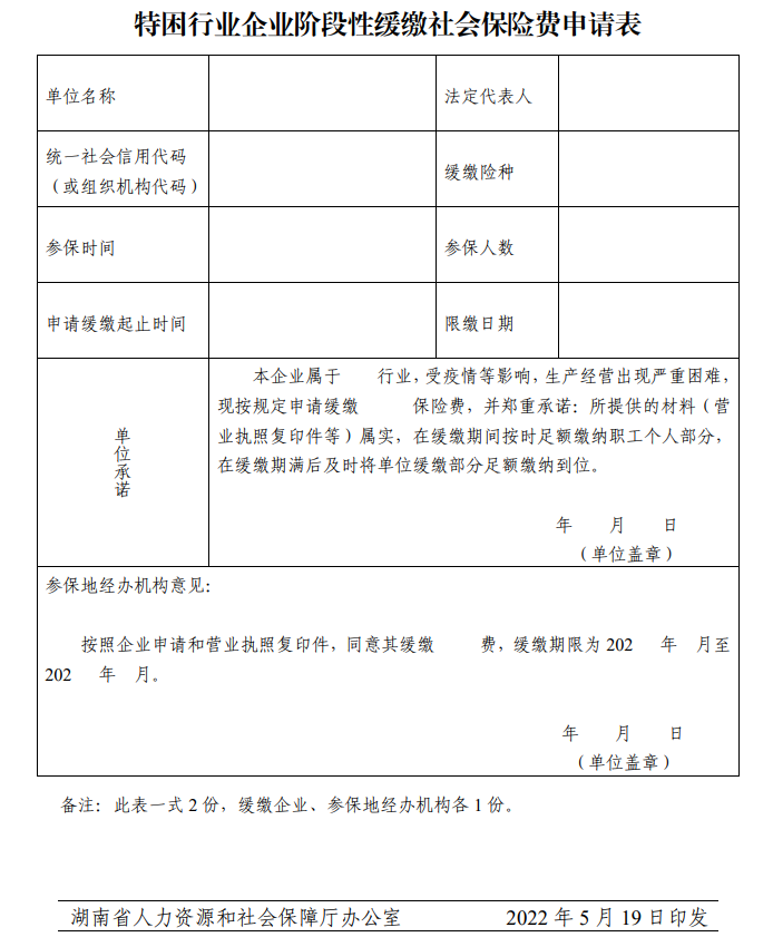
(一)餐饮、零售、旅游、民航、公路水路铁路运输行业企业,在缓缴期限内,企业凭营业执照复印件、《特困行业企业阶段性缓缴社会保险费申请表》向参保地社保经办机构申请缓缴,经参保地社保经办机构审核通过后实施缓缴。

(二) 扩围行业困难企业申请缓缴社会保险费,需提供《困难企业阶段性缓缴社会保险费申请表》、营业执照复印件、累计亏损财务报表等资料,由参保地人力资源社会保障部门会同相关部门审批。

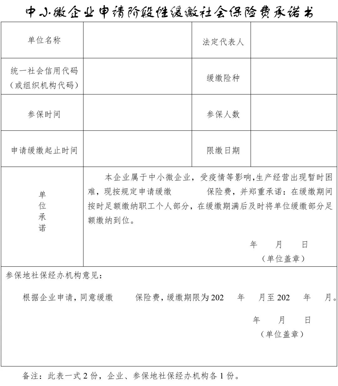
(三)中小微企业申请缓缴社会保险费,可实行告知承诺制。申请缓缴的中小微企业需提供生产经营出现暂时困难的承诺书,并承担相应法律责任。

(四)对以个人身份参加企业职工基本养老保险的个体工商户和各类灵活就业人员,由省级税务部门在系统中直接设置实施缓缴,无需履行申请手续。
甘肃

1.缓缴申请。参保企业向所在市(州)、县(区)人力资源社会保障部门提出书面申请,填写《甘肃省阶段性缓缴社会保险费政策实施范围申请表》,并对生产经营困难、处于亏损状态作出书面承诺。申请缓缴的企业可通过所在县(区)社保经办机构、甘肃省政务服务网(https://zwfw.gansu.gov.cn/)提出社会保险费延缴申请。相关部门加强事后监督检查。
2.缓缴确认。市(州)、县(区)人力资源社会保障部门会同相关部门负责缓缴审批,严格把握适用范围和条件,不得擅自扩大范围、降低标准,“僵尸企业”、严重失信企业、不符合国家及所在区域产业结构调整政策和环保政策的不得申请缓缴。各市州将批准缓缴的企业名单及相关信息于每月底前汇总上报省社保经办机构和省税务部门。
3.待遇处理。申请缓缴社会保险费的企业,要依法履行代扣代缴职工个人缴费义务。缓缴期限内,职工申领养老、失业和工伤保险待遇、办理社保关系转移等业务的,企业应为其补齐缓缴的各项社会保险费。
4.补缴费款。企业应在缓缴期满后的一个月内补齐缓缴的养老保险、失业保险、工伤保险费款。各级社保经办机构配合税务部门及时提醒企业补缴,做好费款补缴工作。上述三项社保费缓缴期间免收滞纳金。企业依法注销的,应当在注销前缴纳缓缴的费款,相关部门按照注销流程及时办理。

扫描二维码
查看《甘肃省阶段性缓缴社会保险费政策实施范围申请表》和《承诺书》
新疆生产建设兵团

申请缓缴的参保单位可登录兵团人力资源和社会保障网上办事大厅线上承诺或线下柜面承诺方式向社保经办机构申报。
参保单位通过兵团人力资源和社会保障网上办事大厅线上申请的,不需另行提交纸质《兵团社会保险费缓缴协议书》。以线下柜面方式申请的,需提交加盖参保单位公章的纸质《兵团社会保险费缓缴协议书》(一式三份)。
缓缴社保费手续,以社保网厅线上受理为主,线下柜面受理为辅(保证线下柜面可办)。
线上办理流程
登录兵团人力资源和社会保障网上办事大厅

首页选择“社会保险”模块

选择“单位管理”——“单位缓缴申报”

单位缓缴申报信息填写:选择“缓缴险种”—修改“缓缴起止时间”—保存—下载缓缴承诺书填写盖章并生成图片格式—上传相应材料—保存


单位缓缴申报提交:首页—待提交申报列表—选择待提交项目—提交


单位缓缴申报审核结果查询:首页—申请提交—审核结果查询

往期精彩
| 留言与评论(共有 0 条评论) “” |