著贡献的专利权人、发明人(设计人)以及相关组织者给予表彰。
其中,发明人为陈薇等,专利权人为中国人民解放军军事科学院军事医学研究院、康希诺生物股份公司的“一种以人复制缺陷腺病毒为载体的重组新型冠状病毒疫苗”(ZL202010193587.8)荣获第二十三届中国专利金奖。
同时,专利权人为石药集团中奇制药技术(石家庄)有限公司、石药集团恩必普药业有限公司的“丁苯酞环糊精或环糊精衍生物包合物及其制备方法和用途”(ZL02123000.5)以及专利权人为石家庄中博汽车有限公司、银隆新能源股份有限公司、洛阳银隆新能源有限公司的“一种钛酸锂复合材料及其制备方法、负极片及锂离子电池”(ZL201711145359.8)荣获第二十三届中国专利金奖。
根据《中国专利奖评奖办法》规定,经国务院有关部门知识产权工作管理机构、地方知识产权局、有关全国性行业协会,以及中国科学院院士和中国工程院院士等推荐,中国专利奖评审委员会评审,社会公示,国家知识产权局和世界知识产权组织决定授予“丁苯酞环糊精或环糊精衍生物包合物及其制备方法和用途”等30项发明、实用新型专利中国专利金奖,“伽马刀”等10项外观设计专利中国外观设计金奖;
国家知识产权局决定授予“一种治疗小儿食积咳嗽的中药组合物及其制备方法”等60项发明、实用新型专利中国专利银奖,“中子活化多元素分析仪”等15项外观设计专利中国外观设计银奖;
国家知识产权局决定授予“有效部位药物沉积得到改善的干粉组合物”等791项发明、实用新型专利中国专利优秀奖,“LED庭院灯(中式)”等52项外观设计专利中国外观设计优秀奖;
国家知识产权局决定授予江苏省知识产权局等8家单位中国专利奖最佳组织奖,中国科学院科技促进发展局等20家单位中国专利奖优秀组织奖,舒兴田等18位院士中国专利奖最佳推荐奖。
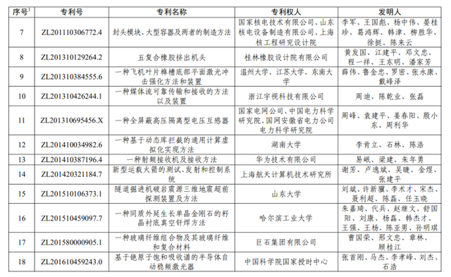
【附】第二十三届中国专利金奖项目名单




| 留言与评论(共有 0 条评论) “” |