禁赛12个月!撞倒主裁判的多拉多收到最重罚单

极目新闻记者 徐平

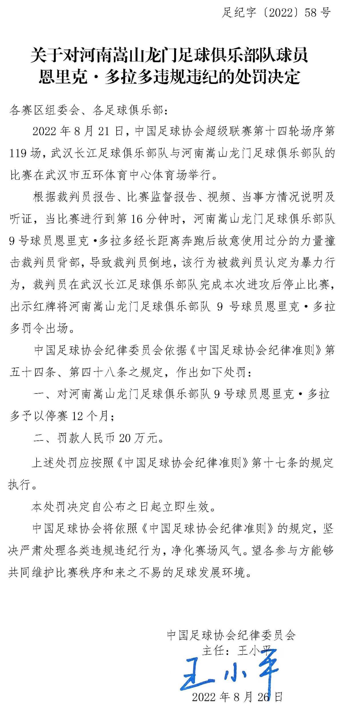
8月26日,中国足协正式公布了对河南嵩山龙门队外援多拉多的处罚决定,因在8月21日与武汉长江队的第14轮比赛中故意撞倒主裁判马宁,多拉多被处以禁赛12个月,罚款20万元。这一处罚决定,也逼平了中超球员的最高禁赛纪录。

这场比赛是在武汉五环体育中心进行的,武汉长江队在领先两球的情况下,被河南嵩山龙门队连扳两球,最终双方以2:2战平。令人匪夷所思的是,比赛进行到第16分钟时,多拉多在回防过程中,竟然将当值主裁判马宁撞倒在地。经VAR(视频助理裁判)的提醒,马宁直接出示红牌将多拉多罚下。

多拉多在比赛中

对于如何认定多拉多的行为,外界有多种说法,中国足协的处罚决定对这一行为进行了最终认定,根据裁判员报告、比赛监督报告、视频、当事方情况说明及听证,多拉多经长距离奔跑后故意使用过分的力量撞击马宁的背部,导致马宁倒地,该行为被认定为暴力行为。

中国足协纪律委员会依据《中国足球协会纪律准则》第五十四条、第四十八条之规定,作出了上述处罚决定。在多拉多之前,因在去年的超甲附加赛中对场上判罚表示不满,大连人队球员、教练和工作人员与当值裁判发生了冲突,随后中国足协开出了多个重磅罚单,其中被认定“用拳击打裁判面部”的大连人队球员杨浩宇被处以停赛12个月,罚款20万元的处罚。

重磅罚单

在与武汉长江队比赛结束后的当晚,河南嵩山龙门俱乐部就在第一时间发布官方公告称,多拉多的行为违反了《中国足球协会纪律准则》相关规定,也违反了我俱乐部《六倡导,六重罚》队规队纪,将对其作追罚处理,包括但不限于:罚款、停训、停赛、停薪、解除合同,同时还将追究管理层责任。据了解,多拉多与河南嵩山龙门队的工作合同于2023年年底到期,这纸罚单也基本上意味着多拉多已经提前结束了自己的中超生涯。

在处罚决定中,中国足协表示将依照《中国足球协会纪律准则》的规定,坚决严肃处理各类违规违纪行为,净化赛场风气。望各参与方能够共同维护比赛秩序和来之不易的足球发展环境。 

(图片来源:新华社、中国足协官网)

发表评论
留言与评论(共有 0 条评论) “”
   
验证码:

相关文章

推荐文章