中国足协公布对广东省运会假球事件处罚

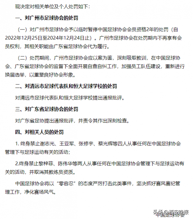
25日,中国足协发布关于对广东省第十六届运动会足球项目男子乙A组决赛有关单位及个人处罚决定的公告。对广州市足球协会予以临时暂停中国足球协会会员资格2年的处罚。对清远市足球代表队和恒大足球学校提出通报批评。对广东省足协提出通报批评,并责令其作出深刻检查。终身禁止谢志光、王亚军、张修宇、蔡光辉等四人从事任何在中国足球协会管理下与足球运动有关的活动;终身禁止黎梓菲、陈伟华等两人从事任何在中国足球协会管理下与足球运动有关的活动,并取消其教练员资质。

来源:光明网

发表评论
留言与评论(共有 0 条评论) “”
   
验证码:

相关文章

推荐文章