马尔康停赛,武汉三镇队争冠关键战前遭遇意外打击

极目新闻记者 徐平

12月27日晚8时,志在争冠的武汉三镇队将迎来2022中超联赛第33轮的一场关键之战,对手是浙江队。赛前,武汉三镇队意外“折损”了射手王马尔康。根据中国足协的一纸最新处罚决定,马尔康被停赛1场、罚款人民币1万元。

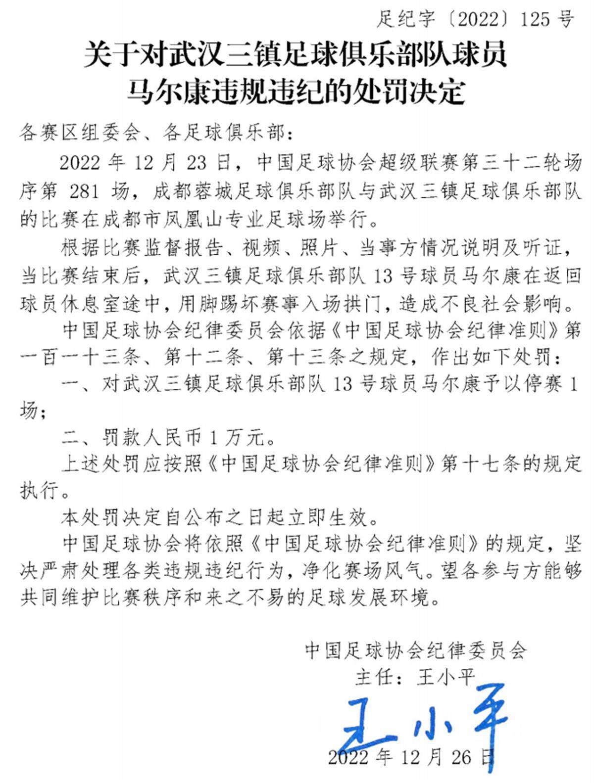
中国足协罚单

中国足协在公告中表示,根据比赛监督报告、视频、照片、当事方情况说明及听证,在上轮武汉三镇队客战成都蓉城队的比赛结束后,马尔康在返回球员休息室途中,用脚踢坏赛事入场拱门,造成不良社会影响。对此,对马尔康予以停赛1场、罚款人民币1万元。

在中超射手榜上,马尔康已踢进27球,暂时排名第一。

(图片来源 网络截图)

发表评论
留言与评论(共有 0 条评论) “”
   
验证码:

相关文章

推荐文章