
史瓦西黑洞、RN黑洞、克尔黑洞、克尔-纽曼黑洞……洞洞有精彩
撰文 | 董唯元
黑洞是科普内容里的常客,诸如“时空奇点”、“事件视界”、“史瓦西半径”,这些名词早已成为爱好者们耳熟能详的概念。可如果说起黑洞内部的多层结构,恐怕许多人会感到莫名其妙。黑洞里面连物质都没有,只有严重扭曲的时空而已,怎么会跟鸡蛋一样有分层结构呢?实际上,黑洞不仅有内部结构而且还很复杂,但我们可以从“0”开始。
0糖0卡0公式
其实,在科普书中经常出现的黑洞,只是黑洞家族里最简单的一种,被称为史瓦西黑洞。这种黑洞既不带电也不自转,只有一个物理属性——质量。在如此高度简化又各向对称的前提下,当然没机会出现太复杂的结构。但真实的宇宙中,天体大多具有自转角动量,而且也多多少少带有一些电荷,黑洞也不应例外。当描述黑洞的理论模型中加入了自转角动量和电荷之后,一些有趣的结构便出现了。

广义相对论下的黑洞分类
我们都知道,史瓦西黑洞的结构就是一个叫作事件视界的球面,包裹着球心处的时空奇点,从视界到奇点这部分区域是不可逆转的单向区,掉进这个区域的任何东西都不可避免地走向奇点。有个噱头感十足的说法:在这个单向区内,时间变成了空间,空间变成了时间。至于这句话具体该如何理解,我们稍后再谈。
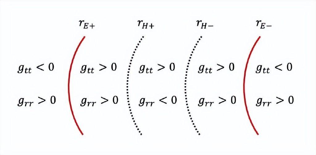
现在我们让黑洞携带上电荷,即RN黑洞,它有内外两层视界,单向区只存在于两层视界之间,黑洞所带的电荷越多,这个球壳状的单向区就越薄。而在内视界以内的区域则又回到普通时空的样子,不存在时间维与空间维互换的情形,黑洞中心的奇点就躺在这片普通时空区域中。

如果黑洞有自转,即克尔黑洞,其视界不再是匀称的球面,而是类似南瓜的表面,而且这种南瓜皮样的视界也有内外两层,中间夹着单向区。此外克尔黑洞比RN黑洞还多出两个界面——外静止面和内静止面——分别位于外视界之外和内视界之内。从静止面到视界的区域被称为能层,这个名称的由来是彭罗斯发现从这个区域可以获取能量。克尔黑洞最有意思的部分是中心不再存在奇点,取而代之的是一个奇环。

克尔黑洞所展现的结构,基本已经达到了复杂程度的极限,再带上电荷的克尔-纽曼黑洞,并没有比克尔黑洞的结构复杂更多,仍然是内外两个能层夹着单向区的样子,中间也依然是代表时空奇异性的奇环。电荷的多少只是为这些结构的具体位置又多增加了一个参数而已。
史瓦西度规
至此,我们已经大略浏览了四种黑洞的结构样貌,可是我相信大多数读者肯定不会满足于如此泛泛的走马观花。为了说得更清楚些,我们先用半分钟时间认识两个相对论中的物理概念——“线元”和“度规”。
“线元”可以粗略地理解为时空中临近两点的微小间隔,记做ds。在平直时空中,

所谓求解广义相对论方程,其实就是计算出度规的所有分量。对时空几何性质的所有刻画,都藏在这个矩阵里。
知道了这些,我们就可以根据一个线元的表达式,来阅读出时空度规,继而揣度时空的样子。比如,把不自转,不带电,质量为M的物体放在极坐标原点,它周围的真空线元表达式是

当s→∞的时候,史瓦西度规回到了平直时空的样子,说明在无穷远处时空弯曲的效应逐渐消失。那么在黑洞附近的时空又是如何弯曲的呢?让我们派出一位冒险者到临近视界的地方进行考察。三维空间中,冒险者所处的位置是一个点,而四维时空中,由于时间的不断流逝,即使冒险者静止不动这个位置仍是一条线,被称为“世界线”。
黑洞附近的时间膨胀
相对论告诉我们,世界线是个绝对的物理对象,无论从哪个参照系中计算,这条线上的同一段ds的长度都必然相同。我们选取两个特殊的参照系,一个是相对黑洞静止的参照系,另一个是冒险者自己的随动参照系。
前一个参照系中,我们照旧使用已经提到过的公式来计算冒险者世界线的线元。

其中dτ就是冒险者自己所感受到的时间变化。

两个参照系中冒险者的世界线是同一根,所以

空间维变成时间维
说回物理,我们来看看冒险者穿过视界进入黑洞内部之后的情景。也许有人会提出质疑:冒险者在视界处已经达到了时间膨胀的极限,远处的观者即使等到地老天荒宇宙毁灭也无法等来冒险者穿过视界的时刻呀?
小啦,格局小啦。
虽然远处的观者在自己所体验的时间里等不到,但不代表冒险者无法到达。事实上,按照冒险者自己所体验的时间,他完全可以在有限时间内到达并顺利穿过视界。当然他最好有非常坚硬的铠甲和非常微小的身躯,以免被潮汐力扯碎。
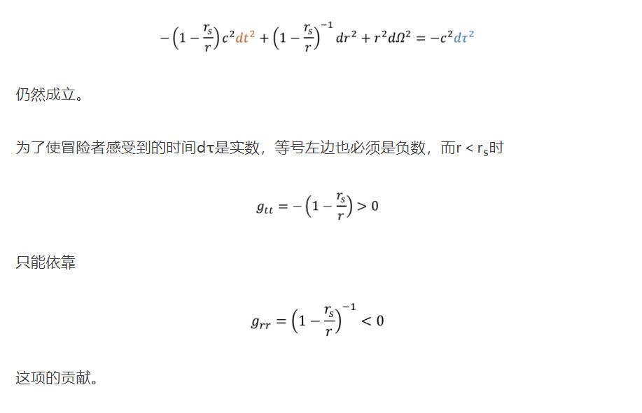
当r<rs时,冒险者就进入了单向区,我们来看看这里的时间与空间是如何互换的。

此时

也就是说,进入视界之后的冒险者,根本无法再悬停在任何地方,他必须不断靠近黑洞中心,才能感受到时间的流逝。或者干脆说,在远处观者参照系中的空间维度r,与冒险者参照系中的时间维度τ,建立起了奇妙的对应关系。对冒险者来说,r不再是个能来回移动的空间维度,而是变成了时间一样的单向维度。
RN度规和克尔度规
通过前面对史瓦西度规的了解,我们发现原来黑洞的视界就出现在度规的某个分量为零或者发散的地方。依照这个经验,识别其他类型黑洞的视界,自然也可以手到擒来。仅带电,不自转的RN度规是这样的:


显然,这个度规所刻画的时空结构远比史瓦西度规和RN度规复杂得多,所以也经历了更长的时间才被计算出来。史瓦西度规早在1915年就被发现,RN度规也在1916~1918年间被发现,而克尔度规的精确解却要等到1963年。
克尔度规不仅复杂而且重要,因为宇宙中的天体都或多或少具有自转角动量,只有克尔度规才能更准确地反映这些天体的运动和演化。相较而言,史瓦西度规和RN度规就显得过于简化,甚至遗漏掉了许多真实宇宙中的有趣内容。
转动的黑洞可以发电




这片时刻转动着的时空被称为能层,因为其中蕴含着一种特殊的能量,进入这个区域的的冒险者可以逆着转动方向抛出一个有质量的物体,自己就可以获得许多能量,继而利用这些能量来逃离出静止面。这个丢车保帅获取能量的做法叫作“彭罗斯过程”(Penrose process),是彭罗斯在1969年发现的。
我们知道质量就是能量的一种形式,而彭罗斯过程本质上就是利用克尔黑洞的能层将质量兑换成能量的方法。而且这种能量兑换方式的效率非常高,我们投喂给黑洞的质量中,理论上最多可以有29%转化为我们获取的能量。别看这个效率大概跟用煤烧开水的效率差不多,但别忘了我们的分母不是煤炭中的化学能,而是整坨物质的质量。
事件视界的形状
带有自转角动量J和电荷Q的克尔-纽曼度规是克尔度规的一个小小扩展。


这个表达式显然不具备球对称性。
不过,我们也不能粗暴地说这就是冒险者眼中“看”到的黑洞,因为牵扯到光线传播路线问题,会使问题更复杂。我们只能让冒险者闭上眼睛,躲过光线的欺骗,用手去触达实际空间位置。由于黑洞处的时空严重扭曲,冒险者会发现,最初远处观者交给他的一个球形3维指示图,在黑洞里会变成扁南瓜的样子。
问题总比答案多
黑洞有关的研究课题实在太多太多了,除了颇受关注的黑洞热力学和信息悖论之外,仅时空几何本身的许多性质,至今都是活跃的研究前沿。比如奇点对时空因果结构的破坏,就使许多研究者非常不安:既然无法从理论上消灭它,就非常希望它永远藏在事件视界之内,不要暴露在我们可触及的时空之中。
然而前面在计算rH的时候可以看出,如果rQ或者a足够大,也就是电荷或角动量足够大,那么从数学上确实有可能出现rH无解的情况,对应着不存在事件视界的时空结构。倘若如此,奇点就会裸露在我们面前,这是物理学家们内心非常抗拒的场景。为此彭罗斯提出了“宇宙监督假说”(Cosmic censorship hypothesis),认为宇宙一定有某种机制来防止裸奇点的出现。至于这种机制到底是什么,至今也没有特别有力的理论机制。
另外,自从知道黑洞是个超高能量转换器之后,其自身结构的稳定性,也成了物理学家们担忧的问题。就像生产火药的车间更容易发生爆炸一样,一个进入黑洞的粒子也许会因为偶发的衰变而获得巨大的能量,这些能量也许会使粒子自己原地变身成一个小黑洞。如果真有这种过程出现,这个小黑洞也许就会对大黑洞的时空结构造成不可逆转的破坏,甚至导致大黑洞整体结构的彻底崩溃。
对克尔黑洞自身结构稳定性的研究是个非常艰深的课题,自1963年至今近60年时间里进展一直比较缓慢。2022年5月,哥伦比亚大学和普林斯顿大学的几位研究者在一篇长达912页的论文中,终于从数学上给出了a<<rs条件下克尔黑洞的稳定性证明[1]。这篇论文的证明过程还用到了几位研究者在过去几年中陆续得到的二十几条引理,如果把先前铺垫引理的论文算在一起,总共有2100页之多!足见这一问题在数学上的复杂程度。
尽管与黑洞相关的课题都是如此难啃的硬骨头,但同时这些问题也都关乎我们这个宇宙最基本的规律和法则。对这些问题的深入研究,即使无法立刻得到明确答案,也会成为“下金蛋的母鸡”,我们会创造更丰富的工具并不断刷新我们的认知。
文献
[1] arXiv:2203.05375v2 [quant-ph]

出品:科普中国
特 别 提 示
1. 进入『返朴』微信公众号底部菜单“精品专栏“,可查阅不同主题系列科普文章。
2. 『返朴』提供按月检索文章功能。关注公众号,回复四位数组成的年份+月份,如“1903”,可获取2019年3月的文章索引,以此类推。
版权说明:欢迎个人转发,任何形式的媒体或机构未经授权,不得转载和摘编。转载授权请在「返朴」微信公众号内联系后台。
| 留言与评论(共有 0 条评论) “” |