
根据国务院办公厅通知精神,现将2023年元旦放假安排通知如下:
2022年12月31日(星期六)至2023年1月2日(星期一)放假,共3天。

元旦期间高速公路不免费。受到天气、疫情及学校提前放假等综合影响,群众出行出游意愿不强。
浙江交警预计:今年元旦我省高速公路车流量将较往年同期有一定程度下降。
易拥堵路段预测

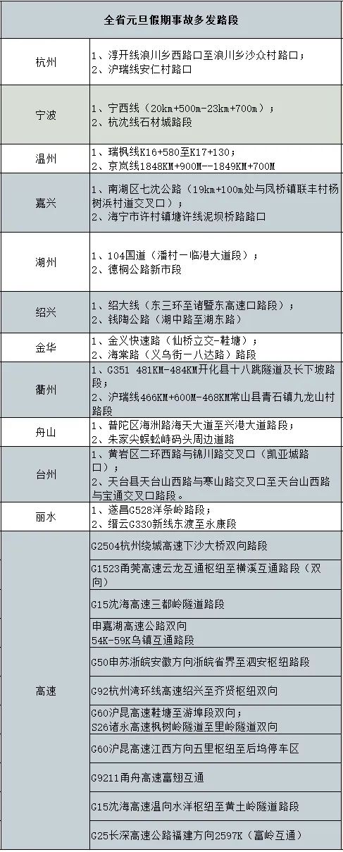
事故多发路段

交警假期安全提示
➢驾车出行时,要保持精力充沛和注意力集中,特别是中长途驾车要合理安排途中休息,切勿疲劳驾驶;假期聚餐聚会多,牢记“开车不喝酒、喝酒不开车”;驾乘汽车务必全程系好安全带,骑乘摩托车、电动自行车要戴好安全头盔。

➢驾车行经农村地区,遇急弯陡坡、长下坡、临水临崖道路,要减速慢行、谨慎超车,行经农村、山区公路要注意观察道路两侧车辆和行人。
➢乘坐公共交通车辆出行,要到客运站选择正规营运车辆,切勿乘坐私揽客源、非法营运、超员载客的客车,更不要搭乘轻型货车、三轮车、拖拉机等非载客车辆。
➢高速公路行车,要保持安全车距和规定车速,遇交通拥堵或检查排队,切勿随意加塞穿插、占用应急车道。发生交通事故,牢记“车靠边、人撤离、即报警”,避免发生二次事故。

编 辑 | 虞佳杰 责 编 | 徐 冏
核 发 | 胡早玲 来 源 | 浙江公安


| 留言与评论(共有 0 条评论) “” |