将信用卡绑定一张借记卡,并开通自动还款功能,每月不用特意去偿还信用卡,只要借记卡内存够了钱,就能为自己自动还款,这方便了不少“记性不好”的持卡人。

但这类持卡人要注意了
近段时间,部分银行调整了信用卡自动还款业务规则,或降低单日单笔还款金额,或直接关闭自动还款业务。持卡人要及时关注业务规则如何调整,以免因未及时偿还信用卡而影响征信记录。
因借记卡行跨行还款限额调至千元
信用卡行觉得“鸡肋”直接关闭还款功能
绑定借记卡为信用卡还款,让小刘不用再特意去记自己手里三张信用卡中到底哪张是在月初还款,而哪张又是月末还款。小刘告诉记者,前段时间他收到银行发来的短信,称跨行还款业务有调整,让小刘尽快按照新规则办理业务。按照小刘的提示,记者找到了“新规则”。

图片来源:摄图网
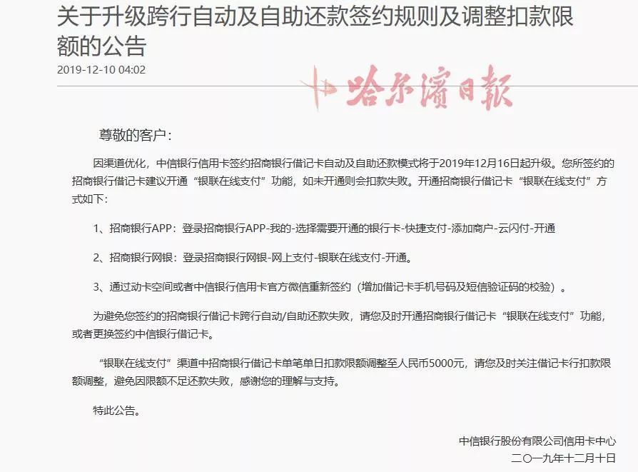
中信银行信用卡中心上个月发出公告称,该行信用卡签约招商银行借记卡自动及自助还款模式将于当月16日起升级。客户所签约的招商银行借记卡建议开通“银联在线支付”功能,如未开通则会扣款失败。且“银联在线支付”渠道中招商银行借记卡单笔单日扣款限额调整至人民币5000元。
跨行还款业务有“新规则”的不仅是中信银行一家,光大银行信用卡中心也在上个月发布了类似的公告,公告内容与上述银行类似。
事实上,除了调整扣款限额,此前也有银行关闭了部分银行的自动还款业务。比如光大银行信用卡中心关闭了农业银行自动还款业务等。
对于关闭原因,该中心解释称,近期因中国农业银行对跨行代扣业务进行调整,将跨行还款限额调整至1000元,由于扣款限额过低,导致绑定农行借记卡自动还款业务无法正常开展。
银行业务成本增加、担心存款流失促规则调整
持卡人时刻注意“新规则”以免影响征信

银行为何调整信用卡跨行还款规则?
跨行自动还款并非银行的主要业务,很多银行会选择主动关闭或限额。如果借记卡发卡行将单日单笔限额缩水至1000甚至更低,这就会让跨行还款的功能显得十分“鸡肋”,为持卡人的还款操作带来不便,因此部分信用卡发卡行就会选择关闭借记卡发卡行的跨行还款功能。
一位银行业人士表示,近年来银行存款利率整体偏低,再加上收到互联网金融冲击较大,银行揽存难度加大,也担心存款外流情况。如果客户跨行自动还款金额较高、签约的信用卡张数相对多,或会导致借记卡发卡行的存款被动减少。
另外,近年来银行相关业务成本也在逐年提高,银行更不愿意自己发行的借记卡为他行发行的信用卡“做嫁衣”,因此纷纷对绑定他行信用卡设置还款额上限。
对信用卡用户带来哪些影响?
对信用卡持卡人带来的影响,更多的是用户体验,比如原来设置跨行信用卡自动还款,但现在若关闭这类业务,用户就需要主动去还款。
对此,银行提醒持卡人一定要密切关注跨行还款业务相关规则调整的公告,如果额度受限或者跨行还款途径被关闭,一定要及时利用银行自有APP等渠道,采取手动还款,以免造成因信用卡未及时偿还而导致征信记录有“污点”。
记者 李佳琪
| 留言与评论(共有 0 条评论) |