刚刚
上海市教育考试院
发布今年秋季高考4条分数线
2022年上海市普通高等学校秋季招生本科各批次录取控制分数线,经审定公布如下:

(注:上海市高考本科成绩满分为660分)
解放日报·上观新闻记者了解到,7月23日(星期六)18:00至8月1日(星期一)12:00,考生可登录上海市教育考试院“上海招考热线”网站(www.shmeea.edu.cn)“成绩查询”栏目或东方网(www.eastday.com)、“一网通办”PC端(zwdt.sh.gov.cn)、“随申办”移动端,输入本人9位高考准考证号和密码(考生本人身份证最后不含字母的六位数字)查询统一文化考试成绩。
网上可查询到的科目成绩为语文、数学、外语(7月份)以及附加分。

新闻链接
成绩通知单投送
7月24日(星期日)起,考生成绩通知单将由中国邮政速递物流股份有限公司上海市分公司(EMS)按照考生高考报名表上填写的本市通信地址投递到考生家中。
考生成绩通知单提供以下内容:语文、数学、外语(1月份、7月份)科目成绩;考生选考的3门等级考等级及对应分值成绩;总分和附加分。
考生可于7月24日上午8:00后,通过中国邮政速递物流官网(www.ems.com.cn)查询成绩通知单投送情况(具体操作办法如下:点击进入高考成绩通知单界面查询,输入本人准考证号及相关验证码,即可搜索到考生本人成绩通知单的邮件号及邮件投送情况)。成绩通知单经二次投递后仍未收到的考生可拨打查询电话:021-52609738(查询时间:7月24日-25日每天8:30-17:00)。7月28日中午12:00后,仍未妥投的高考成绩单全部退回上海市教育考试院(地址:杨浦区民星路465号)。
713所高校在沪招生
今年考生高考成绩整体水平高于去年
高分考生有所增加
2022年上海市普通高校招生统一文化考试成绩7月23日18时起公布。受疫情影响,今年本市高考延期一个月举行,招生录取工作也相应延期。刚刚,上海市教育考试院负责人就解放日报·上观新闻等媒体记者提出的相关问题进行了解答。“八问八答”如下:
一问:请介绍下截至目前的高考总体进程情况?
答:受疫情影响,今年本市高考延期至7月7日至9日举行。为确保“健康高考、平安高考”,我们将保护广大考生和考务工作人员的健康安全作为第一要务,统筹做好卫生防疫和考务组织工作。面对疫情防控和高温天气的挑战,各级政府部门、招考保障单位全力以赴,确保了考生“应考尽考”,保障了各考点卫生、电力、水务、交通及周边环境情况良好,使得考试进程平稳有序。在此,也要向广大考生、家长以及社会各方的理解与支持,表示最衷心的感谢。
高考结束后即进入评卷阶段,截至目前已顺利完成了试卷评阅、成绩统计和校核工作。从评卷的情况来看,今年高考各科目的命题工作贯彻《深化新时代教育评价改革总体方案》的要求,落实了课程标准与“立德树人”根本目标,全面考查了学生学科核心素养。各科目试卷结构稳定、区分度合理,满足了高考测评要求。
二问:如何知晓高考各科目成绩?
答:7月23日18:00起,考生可登录上海市教育考试院“上海招考热线”网站(www.shmeea.edu.cn)、东方网(www.eastday.com)、“一网通办”PC端(zwdt.sh.gov.cn)和“随申办”移动端,查询语文、数学、外语(7月份)科目成绩及附加分(如有)。同时,我们还将公布本科录取控制分数线、特殊类型招生控制分数线和艺术、体育类本科文化控制分数线。从7月24日起,高考成绩通知单会通过中国邮政EMS投递到考生在高考报名表上填写的本市通讯地址。成绩通知单上包括以下内容:语文、数学、外语(1月份、7月份)科目成绩;考生选考的3门科目等级考等级及对应分值;总分和附加分。考生可依据本人“3+3”高考成绩判断自己能否参与本科各批次的志愿填报及录取。
三问:录取控制分数线如何划定?今年控制线情况如何?
答:本科录取控制分数线是按招生计划数与线上考生数的一定比例来划定的。今年考生的高考成绩整体水平高于去年,其中高分考生人数较往年也有所增加,但同时在沪招生计划数相比往年也略有增加,从而使得今年的本科录取控制分数线仍与往年持平。
四问:今年上海整体的招生录取形势如何?招生计划是否有保障?
答:今年共有713所高校在沪招生,其中本科招生院校631所,新增了辽宁中医药大学、喀什大学等8所本科招生院校。不少高校根据学科属性对院校专业分组进行了优化调整,方便考生志愿填报。据统计,631所本科招生院校在各批次中合计分设了1828个院校专业组,比去年增加了24个。同时,为吸引上海优秀生源,许多高校将双一流专业、优势专业或新增专业投放至上海,如遥感科学与技术、精算学、智能设计类等专业,充分体现高校的培养特色与国家需求。
五问:今年本科艺术类甲批次顺序段的录取如何开展?
答:本科艺术类甲批次顺序段均为独立设置(参照独立设置)艺术类院校招生,绝大多数招生专业为全国不分省计划。今年由于招生录取进程延后,从而无法与全国考生进行统一排序录取。为此,根据教育部相关文件精神,各院校综合各专业的录取规则,针对上海考生制定了相关录取办法并增加了招生计划。
考生在填报2022年本科艺术类甲批次顺序段志愿时以更新公布的《2022年上海市普通高等学校本科艺术甲批次顺序段院校专业组专业目录》为准,具体见《关于<2022年招生专业目录&中本科艺术甲批次顺序段专业目录及志愿填报的说明》。
需要提醒的是,有部分院校及专业在录取时采取参照标准法,取得相关院校校考合格证的考生可填报该批次志愿,待该批次投档后,进档考生按照招生院校的专业录取规则,若考生相关成绩达到该专业全国的最低录取标准,院校即予以录取。《专业目录》中未标明计划数的专业即采取参照标准法,详情请询招生院校。
有部分院校及专业在录取时采取计划切割法,此类院校及专业在《专业目录》中已经切割出相应的招生计划,符合填报资格的考生在填报该批次志愿后,招生院校根据招生章程等的相关规定,按照已公布计划数进行择优录取。
还有部分院校及专业在录取时既参照最低录取标准,又划定出招生计划。如中央美术学院的艺术史论和美术学专业,各划分出2个计划,招生院校规定在录取上海考生时也须达到全国最低录取标准,且只录取达到最低录取标准的前2名考生。
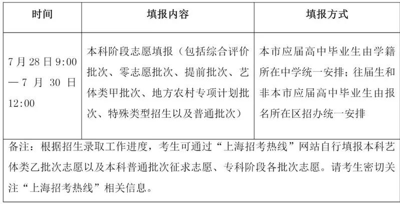
六问:填报本科阶段志愿有哪些需要注意的事项?
答:本科阶段各批次(本科艺术类甲批次顺序段见上一问)的志愿填报与投档录取方式可见《上海市2022年普通高等学校招生志愿填报与投档录取实施办法》。
填报本科阶段志愿需要注意两点:
一是要根据本人实际情况,结合学科特长、兴趣爱好,科学参考往年各专业录取位次等数据,合理选择各批次具备填报资格的志愿;填报前要特别关注相关院校的《招生章程》,注意学校的办学性质、办学地点和招生专业对单科成绩、外语语种、身体条件和学费等方面的要求。
二是用好参考数据。为便于考生填报志愿,我们将公布以下成绩分布表,供参考:
1.2022年考生高考成绩分布表;
2.2022年综合评价批次线上入围考生成绩分布表和各综合评价批次招生院校线上入围考生高考成绩分布表;
3.2022年艺体类[美术与设计学类、编导类、表演类、播音与主持艺术类、音乐学类(音乐学)、音乐学类(音乐表演-声乐)、音乐学类(音乐表演-器乐)、体育类]专业统考合格考生高考文化成绩分布表、专业统考成绩分布表和投档成绩分布表。
七问:招生录取是如何进行的?如何保证录取过程中的公平、公正?
答:在考生完成志愿填报后,我们会根据各招生批次的投档规则将考生的电子档案(含报名信息、成绩信息、体检信息、专业志愿、综合素质评价纪实报告等)投档给高校,由高校按照向社会公布的《招生章程》中的录取规则进行录取。
录取过程中,各招生单位和招生工作人员将严格遵守高校招生“30个不得”“八项基本要求”等工作纪律,按照国家招生计划和招生政策规定开展录取工作。本市教育行政部门将按照“学校负责、招办监督”的原则,认真落实监管责任,会同教育纪检部门对招生重点环节、重点岗位、重点时段进行监督,严厉查处顶风违纪案件,维护考生合法权益。
八问:市教育考试院是否会对各区域、中学的考生高考成绩进行排名?
答:不会。我们自始至终贯彻教育部和市教委相关精神,直接向考生本人寄送成绩通知单,最大限度保护考生隐私,并且加强信息安全管理,杜绝考生信息泄露,更不会向任何机构或学校提供区域和中学的排名数据。
解放日报·上观新闻原创稿件,未经允许严禁转载
作者:徐瑞哲
微信编辑:安通
| 留言与评论(共有 0 条评论) “” |