齐鲁网·闪电新闻9月7日讯 中秋假期即将来临,为确保广大群众节日期间出行安全,滨州市经济技术开发区交警大队发布节日出行“两公布一提示”,希望广大交通参与者合理规划出行路线,文明驾驶、安全出行。
假期出行安全形势研判
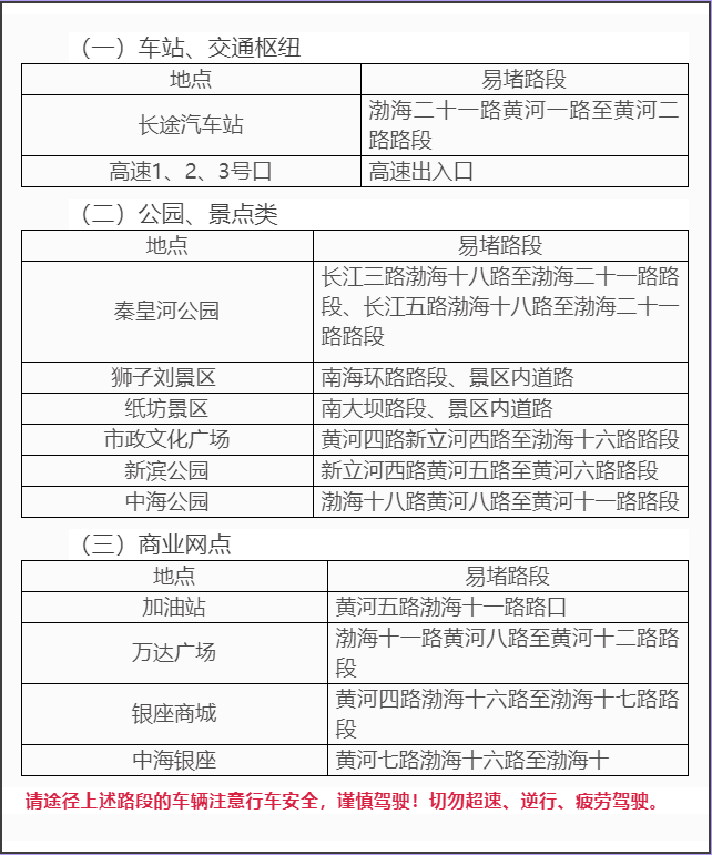
交通易堵路段

交通违法分析研判
今年中秋期间,营运客车、旅游包车超速、疲劳驾驶、准驾车型不符,私家车酒后驾驶、违法停车、超员、超速、涉牌涉证;重中型货车长期占用左侧车道、超速、超载、疲劳驾驶等交通违法行为将是重点,同时私家车违法占用应急车道也是典型的违法行为。
超员、违法停车、不按规定车道行驶、超速、实习期间驾驶员驾车、“涉牌涉证”等违法行为将呈现上升趋势。
假期出行安全形势研判
节假日期间交通流研判
中秋节期间期间,群众自驾旅游、探亲访友等活动将大量增加,根据往年的假期交通情况分析研判,9月10日、11日、12日,将是市民假日出行高峰,辖区220国道将出现以长途客车、小型汽车、货车为主要车型的混合交通,车流量增加会导致局部路段车流密度增大,易引发尾随相撞、刮擦事故。请广大驾驶员在高速公路上通行时,请不要抢行变更车道、加塞通行,一定要保持安全车距,文明行驶!
市区路况信息
1、中海风景区、秦皇河风景区、西纸坊风景区、狮子刘风景区周边路段,节日期间,很多家长会带孩子在风景区内游玩。驾驶车辆达到风景区后,请规范停车,切勿随意将车辆停放在道路上,以免给自己和他人的出行带来不便,带孩子外出游玩欣赏美景的同时,希望也能给孩子树立文明交通的榜样。
2、万达广场、爱琴海购物广场、全福元购物中心、中海银座等商圈周边道路,市民在购物、娱乐的同时,请规范停放车辆,服从路口交通民警的指挥,让我们的假日出行路畅人安。
交警提醒
1. 一盔一带,安全头盔=保命头盔,安全带=生命带!规范使用安全带,可以在发生交通事故时至少降低40%的伤害。请广大驾驶人在自身系好安全带的同时,提醒乘客系好安全带。驾乘摩托车、电动自行车时,请正确佩戴好安全头盔。
2. 欲速则不达,平安才能回家!超速行驶是导致交通事故的第一杀手,请合理安排假期行程,切勿超速行驶!
3. 研究表明,驾驶车辆接打电话产生的事故风险是正常驾驶的4倍。交警提示:驾车出行,请集中精力,不要接打手机、发送短信、微信等,切忌分心驾驶。
4. 请不要乘坐超员车辆,不要乘坐低速货车、三轮汽车、拖拉机等载货车辆,不要乘坐拼装、报废等存在严重安全隐患的车辆,切勿在客运场站外、高速公路旁拦截车辆上车。
5. 如发生未造成人员伤亡事故,应“开双闪、拍照片、快撤离、再报警”,以免造成交通拥堵或引发二次事故,如车辆不能移动,请在来车方向150米外设置故障警示三角牌。高速公路发生交通事故时,应“车靠边、快警示、人撤离、即报警”。