永康男子51万买奔驰,刚出4S店就坏了!想退车?难

来源:钱江晚报·小时新闻

钱江晚报·小时新闻记者 朱丽珍

女硕士坐奔驰引擎盖维权的热搜,至今仍被当做段子在流传。

今年4月,陕西西安一女研究生花66万喜提奔驰,然而还未出4S店,发动机就出现了漏油现象。几次维权无果,女研究生一怒之下坐引擎盖维权。

视频在网上疯传,一时间,奔驰轿车的服务和产品质量问题也被推到风口浪尖。

事情过去半年多,这次轮到永康江先生摇头了:自己花51万买了一辆奔驰,结果刚开出4S店,故障灯就亮了。

想退车?恐怕也没那么简单。

刚开出4S店就坏了,不能退不能换只能修

10月底,江先生在永康国邦奔驰4s店够买了一辆奔驰GLC300动感奔驰汽车,30日当天,他到4S店提车。

原本是高高兴兴的事,可江先生把车开出4s店,刚出门口,就发现仪表盘有个故障指示灯亮了,接着跳出了中文字:冷却液 停车 关闭发动机。

因为就在4S店门口,江先生赶紧掉头回去。

“4S店检查了,说是水泵坏了。”才开出4S店,50几万的车子就坏了?江先生提出退车,但遭到了4S店的拒绝,“说只能维修,不能退也不能换。”

对于这个结果,江先生无法接受:“修了之后就是旧车了,我花了这么多钱买个旧车?换谁都不能接受吧。”

在江先生看来,水泵的问题不是小事。“温度降不下来,要是我那天开到高速了,说不定车子都要自燃的。”

小时新闻记者也在论坛上搜了搜,发现像江先生这样的问题,也有奔驰车主曾经碰到过,而且也有人提车才过去6小时。

已向厂家反映情况,但不符合退换标准

为此,小时新闻记者也向江先生购车的国邦奔驰4S店了解情况。

负责客诉的林经理表示,江先生的情况,她是知晓的。当时车子故障灯亮起后熄火了,重新启动,温度已经降下来,故障灯没有再次亮起,属于偶发性的不正常。

“维修人员用电脑连接车辆进行检查,得到反馈是要更换水泵。”林经理说,江先生想退出的诉求,他们也已经向厂家反映,“退车有个评判标准的,三包法里面也都有规定,故障情况要符合条件才能退换。”

针对江先生车子出现的故障,林经理表示,厂家是建议维修,目前配件也已经到货,但没有得到江先生同意,维修并没有开始。

“新车就要修,顾客心里不舒服,我们也是理解的。”目前,林经理和同事已经两次到江先生家,商讨后续事宜,“我们也只能在规定范围内,为顾客争取最多的利益。”

“浙版新消法”增设2项整车退换条件

是否符合可申请第三方协助鉴定

江先生的情况,法律又是怎么规定的呢?为此,小时新闻记者也向金华市工商局相关工作人员了解情况。

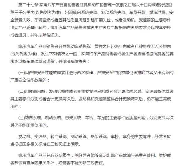
据介绍,从2017年5月开始,新修订的《浙江省实施〈消法〉办法》施行,其中第二十七条,对家用汽车产品三包有效期限内更换或者退货的条件进行了规定。

和国家质量监督检验检疫总局发布的《家用汽车产品修理、更换、退货责任规定》,也就是常说的“汽车三包政策”相比,“浙版新消法”最大的亮点在于,汽车免费退换条件范围扩大了。

国家“汽车三包政策”规定,家用汽车产品自销售者开具购车发票之日起六十日内或者行驶里程三千公里之内(以先到者为准),出现转向系统失效、制动系统失效、车身开裂或燃油泄漏,消费者选择更换家用汽车产品或退货的,销售者应当负责免费更换或退货。

而“浙版新消法”则在四项条件基础上,增设了“安全装置失效、车辆自燃或者因其他质量问题引起车辆失控,或者发动机、变速器的主要零件出现产品质量问题”,消费者同样可以要求销售者免费退换。

此外,在“汽车三包政策”中,家用汽车产品自销售者开具机动车销售统一发票之日起两年内或者行驶里程五万公里内(以先到者为准),发动机、变速器累计更换2次后,或者发动机、变速器的同一主要零件因其质量问题,累计更换2次后,仍不能正常使用的,消费者选择更换或退货的,销售者应当负责更换或退货。值得注意的是,发动机、变速器与其主要零件更换次数不能合并计算。

而“浙版新消法”中,因质量问题汽车发动机更换了一次,发动机主要零件也更换了一次,消费者也有权向销售者提出免费退换。

江先生的情况,可以向属地消费部门投诉,申请第三方专业鉴定,按照“浙版新消法”规定执行。

发表评论
留言与评论(共有 0 条评论)
   
验证码:

相关文章

推荐文章

'); })();